研选课堂
HOME
研选课堂
正文内容
plc编程的程序设置 新手PLC项目调试七步法
发布时间 : 2026-01-02
作者 : 小编
访问数量 : 23
扫码分享至微信

新手PLC项目调试七步法

一、按照图纸检查回路(未送电状态下)

一般PLC系统的图纸包含柜内图纸和柜外图纸两部分;柜内图纸指柜子内部的接线图;柜外图纸是所有接出电气柜的接线图。这一部分需要检查的是:

1、图纸设计是否合理,包括各种元器件的容量等等。

2、根据图纸检查元器件是否严格按照图纸连接。

在这一过程中,最需要注意的地方就是检查电源

1、确保回路没有短路。

2、确保强弱电没有混合到一起

因为PLC电源为24v,一旦因为接线错误导致220V接进PLC里,很容易将PLC或者拓展模块烧毁。

二、检查PLC外部回路,也就是俗称的“打点”

电源确认完毕后送电,测试输入输出点,这就是俗称的“打点”,测试IO点需要挨个测试,包括操作按钮,急停按钮,操作指示灯以及气缸及其限位开关等等,具体方法是一人在现场侧操作按钮等,另一人在PLC测监控输入输出信号;对于大型系统应该建立测试表,即测试后做好标记。如果发现在施工过程中有接线错误的地方需要立即处理。

这一步应该注意的是需要将程序备份后清空PLC里面的程序或者将程序禁用,避免因测试导致设备的动作。

三、检查机械结构并测试电机类负载

这一步需要检查机械结构是否紧固等等,电机类负载是否做好相应保护,避免因意外导致的事故,检查完毕后需要手动去测试设备运行,如正反转电机类,需要测试线路是否完好并带电试车,变频器类设置相应参数并进行电机优化,静态识别或者动态识别等。

这里需要注意的是对于一些特殊负载,比如说垂直类上下移动的负载需要由专业人员进行,以免因控制不当导致测试事故。

四、调试手动/半自动模式及相关逻辑关系

IO点和负载侧都测试以后,接下来要进行的就是手动模式下的调试。这里的手动模式也可以叫做半自动模式,不是用手直接去按动电磁阀或接触器等,而是指通过按钮或者HMI的按钮等去驱动设备,是与自动状态对应的。

手动模式的测试可以将自动模式按照人的意愿分解,方便测试程序。

这一环节最重要的是要测试安全功能,即在设备运行状态下测试急停,安全光栅等等的安全功能是否起到相应作用。

五、根据生产工艺调试自动模式

在完成半自动调试后,可进一步调试自动工作。这一环节是最重要的,需要根据生产工艺测试各种连锁,包括逻辑连锁,安全连锁等,而且要多测试几个工作循环,以确保系统能正确无误地连续工作。

六、特殊工艺的测试

PLC系统里除了逻辑控制,还有很多拓展出来的功能,比如说PID控制等,当这些逻辑调试基本完成后,可着手调试模拟量、脉冲量控制。

最主要的是选定合适控制参数。一般讲,这个过程是比较长的。要耐心调,参数也要作多种选择,再从中选出最优者。有的PLC,它的PID参数可通过自整定获得。但这个自整定过程,也是需要相当的时间才能完成的。

七、完成上述所有的步骤

整个调试基本算是完成了,接下来就到了预生产的步骤了,预生产是生产前的工作检测,在该阶段可以配合生产进行一些特殊的测试,比如说生产节奏是否满足,带载情况下安全功能还能否起作用等等,一般连续生产一定时间后就可以交工了。

新手尤其需要注意电源,记得我在多年前调试第一个项目的时候,因为施工单位将大皮带的拉绳开关的220V触点和24V触点接错了(皮带的拉绳开关为安全装置,两组触点,一组为220V断开控制回路,另一组为24V进入PLC),导致烧毁了一个数字量输入模板,后来就长记性了,再调试的时候一定分清220V和24V,就再也没出现过问题。

等等,先别划走!小编最后还给你准备了一份超值惊喜——西门子全套资料

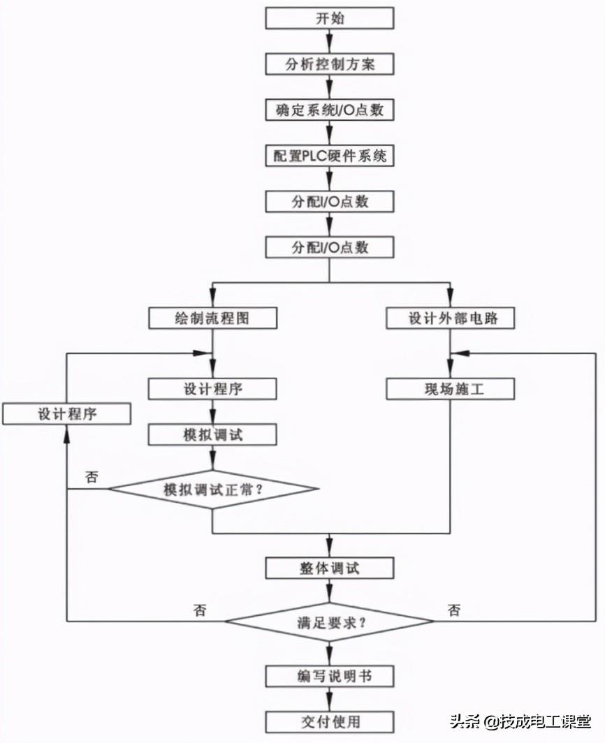
PLC控制系统设计的七大步骤,看完记得点个赞

在上一篇文章中给大家分享了(点击回顾:你一定要学的,PLC控制系统设计的基本原则 ),这一次就分享一下PLC控制系统设计的步骤吧。

这也是我们在设计的过程中的关键,按照这样的步骤来进行设计,能够达到事半功倍的效果哦~下面我们就开始吧。

第一步:分析被控对象并提出控制要求

系统规划是设计的第一步,包括确定控制方案与总体设计两个部分,确定控制系统方案时,应该首先明确控制对象所需要实现的动作与功能,然后详细分析被控对象的工艺过程及工作特点,了解被控对象机、电、液之间的配合,提出被控对象对PLC控制系统的控制要求,确定控制方案。

第二步:确定输入/输出设备并分配I/O点

根据系统的控制要求,确定系统所需的全部输入设备(如:按钮、位置开关、转换开关及各种传感器等)和输出设备

(如:接触器、电磁阀、信号指示灯及其它执行器等),从而确定与PLC有关的输入/输出设备,以确定PLC的I/O点数,进行IO分配,画出PLC的I/O点与输入/输出设备的连接图或对应关系表。

第三步:硬件配置

根据要求确定配置要求,选择PLC型号、规格,确定I/O模块的数量和规格,确定是否选择特殊功能模块,是否选择人机界面、伺服、变频器等等。

第四步:设计PLC外围硬件线路

根据总体方案完成电气控制原理图,并画出系统其它部分的电气线路图,包括主电路和未进入可编程控制器的控制电路等。PLC的I/O连接图和PLC外围电气线路图组成系统的电气原理图。

第五步:程序设计

1.程序设计

程序设计应该根据所确定的总体方案与以及完成的电气原理图,按照所分配好的IO地址,去编写实现控制要求与功能的PLC用户程序,注意采用合适的设计方法来设计PLC程序。

程序要以满足系统控制要求为主线,逐一编写实现各控制功能或各子任务的程序,逐步完善系统指定的功能。

除此之外,程序通常还包括以下内容:

1)初始化程序。在PLC上电后,一般都要做一些初始化的操作,为启动作必要的准备,避免系统发生误动作。初始化程序的主要内容有:对某些数据区、计数器等进行清零,对某些数据区所需数据进行恢复,对某些继电器进行置位或复位,对某些初始状态进行显示等等。

2)检测、故障诊断和显示等程序。这些程序相对独立,一般在程序设计基本完成时再添加。

3)保护和连锁程序。保护和连锁是程序中不可缺少的部分,必须认真加以考虑。它可以避免由于非法操作而引起的控制逻辑混乱。

2.程序模拟调试

在程序设计完成之后,一般应通过PLC编程软件所自带的自诊断功能对PLC程序进行基本的检查,排除程序中的错误。在有条件的情况下,应该通过必要的模拟仿真手段,对程序进行模拟与仿真试验。对于初次使用的伺服驱动器、变频器等设备,可以通过检查运行的方法,实现进行离线调整和测试,以缩短现场调试的时间。

第六步:系统调试

PLC的系统调试是检查、优化PLC控制系统硬件、软件设计,提高控制系统安全可靠性的重要步骤。现场调试应该在完成控制系统的安装、连接、用户程序编制后,按照调试前的检查、硬件测试、软件测试、空运行试验、可靠性试验、实际运行试验等规定的步骤进行。以简单的话来说就是,调试过程应循序渐进,从PLC只连接输入设备、再连接输出设备、再接上实际负载等逐步进行调试。如不符合要求,则对硬件和程序作调整。全部调试完毕后,交付试运行。经过一段时间运行,如果工作正常、程序不需要修改,应将程序固化到EPROM中,以防程序丢失。

第七步:整理和编写技术文件

在设备安全、可靠运行得到确认之后,设计人员可以着手进行技术文件的编制工作,比如说修改电气原理图、连接图;

编写设备操作、使用说明书;备份PLC用户程序;记录所进行过的调整、设定参数等等。注意电气原理图、用户程序、设定的参数等必须是调试完成后的最终版本哦~

这就是PLC控制系统设计的七大步骤,你掌握系统设计的流程吗?之后如果让你去做一个自动化控制项目的设计,你就可以按照这样的步骤去进行设计哦。

下面小编给大家分享『工控全套』 内含各类型PLC案例及源程序,还附上软件安装包+教程!

小白入门必懂PLC软件+干货包

重磅加餐,PLC入门学习全流程、电工基础大全、电工进阶PLC、PLC例程、西门子工程师地图……

这些曾经让你头秃、加班熬夜的技术干货,我们都为你准备好了!

软件汇总

学习步骤

如何0基础学习PLC?

获取更多工控案例与电气软件大全!

或许过去的你一直都在被质疑,而现在这么好的机会能证明自己为什么不努力一把呢?

(技成培训网原创,作者:蔡慧荥,未经授权不得转载,违者必究)

相关问答

plc自定义编程如何设置?

打开SMARTPLC编程软件在【快速访问工具栏】中选择下拉箭头。2/6然后在下拉菜单中选择【更多命令】3/6在系统自动弹出的【自定义】窗口命令选择下拉菜单中...

西门子PLC功能块编程怎么用?

西门子PLC(可编程逻辑控制器)的功能块编程是PLC编程的一种方法,通过预定义好的功能块,来完成复杂的控制任务。以下是使用西门子PLC进行功能块编程的一般步骤...

plc调试详细步骤?

回答如下:PLC调试的详细步骤如下:1.准备工作:确认所需的调试工具和设备已准备好,并确保PLC系统的硬件连接正确。2.读取和理解PLC程序:仔细阅读PLC程序,...

西门子S7-1200PLC远程调试程序设置步骤?

2、硬件连接如下图:GRM500模块网口1与以太网路由器连接,网口2与S7-1200连接,如下图,按图将硬件连接好后,打开安装好的GVCOM虚拟网口软件。3、GVCOM虚拟网...3...

plc程序如何实现循环动作?

要用PLC实现程序的无限循环,我们可以使用时间顺序循环的指令,指令如下:1、用时间继电器T0驱动T1。2、再由T1驱动T2。3、T2驱动T3。4、直到最后一个,用TN...

plc200怎么上传程序?

上传PLC200程序可以通过两种方式进行。一种是通过RS485接口用PPI电缆进行程序的上传与下载,这种方式的编程软件版本需要在2.3以上才行。另一种方式是通过网口...

plc程序如何写入和读取?

需要一台电脑,一根plc专用的编程线缆。或者plc有以太网口。推荐编程线缆有点是没有网口的plc也可以。电脑上要有plc软件装编程线缆的驱动。打开plc软件,设置好...

三菱PLC温度模块的程序如何编写?

编写三菱PLC温度模块的程序需要按照以下步骤进行:在程序中定义温度模块的输入地址和输出地址,通常使用X/Y寄存器。根据需要设置温度传感器的类型和测量范围,...

怎样在电脑里写入plc编程?

PLC根据它的品牌、型号来选择编程软件,比如,西门子:S7-200系列PLC编程软件用STEP7-MicroWINV4.0SP9版本软件;S7-200SMART系列PLC编程软件用STEP7...

怎么把电脑程序弄到PLC上?

1.打开程序后,设置好驱动器的端口,就是COM口。要数据线的COM口和电脑上的一样(如COM2)。2.点击上面‘在线连接’,如果顺利的话,颜色会变。3.点击‘向PLC...

 欧弟 罗志祥  罗欧 
王经理: 180-0000-0000(微信同号)
10086@qq.com
北京海淀区西三旗街道国际大厦08A座
©2026  上海羊羽卓进出口贸易有限公司  版权所有.All Rights Reserved.  |  程序由Z-BlogPHP强力驱动
网站首页
电话咨询
微信号

QQ

在线咨询真诚为您提供专业解答服务

热线

188-0000-0000
专属服务热线

微信

二维码扫一扫微信交流
顶部