线下实训
HOME
线下实训
正文内容
plc认识及plc编程软件的使用 【新手】PLC编程入门九步走,少一步你就要走弯路
发布时间 : 2026-03-15
作者 : 小编
访问数量 : 23
扫码分享至微信

【新手】PLC编程入门九步走,少一步你就要走弯路

大多数工程师往往容易忽略很多细节。PLC编程步骤,尤其对于新手来说,良好习惯的养成,会为你日后工作避免很多不必要的问题。

第一步:阅读产品说明书

第一步看起来很简单,但很多工程师都做不到。认为这是浪费时间,甚至只从供货方培训来了解设备。

仔细阅读说明书是编程的第一步,首先要阅读安全守则,知道哪些执行机构可能会对人身造成伤害,哪些机构间最容易发生撞击,当发生危险时如何解决,这些最致命的问题都在安全守则中,要去看。

此外,关于设备每个元件的特性,使用方法,调试方法也在说明书中,即使程序正确,如果元件没有调试好,设备一样不能工作。再有,所有的电路图、气动液压回路图、装配图也在说明书中,不去阅读它怎么知道没种元件可以做何种改造呢。

第二步:根据说明书,检查I/O

检查I/O,俗称“打点”。检查I/O的方法很多,但是一定要根据说明书提供的地址依次进行检查,在绝对安全的情况下来检查。

在检查输入点时,一般输入信号无非是各种传感器,如电容、电感、光电、压阻、超声波、磁感式和行程开关等传感器。检查这些元件比较简单,根据元件说明将工件放在工位上,或是移动执行机构检查传感器是否有信号即可。当然,不同的设备检测的方式可能不同,这要看具体情况而定了。

但是在检查输出信号时就要格外小心了。如果是电驱动产品,必须在安全情况下,尤其是保证设备不会发生撞击前提下,让执行机构的驱动器得电,检查执行机构是否能够运动。如果是液压或气动执行机构,同样在安全情况下手动使换向阀得电,从而控制执行机构。在检查输出信号时,不论执行机构的驱动方式是什么,一定要根据元件说明书,首先要保证设备和人身安全,要注意并不是所有设备的执行机构都可以通电测试的,所以有时个别的输出信号可能无法手动测试。

无论是输入还是输出装置,当传感器有信号或执行机构的驱动装置得电后,必须同时检查PLC上的I/O模块指示灯是否也点亮。很多设备中,输入输出信号是通过接线端子与PLC连接,有时接线端子的指示灯有信号 ,但不能保证由于连接导线内部断路,而PLC上相应的地址没有信号接通。这一点要特别注意。

在测量输入输出信号后,要同时将测量的地址记录下来,保证信号地址和说明书中一致。如有不同,再次测量设备地址,多次测量仍然不一致,先联系设备厂家,因为此时不能保证厂家提供的地址没有错误。

第三步:打开编程软件,进行硬件配置,将I/O地址写在符号表中

不同的PLC使用不同的编程软件。但是对于任何一种软件来说,编程前的第一步就是进行硬件组态,根据实际PLC的类型建立硬件配置及相应的通讯配置。硬件组态完成后,将之前在纸上记录下来的I/O地址写在软件的符号表中。

由于软件不同,对于符号表的定义可能不同,但一般的软件都有该功能,这一步是至关重要的。在编写符号表时,不仅要把设备输入输出的绝对地址写正确,最好再给每个地址命名并添加注释,这对后面的编程会非常方便。不需要在编程时每次都查询绝对地址,只要填写命名好的名称即可。当然,这也取决于软件是否具备此功能。

第四步:写出程序流程图

在编程之前,一定要在草稿上写出程序的流程图。一个完整的程序,应该包括主程序、停止程序、急停程序、复位程序等部分,如果软件允许,应该将各个程序按“块”的形式编写,即一个程序是一个块,最终将每个块按需求来调用即可。

PLC最擅长的就是处理顺序控制,在顺序控制中主流程是核心,一定要确保制定好的流程是正确的,要在草稿上仔细检查。如果主流程存在问题,当程序被PLC执行后,很可能发生撞击,损坏设备或对人身造成危险。

第五步:在软件中编写程序

确保主流程没有问题后,便可以在软件中编写程序了。此外,还要注意停止、急停和复位程序的正确性,尤其是停止和急停程序,这是关系到人身安全和设备安全的最重要的程序,万万不可小视。一定要保证无论在任何情况下,只要执行停止或急停程序,设备绝对不会对人身造成伤害。

第六步:调试程序

在调试程序这一步中,可以分成两个方面。

1.如果条件允许,或是你的逻辑能力超强,可以先用软件的仿真功能做测试,但是很多繁琐的程序很难用软件仿真看出程序是否正确。

2.将程序下传到PLC中进行在线的调试。如果设备不动或运行中出现异常情况,先不要去修改程序,很可能是传感器没有调试到位,如果确保传感器无误,再去修改程序。

第七步:调试完成后,再次编辑程序

在上一步的调试中,由于对程序有所修改,故必须再次整体检查或编辑一下程序,然后将最终的程序下传到PLC中。

第八步:保存程序

在这一步中,要注意一个问题,就是应该将程序保存在什么地方?PC硬盘?闪存设备?移动硬盘?当然这些都不可以,所有这些存储设备都可能感染病毒。所以,必须且只能将程序拷到光盘上。

而且还有一个问题,拷贝的程序是哪个程序?在之前我们已经将最终调试并修改完成的程序下载到PLC中,如果PLC在执行该程序时完全无误的话,就将该程序上传到PC中,将此程序拷贝到光盘中。上面的一切都是为了安全。

第九步:填写报告

完成编程后,应该填写最后的调试报告,将遇到的问题和程序的一些难点问题一一记录下来。因为长时间以后,自己也会对程序的某些技巧的地方遗忘,同时也方便其他同事能够理解你所编写的程序。

来源:网络,侵删

往期优秀文章回顾:

牢记三条线永远不触电!外行都说能看懂~

如何快速学习PLC理论讲解加动手编程!看完就是高手了!

1、喷泉控制

(1)明确系统控制要求

系统要求用两个按钮来控制A、B、C三组喷头工作(通过控制三组喷头的泵电动机来实现),三组喷头排列如下图所示。

系统控制要求具体如下:

当按下起动按钮后,A组喷头先喷5s后停止,然后B、C组喷头同时喷,5s后,B组喷头停止、C组喷头继续喷5s再停止,而后A、B组喷头喷7s,C组喷头在这7s的前2s内停止,后5s内喷水,接着A、B、C三组喷头同时停止3s,以后重复前述过程。按下停止按钮后,三组喷头同时停止喷水。下图为A、B、C三组喷头工作时序图。

(2)确定输入/输出设备,并为其分配合适的I/O端子

喷泉控制需用到的输入/输出设备和对应的PLC端子见下表:

(3)绘制喷泉控制电路图

控制电路图

(4)编写PLC控制程序

启动编程软件,编写满足控制要求的梯形图程序,编写完成的梯形图如下图所示。

下面对照控制电路来说明梯形图的工作原理:

(1)起动控制

(2)停止控制

2、交通信号灯控制

(1)明确系统控制要求

系统要求用两个按钮来控制交通信号灯工作,交通信号灯排列如下图所示。

系统控制要求具体如下:

当按下起动按钮后,南北红灯亮25s,在南北红灯亮25s的时间里,东西绿灯先亮20s再以1次/s的频率闪烁3次,接着东西黄灯亮2s,25s后南北红灯熄灭,熄灭时间维持30s,在这30s时间里,东西红灯一直亮,南北绿灯先亮25s,然后以1次/s频率闪烁3次,接着南北黄灯亮2s。以后重复该过程。按下停止按钮后,所有的灯都熄灭。交通信号灯的工作时序如下图所示。

(2)确定输入/输出设备,并为其分配合适的I/O端子

交通信号灯控制需用到的输入/输出设备和对应的PLC端子见下表。

(3)绘制交通信号灯控制电路图

控制电路图

(4)编写PLC控制程序

启动编程软件,编写满足控制要求的梯形图程序,编写完成的梯形图如下图所示。

梯形图

在上图所示的梯形图中,采用了一个特殊的辅助继电器SM0.5,称为触点利用型特殊继电器,它利用PLC自动驱动线圈,用户只能利用它的触点,即画梯形图里只能画它的触点。SM0.5能产生周期为1s的时钟脉冲,其高低电平持续时间各为0.5s,以上图梯形图网络9为例,当T50常开触点闭合,在1s内,SM0.5常闭触点接通、断开时间分别为0.5s,Q0.4线圈得电、失电时间也都为0.5s。

下面对照控制电路和时序图来说明梯形图工作原理:

(1)起动控制

(2)停止控制

3、多级传送带控制

(1)明确系统控制要求

系统要求用两个按钮来控制传送带按一定方式工作,传送带结构如下图所示。

系统控制要求具体如下:

当按下起动按钮后,电磁阀YV打开,开始落料,同时一级传送带电动机M1起动,将物料往前传送,6s后二级传送带电动机M2起动,M2起动5s后三极传送带电动机M3起动,M3起动后4s后四级传送带电动机M4起动。

当按下停止按钮后,为了不让各传送带上有物料堆积,要求先关闭电磁阀YV,6s后让M1停转,M1停转5s后让M2停转,M2停转4s后让M3停转,M3停转3s后让M4停转。

(2)确定输入/输出设备,并为其分配合适的I/O端子

多级传送带控制需用到的输入/输出设备和对应的PLC端子见下表。

(3)绘制多级传送带控制电路图

控制电路图

(4)编写PLC控制程序

启动编程软件,编写满足控制要求的梯形图程序,编写完成的梯形图如下图所示。

梯形图

下面对照控制电路来说明梯形图的工作原理。

(1)起动控制

(2)停止控制

4、车库自动门控制

(1)明确系统控制要求

系统要求车库门在车辆进出时能自动打开关闭,车库门控制结构如下图所示。

系统控制具体要求如下:

在车辆入库经过入门传感器时,入门传感器开关闭合,车库门电动机正转,车库门上升,当车库门上升到上限位开关处时,电动机停转;车辆进库经过出门传感器时,出门传感器开关闭合,车库门电动机反转,车库门下降,当车库门下降到下限位开关处时,电动机停转。

在车辆出库经过出门传感器时,出门传感器开关闭合,车库门电动机正转,车库门上升,当门上升到上限位开关处时,电动机停转;车辆出库经过入门传感器时,入门传感器开关闭合,车库门电动机反转,车库门下降,当门下降到下限位开关处时,电动机停转。

(2)确定输入/输出设备,并为其分配合适的I/O端子

车库自动门控制需用到的输入/输出设备和对应的PLC端子见下表:

(3)绘制车库自动门控制电路图

控制电路图

(4)编写PLC控制程序

启动编程软件,编写满足控制要求的梯形图程序,编写完成的梯形图如下图所示。

梯形图

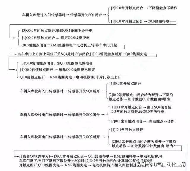
下面对照控制电路来说明梯形图的工作原理。

(1)入库控制过程

(2)出库控制过程

相关问答

plc程序编写步骤及技巧?

方法/步骤1/4第一步:打开GXWorks2软件,新建程序,选择你的PLC型号,然后请选择程序语言为SFC,点击确定,跳出块信息设置。标题不填写,块类型选择梯形图块...

PlC的程序怎么编写?

编写PLC程序需要遵循一定的步骤。首先,需要进行需求分析,确定系统的功能和操作流程。然后,根据需求设计程序结构,包括输入输出模块的配置和信号处理逻辑。...

plc编程需要记什么?

plc编程需要记以下几种工具一是设备的电路图纸以及设备的操作说明书。二是一些自动化设备的参数以及程序(如plc变频器等便于日后的维护)三是可以向设备...

毅天plc如何读取程序?

毅天PLC读取程序可以通过软件或专用的编程器进行。使用软件时,连接PLC后,选择“读取”命令,软件会将PLC中的程序下载到电脑中。使用编程器时,将编程器连接到...

欧姆龙plc编程软件使用?

PLC编程软件的使用一般有以下几点:运行软件,新建PLC工程,选择好您所使用的PLC型号配置好编程电缆的通信参数,点击在线模式,保证PC可以正常连接PLC组态...P...

PLC新手入门知识?

PLC即可编程逻辑控制器,广泛应用于自动化控制领域。入门知识包括PLC的基本构成、输入输出的关系、程序的编写以及通信协议等。PLC的基本构成由CPU、输入输出模...

plc如何编辑程序?

编辑PLC程序需要先使用一款PLC编程软件,例如Siemens的Step7、Rockwell的RSLogix等,通过连接PLC和计算机来实现。在软件中选择所需的PLC型号,创建一个新的程序...

手机怎么看plc程序?

要在手机上查看PLC程序,首先需要安装与PLC厂商相应的监控软件或PLC编程软件的移动版本。然后,通过手机连接PLC控制器并获得访问权限。使用软件登录PLC控制器...

学习PLC编程,大家最想了解哪方面的内容?

学习PLC编程,大家最想了解哪方面的内容?学习PLC编程,电器基础必须打好。在电气控制系统,能把各种电器如刀开关、按钮、行程开关、接触器、断路器等电器,而...学...

plc怎么编辑程序?-ZOL问答

4条回答:【推荐答案】有些是通过外接键盘直接将指令语句输入PLC,有些则是通过电脑,用PLC编程软件直接和PLC进行通讯的

 证券投资基金管理公司管理办法  波动性 
王经理: 180-0000-0000(微信同号)
10086@qq.com
北京海淀区西三旗街道国际大厦08A座
©2026  上海羊羽卓进出口贸易有限公司  版权所有.All Rights Reserved.  |  程序由Z-BlogPHP强力驱动
网站首页
电话咨询
微信号

QQ

在线咨询真诚为您提供专业解答服务

热线

188-0000-0000
专属服务热线

微信

二维码扫一扫微信交流
顶部