课程中心
HOME
课程中心
正文内容
plc编程器的编程视频 三菱FX-20P-E手持编程器操作手册
发布时间 : 2026-02-04
作者 : 小编
访问数量 : 23
扫码分享至微信

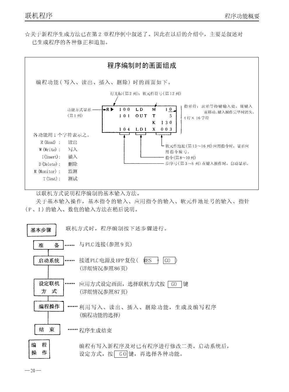
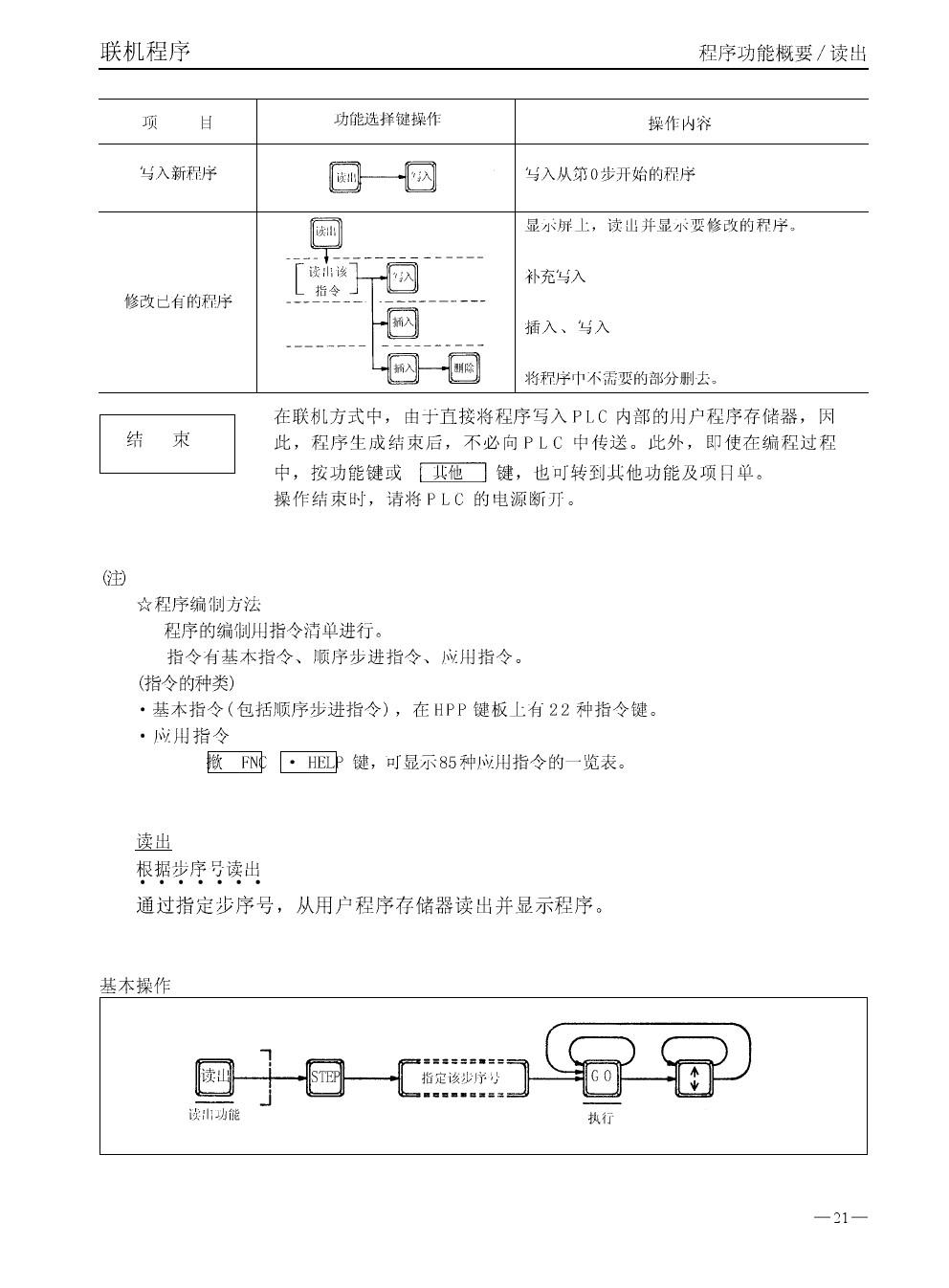
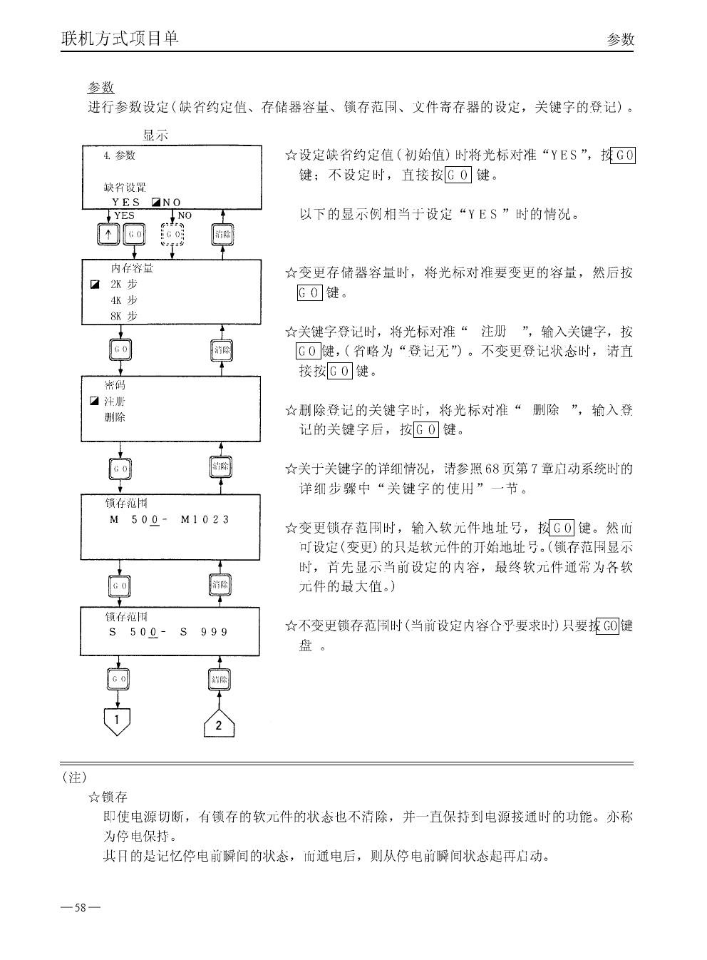
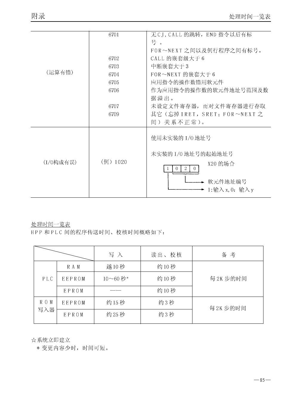
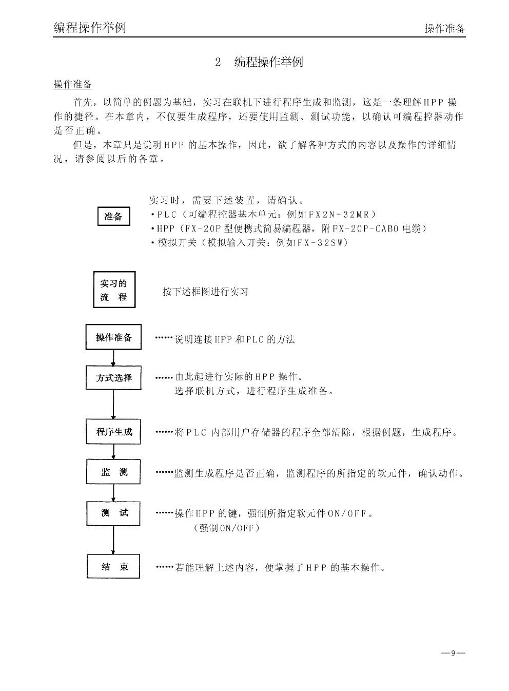
三菱FX-20P-E手持编程器操作手册

PLC编程全套视频教程(加教学软件),无需购买PLC

本人从事机械行业的工作,在工作中深刻认识到了机电不分家这个道理。特别是从事自动化设备的研发,更是不能脱离电气。如果一个机械工程师对电气、控制方面的知识一无所知,毋庸置疑,这不是一个合格的工程师,在工作中可能也会遇到难题不知所措。于是,最近在网上各种找资源,学习PLC电气控制。现将一套系统全面容易理解的好的教程分享给大家。有需要的可私聊我。

课程框架

课程目录(入门)

课程目录(触摸屏)

课程目录(高级)

以上图片为该课程的框架、详细目录(还有一部分没有列举出来),每节课30分钟左右。教学结合三菱的模拟教学软件进行讲解,都是采用理论知识结合案例的方式进行讲解,学习趣味性强,不会让人觉得那么枯燥,可以边听边练习,不需要购买PLC就可学习,只需要安装一个教学软件,教学软件我会免费送给大家。

模拟教学软件

相关问答

如何快速的学会使用欧姆龙PLC?

花一天时间看一套欧姆龙PLC视频教程,熟悉软件界面,常用符合位置,试着编一套小程序,把数字量和模拟量都试一下,就差不多了。后续边用边学,很快你就能得心应...花...

有哪些比较系统的三菱PLC的学习视频推荐吗?

如果你真的想学plc编程,只看视频没有什么效果,可以提供以下学习方案给你:1,购买一台三菱Fx20型号的PLC,够你做一系列的实验和编程,也不贵,网上搜个。2,购...如...

如何用plc程序模拟量控制变频器?

其实用模拟量来控制变频器还是比较简单的,你完全可以用一个直流电压表或电流表来代替变频器。真正有点难度的是PID控制,通讯控制,以及与电脑组态软件,或触摸...

本人从事PLC编程10年,想办培训班但没有经验,请教各位给指点一二可以吗?

说几句我个人的看法,仅供参考!首先,长期干一份工作疲倦了想换一下环境是很正常的,所以你这个想法是值得鼓励的。但是,办培训机构所要考虑的事情就很多了,...当...

西门子plc控制伺服电机的方法及举例(最好带有梯形图讲解)-ZO...

举例:西门子SinamicsS120在浮法玻璃流道闸板控制系统中的应用1、系统简介:现场采西门子S7-400HDCS系统,监测和控制整个生产线的运行。两套S120做为DCS系统...

想自学信捷PLC编程,怎么样入门?-ZOL问答

首先你把电路基础打牢再去学plc编程,自己去看,只能帮你到这里。自取

网上的plc培训课程靠谱吗?

网上的plc培训课程是靠谱的。网上负责PLC培训的老师们,大多数都是具备多年的工作经验,同时目前也在参与各种大中型项目,不仅能够很好的教会学员基础知识以及...

台达W系列触摸屏用什么软件编程?台达触摸屏有知道的吗?

2019-04-15S7-200SMART是国内广泛使用的S7-200的更新换代产品,本书全面介绍了S7-200SMART的工作原理、硬件组成、指令系统和编程软件的使用方法;...

电气PLC编程培训都有哪些学习内容?

汇缘教育的老师会教学员如何安装PLC和触摸屏编程软件,软件安装好啦,在帮学员电脑上安装USB线的驱动,这样的话才可以进行和PLC和触摸屏进行通讯,软件...

致PLC初学者的入门一课,七大误区如何解决?

作为工业三大支柱(PLC控制技术、计算机辅助设计与制造CAD/CAM、工业机器人技术)之一的PLC(可编程控制器)是工控技术的核心器件之一。我作为学过几年PLC技术的...

 彭家富  马天宇路晨 
王经理: 180-0000-0000(微信同号)
10086@qq.com
北京海淀区西三旗街道国际大厦08A座
©2026  上海羊羽卓进出口贸易有限公司  版权所有.All Rights Reserved.  |  程序由Z-BlogPHP强力驱动
网站首页
电话咨询
微信号

QQ

在线咨询真诚为您提供专业解答服务

热线

188-0000-0000
专属服务热线

微信

二维码扫一扫微信交流
顶部