plc编程工控上位机 上位机编程系列开发语言C#,与PLC通信

小编 91 0

上位机编程系列开发语言C#,与PLC通信

什么是C#语言?

C#是一种安全的、稳定的、简单的、优雅的,由C和C++衍生出来的面向对象的编程语言。它在继承C和C++强大功能的同时去掉了一些它们的复杂特性(例如没有宏以及不允许多重继承)。C#综合了VB简单的可视化操作和C++的高运行效率,以其强大的操作能力、优雅的语法风格、创新的语言特性和便捷的面向组件编程的支持成为.NET开发的首选语言。

C#是面向对象的编程语言。它使得程序员可以快速地编写各种基于MICROSOFT .NET平台的应用程序,MICROSOFT .NET提供了一系列的工具和服务来最大程度地开发利用计算与通讯领域。C#使得C++程序员可以高效的开发程序,且因可调用由 C/C++ 编写的本机原生函数,而绝不损失C/C++原有的强大的功能。因为这种继承关系,C#与C/C++具有极大的相似性,熟悉类似语言的开发者可以很快的转向C#。

C#旨在设计成为一种“简单、现代、通用”,以及面向对象的程序设计语言,此种语言的实现,应提供对于以下软件工程要素的支持:强类型检查、数组维度检查、未初始化的变量引用检测、自动垃圾收集(Garbage Collection,指一种自动内存释放技术)。软件必须做到强大、持久,并具有较强的编程生产力。此种语言为在分布式环境中的开发提供适用的组件开发应用。

为使程序员容易迁移到这种语言,源代码的可移植性十分重要,尤其是对于那些已熟悉C和C++的程序员而言。对国际化的支持非常重要。C#适合为独立和嵌入式的系统编写程序,从使用复杂操作系统的大型系统到特定应用的小型系统均适用。

随着科技的发展,工业控制也朝着个性化、智能化、数据化的方向发展,上位机的地位也越来越重要,而如何快速进行数据的采集、存储、利用尤其重要。

C#是工业控制中常用的上位机开发语言,具有开发速度快,运行速度快,扩展库丰富,开发门槛低,使用范围广的特点。

下面我们就来了解一下C#开发软件的安装配置,如何快速读写数据、解析数据、结合Sqlite存储数据以及导入导出Excel表格!

C#编程与PLC通信

示例图

所需基础

1.自动化/IT相关专业师生

2.电气工程师

3.系统集成及应用工程师

4.有意向学习上位机开发的爱好者

学习,必须学会的几个知识点:

1.C语言基础

2.了解西门子PLC

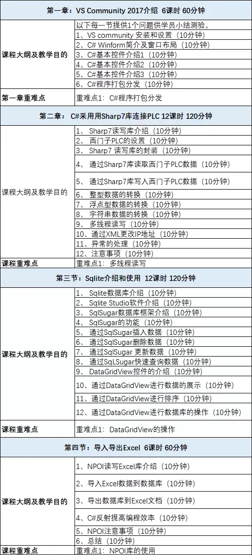
课程大纲

讲师简介

李福来

李福来老师长期从事电气自动化及其上位机开发工作,有着长年的产品知识的积累、掌握丰富的现场应用案例,以及多种复杂疑难案例的处理经验。

对PLC与上位机的结合有着独到的见解和丰富的经验,开发过多款上位机软件,精通Sqlite、Sqlserver等工控常用数据库。

上位机怎么实现远程控制PLC

上位机和PLC不在同一个地方,需要远程控制PLC,怎么实现呢?

原文出自:巨控湖南办

上位机远程控制PLC,就需要解决上位机和PLC的远程通讯问题,远距离通讯,一个厂区内还可以拉光纤。但是以地或者距离非常远,这种方式就不适合,就需要通过以太网,现在随着4G/5G网络发展且流量资费大幅下降,采用4G/5G无线联网的方式非常便捷。互联网是通过节点连接的,上位机怎么找到异地的PLC,要是需要自控工程师自己配置网络节点,打通网络通道,这样要求自控工程师还要掌握网络工程师的技术,而且要保障稳定可靠,这个要求就非常高了。随着工业物联网的需求快速发展,就出现了专门研究PLC联网的厂家,专门研究生产PLC物联网模块,物联网模块能简单快速在PLC和上位机之间形成网络通道,这个配置类似黑盒子,厂家运用各种网络通讯技术封装好,做成友好的人机通讯设置,自控工程师只需要按照厂家的说明简单设置,就能连通上位机和PLC。从而实现上位机远程控制制PLC。

PLC远程模块目前主流的技术都是用云服务器中转的方式,这种技术成熟,能做到最大程度的简化远程两端的联网设置。前端物联网硬件内置云服务器IP或者域名,模块联网后自动连接云服务器,上位机端一般安装一个联网软件,上位机启动软件后,基本是一键自动连接云服务器,再给云服务器发送需要连接前端物联网的序号,云服务器就会依据上位机这边的请求,将前端模块和上位机配对起来,实现他们之间的网络连接。上位机可以同时连接多个前端模块,这个网络配置都是云服务器自动完成,上位机只需要发送需要连接模块的序号即可,这样就可以实现上位机远程程监控多个不同地方的PLC。

上位机远程控制PLC的远程模块又分两种:一种是透传模块,这种模块就功能就是打通网络通道,利用上位机的协议和PLC的协议匹配。透传模块这种方式做程序远程下载还可以,但是做长时间的监控,就不稳定了。因为PLC协议自身就不是网络通讯协议,且网络干扰比较大,这种透传传输,对网络稳定性要求很高,且很占带宽,因此这种方式做控制,不可靠。第二种是协议转换网关,这种网关自带各种PLC协议,将PLC的协议解析,转换为适合网络通讯的协议,这个转换是双向的。PLC的寄存器地址映射为变量,同步到云服务器上,与服务器提供标准的接口,上位机按照服务器的接口协议,读写服务器上对用序号模块的变量,从而实现PLC远程控制。服务器对外接口有OPC UA/DA, HTTPS,MQTT等。广州巨控的远程控制模块,就是这一种,广州巨控专注于PLC远程控制13年,产品经过多次换代迭代,产品使用便捷,通讯稳定可靠。

相关问答

什么是PLC上位机编程?

PLC上位机编程是指使用软件开发PLC程序的过程。它包括从编写程序代码、编译验证、调试、发布到实际PLC设备上运行的一系列过程,它通常需要专门的开发工具,然后...

自己编写PLC与上位机的通讯,一般用什么语言?

监控系统上位机一般都是工控机!也就是工业计算机,通过里面的软件和各种接口,例如串口、以太网等等,采集各种设备的数据,例如PLC、仪表、变频器等等,工控机把...

上位机与plc的区别?

一、主体不同1、上位机:可以直接发出操控命令的计算机。2、PLC:直接控制设备获取设备状况的计算机,一般是PLC/单片机之类的。二、通讯协议不同1、上位机:...

12个plc如何通讯?

PLC=ProgrammableLogicController,可编程逻辑控制器,一种数字运算操作的电子系统,专为在工业环境应用而设计的。它采用一类可编程的存储器,用于其内部存...

plc与上位机怎么交互?

你好,PLC(可编程逻辑控制器)与上位机之间的交互可以通过以下几种方式实现:1.串口通信:PLC和上位机通过串口进行通信,常用的串口通信协议有RS232、RS485等...

上位机和触摸屏可以同时,控制一台PLC吗?-ZOL问答

PLC上只有一个接口,没有网线接口,想要让一台上位机和一台触摸屏同时控制?各位大哥帮帮忙,教一下。一般的PLC都支持多个通信口(即使本体没有都可以扩展),建议你...

上位机系统,PLC,触摸屏三者如何配合比较好?

1、组态或系统集成2、通过组态软件将上位机、PLC、触摸屏关联起来,通过编写组态工程就可以灵活控制PLC或下位机,请注意有的触摸屏即为上位机,因为有的不只是...

PLC与上位机的通讯方式?

1、物理接口选择:如果已经有上位机程序了,结合PLC的已有接口,那最低成本的方案就是使用串口通讯,如果是标准的工控机,上面都有串口的,就算普通家用台式机主...

plc与上位机交互区别?

一、主体不同1、上位机:可以直接发出操控命令的计算机。2、PLC:直接控制设备获取设备状况的计算机,一般是PLC/单片机之类的。二、通讯协议不同1、上位机:...

三菱PLC和PC进行RS232通讯,用C#写的上位机?

用PLC自带的RS232通信口就可以实现了。但PC那边要与PLC的通信软件,你可以在PLC里写一段通信的程序,接好通信线,在PC里用串口调试软件来接收和发送数据给PLC用...