课程中心
HOME
课程中心
正文内容
plc编程软件系统要求 PLC编程对电脑要求高吗?PLC编程电脑要怎么配置,多少价格合适?
发布时间 : 2026-01-02
作者 : 小编
访问数量 : 23
扫码分享至微信

PLC编程对电脑要求高吗?PLC编程电脑要怎么配置,多少价格合适?

PLC编程用什么电脑最好?

PLC编程买什么样的笔记本,老师可以推荐一下吗?

PLC编程对电脑要求高吗?PLC编程电脑配置要怎么样,多少价格的合适?

以上问题是很多初学PLC的人常问的问题,随着各厂家组态、编程软件功能的不断增强,对计算机的要求也是越来越高,部分耗内存的软件功能强大,但是对计算机运行速度影响也是相当大的,配置低的笔记本电脑在速度上很难满足要求,所以最好是配置相对较高的电脑。当然也是要根据个人经济承受能力选择最佳的性价比的电脑。

以下是我给大家的一些的意见,从安装内存、处理器、价位、系统方面出发,希望对大家有帮助。

一、安装内存

其实PLC编程对电脑的配置要求并不苛刻,安装内存在8GB以上,最佳为16GB,特别是学习西门子的学员,因为他们要安装TIA博途软件。想要查看电脑的安装内存,可以通过控制面板来查看,路径:控制面板\所有控制面板项\系统。

TIA博途是全集成自动化软件TIA portal的简称,是西门子工业自动化集团发布的一款全新的全集成自动化软件。它是业内首个采用统一的工程组态和软件项目环境的自动化软件,几乎适用于所有自动化任务。借助该全新的工程技术软件平台,用户能够快速、直观地开发和调试自动化系统。

它适用于西门子300、400、1200、1500等系列,在你同时学多个系列的时候,安装博途会更方便,但是这款软件在8-10GB,安装内存也就耗费的更多,如果安装内存太少,可以会带不动,到时候奇卡无比。建议只学一个系列的学员,只需要安装对应的软件。

二、处理器

处理器最好买i7的,i5处理器没有超线程的功能,i7的一般都具备。i7处理器拥有的二级缓存要比i5多,这是最主要的差距。电脑更大的缓存可以用RAM来加强性能、降低损耗。搞工控的对RAM的要求更高一点,选择i7的处理器最佳。

三、价格

有经济能力的,最好买至少4000元左右的电脑,笔记本或者台式都是可以的,但是能买台式最好了,笔记本比较适合出差使用。

台式机i7和笔记本i7的区别如下:

1、处理器的运算能力,桌面版的i7运算能力大于笔记本版的i7处理器。

2、处理器的渲染能力,桌面版的酷睿i7相比移动版在运算能力上领先。

3、参数之间的差异。

4、平台定位的差异,移动版的酷睿i7处理器默认频率较低。

推荐购买戴尔、华硕、联想这样的大品牌,从来没有听说过的品牌建议不要买,很容易被坑。

四、系统

电脑是什么系统最重要,大部分初学者安装PLC软件,都会被这样一个小小的软件搞疯,有的甚至能纠结一两个星期。工控软件和win7系统兼容性是最高的,其次是win10系统,最次是win8系统。

除了系统选择要注意,用什么样的系统版本也非常的重要,比如win7有以下几个版本:

l Windows 7 Home Basic(家庭普通版)

l Windows 7 Home Premium(家庭高级版)

l Windows 7 Professional(专业版)

l Windows 7 Enterprise(企业版)

l Windows 7 Ultimate(旗舰版)

系统除了有版本的区分外,还有来源的区分,原版系统、纯净版系统、ghost版系统。原版就是微软发布的系统,除了系统没有其他东西,需要自己激活或者购买激活码。

大家最好别选GHOST系统,Ghost系统是在微软原版系统上进行修改,至于修改了什么只有修改者自己知道了,修改后利用GHOST软件进行封装。

从功能上看,Win7旗舰版功能是最全,从工控软件的兼容性来看,win7旗舰版也是比其他系统好。

总之,大家最好用纯净版的win7旗舰版系统,此系统的兼容性最高,也是各大PLC编程软件能安装的,win10还有很多软件不能兼容。

你在购买电脑的时候,可以委托卖家帮你安装好,说明你的要求,当然你也可以自己鼓捣,算是学了一门技术。

同时给大家一个意见,系统不兼容的时候,还可以安装虚拟机,在虚拟机里安装系统,相当于系统里的系统,对外面的系统不影响。

今天就分享到这里了,一台电脑的价格并不低,买一个适合自己的最好,千万不要被那些套路坑到,适合自己的才是最好的。(技成培训原创,未经授权不得转载,违者必究!)

如何做出一套好的PLC编程软件?一起看看大型企业的PLC编程规范

概述

对于各种品牌的PLC编程,虽然风格不尽相同,但其原理大同小异,如何才能做出一个好的PLC程序,是大家共同关心的问题。

有的朋友可能会说,只要能满足生产需要,怎么编程都可以。但是一个完整的项目,除了满足正常的运行,还会涉及到管理、维护和继承的问题。因此,如何做出一套好的程序,是很多企业或行业非常关心的事情,有些企业甚至需要定制版的编程软件。通常一套好的PLC程序需要具备以下几个特征:简单性、可读性、正确性、可靠性、易改性、扩展性、完整的报警系统和方便程序模拟。对于不同的行业和工艺,尽管这些特征表现形式多样,但其核心思想是一样的。下面就引用几个大型企业的编程规范,供大家学习参考!

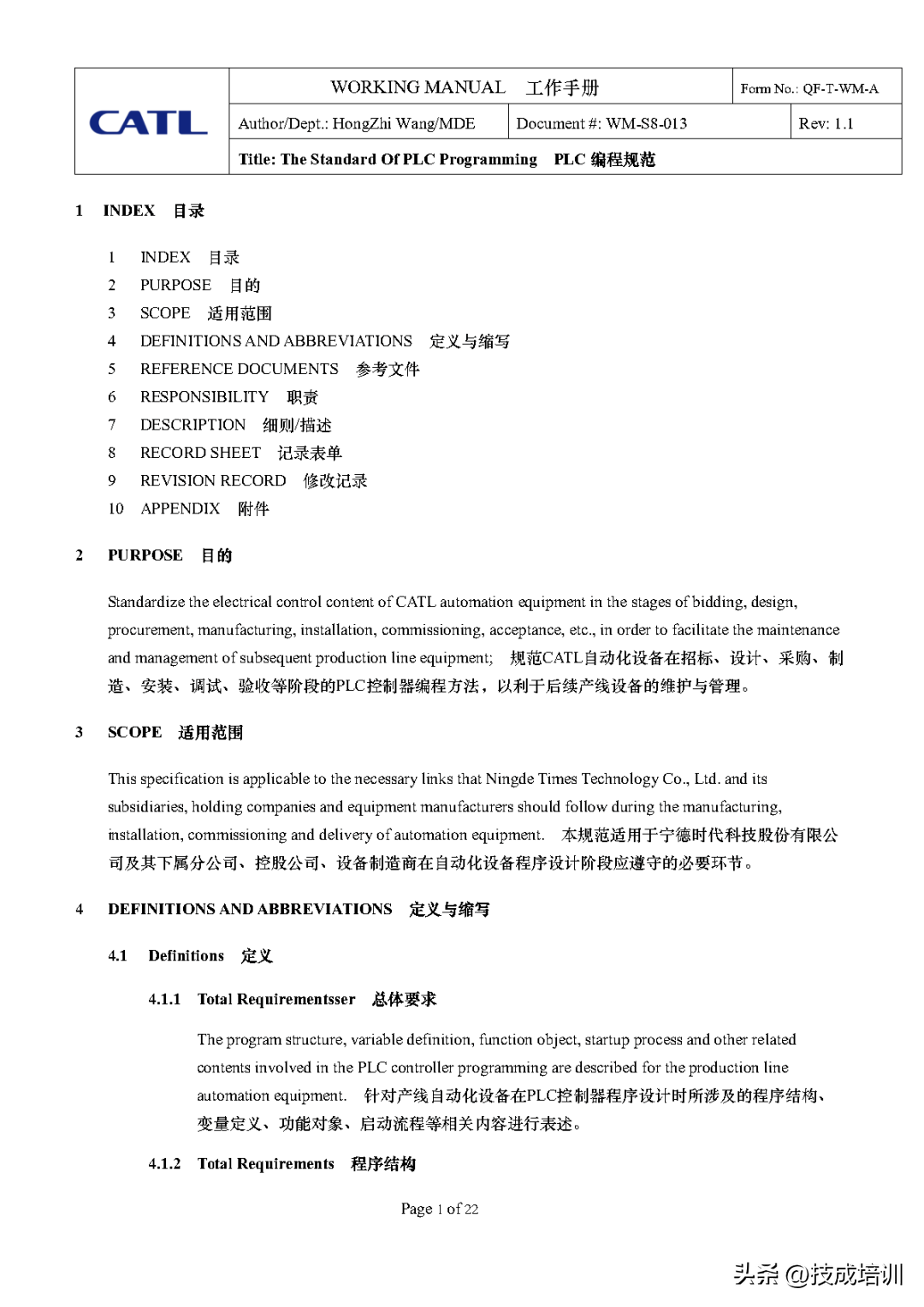
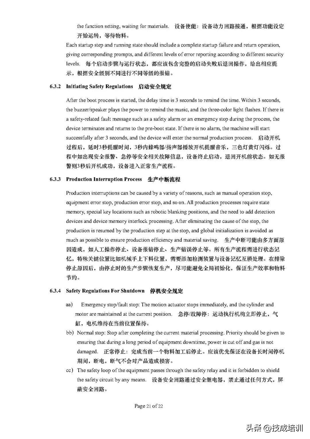
一、PLC编程规范:宁德时代版

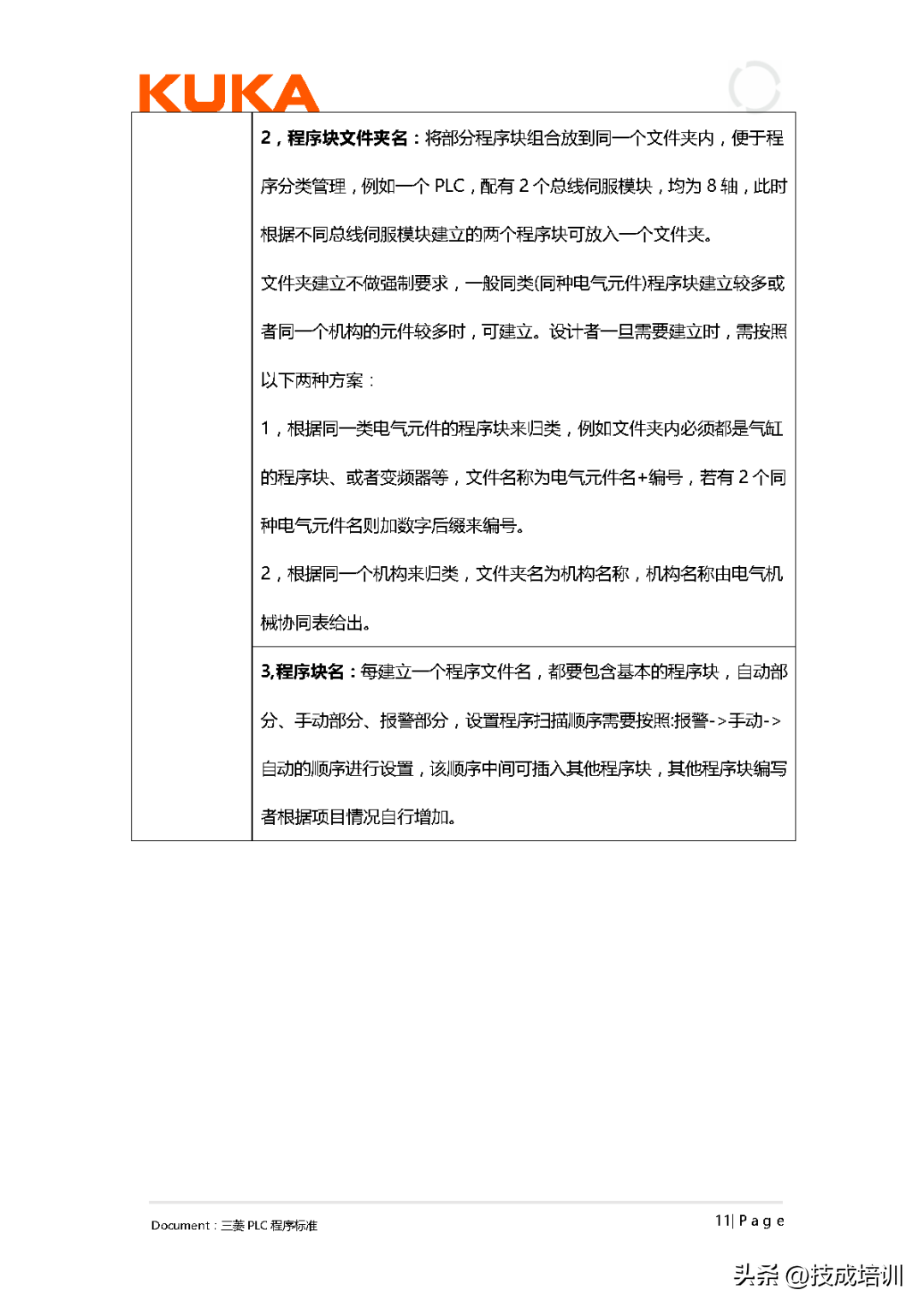
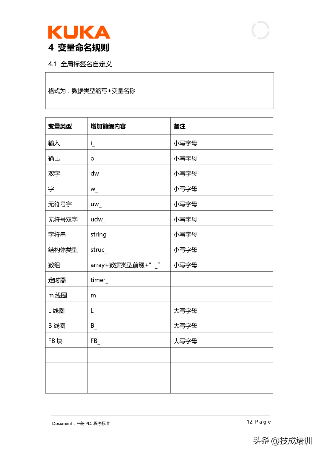
二、三菱GXWORK3编程标准 :KUKA版本

三、西门子博途程序设计规范指南

相关问答

PLC编程对电脑要求高吗?选哪个电脑最合适?

我做非标很久了,欧美的软件是对电脑是最高的,没有4G内存以上都不要安装,,美国的罗克韦尔,特别是西门子的博图,8G内存,固态硬盘都卡的要命,相对来说,日...我做非...

plc编程只能用win7系统吗?

不是只能用Win7系统。1.过去的一段时间,大多数PLC编程软件只支持Windows7系统,因此很多人认为只能使用Win7系统。这是因为那些软件没有及时适配其他操作系统...

plc对电脑配置有要求吗?-ZOL问答

我刚刚接触plc编程,求前辈回答。plc编程对电脑要求不高,一般的老爷机都可以执行,但是电脑配置越好程序执行的速度会快一些,用起来就舒心很多。目前市场是主流...

plc编程用什么电脑好?

常用编程软件的话,配置参数上不能太差,电脑配置需求参考如下:1.操作系统:windows7(建议使用64位)2.内存:最少2GB(推荐4GB及以上)3.显...常用编程软件的...

搞plc工业自动化的需要配置怎样的电脑?

i5处理器,8g内存,4g显存,128固态硬盘!这些可以满足基本的使用了!也看你装的软件多少!128固态硬盘全做成c盘!装3款plc编程软件,2款画图软件,2款触摸屏软...就...

plc五种编程语言?

plc编程语言如下1、梯形图语言(LD)梯形图语言是PLC程序设计中最常用的编程语言。它是与继电器线路类似的一种编程语言。由于电气设计人员对继电器控制较为熟...

PlC的程序怎么编写?

编写PLC程序需要遵循一定的步骤。首先,需要进行需求分析,确定系统的功能和操作流程。然后,根据需求设计程序结构,包括输入输出模块的配置和信号处理逻辑。...

plc编程用电脑的多核还是单核?

编程不怎么吃配置,就是编译的时候要吃CPU,CPU核心越多越快,具体要看编译软件。编程对电脑配置没要求的。如果指的是程序运行,那看你有没有做多核优化,没有的...

PLC编程过程?

PLC编程的过程大致分为以下几步:1.确定控制任务和要求:根据控制对象的特点和需要控制的内容确定控制任务和要求,例如控制机器的启停、转速、温度、压力等。...

plc编程语言有哪些?

1、梯形图语言(LD)梯形图语言是PLC程序设计中最常用的编程语言。它是与继电器线路类似的一种编程语言。由于电气设计人员对继电器控制较为熟悉,因此,梯形图...

 颜面骑  jackson5 
王经理: 180-0000-0000(微信同号)
10086@qq.com
北京海淀区西三旗街道国际大厦08A座
©2026  上海羊羽卓进出口贸易有限公司  版权所有.All Rights Reserved.  |  程序由Z-BlogPHP强力驱动
网站首页
电话咨询
微信号

QQ

在线咨询真诚为您提供专业解答服务

热线

188-0000-0000
专属服务热线

微信

二维码扫一扫微信交流
顶部