plc正反转编程视频 三相异步电动机正反正点动,起动控制电路改造成西门子PLC程序?

小编 92 0

三相异步电动机正反正点动、起动控制电路改造成西门子PLC程序?

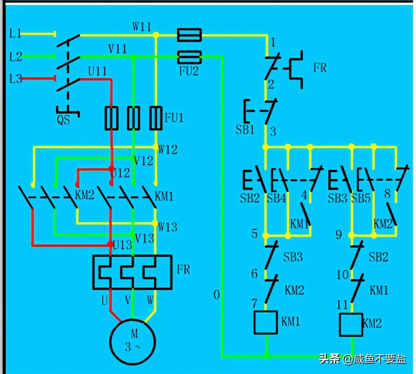
一、电路原理图

电路原理图解析: 接通电源QS。 按下SB2,KM1得电自锁,电动机正传(连动控制);按下SB4,电动机正传,KM1无法自锁(点动控制)。 按下SB3,KM2得电自锁,电动机反传(连动控制);按下SB5,电动机反传,KM2无法自锁(点动控制)。 按下SB1电机停止。 它这个电路当中有一个双重连锁正反转电路,它的作用就是,正反转之间可以相互切换。不需要当SB1停止,就能从正传切换为反转,也可以从反转切换为正传。 它这个电路,也就是在双重连锁正反转电路的基础上,加了两个复合按钮(SB4,SB5),他们的作用就是实现点动控制。在相同转动方向上,点动与连动之间也可以相互切换。

二、电路原理图仿真视频

三相异步电动机正反转点动、起动控制电路仿真模拟视频

三、PLC编程(西门子)

1. I/O接线图原理图

2.I/O地址分配

3.程序

PLC控制电机正反转的实例讲解,步骤详细的编程讲解

私信“干货”二字,即可领取138G伺服与机器人专属及电控资料!

为什么要从电机启停和正反转讲起呢,个人认为这张电路图是一切电气控制的基础,对于初学者熟悉和掌握这张图是必备的,也是我自学plc时做的第一个例子,通过这张图要学会一个理念(启-保-停),也是我们以后深入学习PLC编程的基础。

电路图讲解:从图中应该很简单看出来,当按下SB2,KM1接触器得电,电机正传,KM1常开触点闭合形成自保电路,KM2的常闭触点作为互锁保护,当按下SB1时,电机停止;反转同理。

编程讲解:

新建项目:出现如下界面,

先进行硬件组态,也就是说要将你实际要用的硬件,在这个编程界面中组态出来,要与实际相符,(我们这里没有硬件,我们用的是仿真器),

插入我们所要用的站,这里我插入一个300的系统,

编写变量表

编写程序

启动仿真器

设置PG/PC接口

点击下装硬件和程序,选择整个站下载,当然也可以分别下载硬件和程序

将仿真器中的CPU拨到run,同时建好你要监控的变量,

这样就可以进行仿真。

相关问答

一个plc怎么控制2个设备正反转?

一个PLC可以控制2个设备正反转,需使用一个双极性继电器或两个单极性继电器。将继电器与PLC输出端相连,建立正转和反转信号,正转信号接通一个设备,反转信号接...

plc编程,实现电机正反转?

根据电机的功率选择断路器QF1,接触器KM1-KM2,热继电器KH的大小。保险丝FU1-FU4选择2A。380v/220v变压器选择20W之内就够了,DC24V电源选择20W。PLC选择最常用的...

plc电动机的正反转的程序代码?

在PLC编程中,实现电动机的正反转功能需要通过设定相应的PLC程序代码。首先,需要定义输入和输出变量,例如定义输入按钮为启动信号,定义输出变量为电动机的正转...

如何用PLC与变频器控制电机正反转?

要通过PLC与变频器控制电机的正反转,首先需要将PLC与变频器进行连接,设置好通讯参数。然后在PLC编程软件中编写程序,定义好正转与反转的逻辑条件和动作指令。...

三菱PLC编程,伺服电机正反转?

三菱PLC编程中,可以使用以下步骤实现伺服电机的正反转:1.首先,需要设置PLC的输入端口和输出端口。例如,可以将PLC的X1口作为控制伺服电机正反转的输入端口...

plc正反转梯形图在电脑怎么运行的?

要在电脑上运行PLC正反转梯形图,首先需要一个PLC编程软件,如SiemensSTEP7或RockwellRSLogix5000。然后,将PLC与电脑连接,通常通过以太网或串口连接。接.....

电机正反停和正停反用plc分别怎么编?

电机正反停和正停反控制可以使用PLC编程实现。对于电机正反停控制,可以使用以下步骤进行编程:1.定义需要使用的输入输出信号,如正转、反转、停止信号2....

plc加变频器控制电动机正反转?

是的,PLC加变频器可以实现电动机的正反转控制。1.首先,PLC(可编程逻辑控制器)是一种常用于自动化控制系统的设备,它可以根据预设的逻辑程序来控制各种电气...

plc正反转的意思?

在PLC中,正反转是指电机的旋转方向。当您按下PLC上的正转按钮时,电机会开始顺时针旋转;当您按下反转按钮时,电机会开始逆时针旋转。在PLC中,正反转是指电机的...

三菱电机正反转星形启动plc编程?

答:三菱电机正反转星形启动plc编程:一:第一二排为正转运行电路。正转启动按钮X0,停止按钮X2,过载保护X3,互锁保护X5。线圈输出Y1,电机正转。按下SB1,X0...