线下实训
HOME
线下实训
正文内容
怎么远程编程调试plc 如何实现PLC手机端监控及远程调试?
发布时间 : 2026-01-02
作者 : 小编
访问数量 : 23
扫码分享至微信

如何实现PLC手机端监控及远程调试?

随着工业物联网的发展,作为设备厂家需要提供设备联网方案给到工业用户,需要对设备运行数据远程采集,对设备远程维护,实现高效解决故障,远程调试节省差旅及人工成本。

作为工业物联网先锋企业广州巨控科技推出针对PLC专用的数据采集远程监控解决方案,利用4G移动网络和云服务,实现对PLC数据远程手机APP监控,报警微信推送、运营中心集中监控,PLC程序远程维护,远端无人值守等信息化功能。

"远程模块+后台软件"产品化的方式,具有成本低,使用简单特点,工程师不需要高级语言编程,不需要网络知识。

应用场景

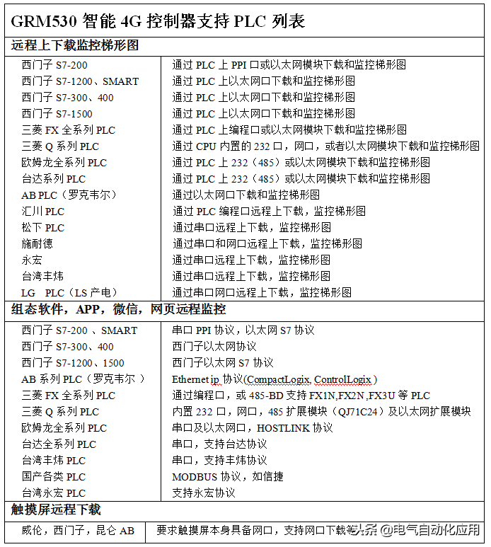
1、 水处理环保行业,现场西门子S7-300PLC以太网方式接入广州巨控GRM530远程模块网口,插上4G卡自动联网,现场不需要设置。远程电脑能上外网安装GVCOM连接软件,使用PLC编程软件即可远程下载,远程在线监控程序。

2、 制冷行业,现场西门子S7-200 SMART PLC,通过RS485接入巨控GRM530模块,工程师使用模块配置软件,选择PPI通讯协议,添加PLC寄存器地址,即可登录APP和微信监控数据,短信报警。远程中心电脑使用昆仑通态组态软件连上外网,不需要固定IP,通过OPC客户端与远程PLC通讯。

昆仑通态MCGS组态软件

工业物联网网络架构

数据采集网关GRM530

1、 支持全网通4G以及有线网方式接入因特网,通讯方式冗余自动切换。

2、 多通讯口支持各种PLC协议,单个模块支持2000点。

3、 可以实现PLC短信报警,短信查询,短信控制,报警拨号提醒。

4、 业内首创非透传智能采集模式压缩算法。

5、 多包并发采集充分利用4G带宽。

工业云平台

巨控科技七年来,YunPLC已经有数万个项目,十万客户端并发访问,数百万点数据稳定运行,涉及的行业包括铁路,电力,市政供水,西气东送,智慧农业等,无一例数据安全事故。

PLC通过GRM530终端与yunplc通讯在网络上始终是加密压缩的数据流,相对透传模块,不仅可以节省流量,同时从根本上避免网络层监听直接获取PLC数据的可能。

移动端手机APP监控

移动互联网越来越普及与便利,如何使工控领域便捷的接入移动网络进行人机交互,成为了当前工控项目的热点和需求。而多数自动化工程师们对于高级语言编程相对陌生,同时面临着现场需求经常修改的问题,巨控科技推出可组态的APP云平台,工程师们可以迅速搭建自己的移动APP监控,对于用户的需求可以随时改动功能界面。

巨控科技提供二次开发环境,自动化工程师可以像熟悉的上位机组态方式任意编辑APP手机监控界面,功能灵活,支持多个站点集中到一个窗口显示操作。

手机APP登录界面

APP云组态二次开发环境

PLC设备远程维护

以物联网技术,对PLC设备进行远程维护,实现对世界各地的PLC设备进行远程PLC程序调试、运行数据监控、设备管理,直接节约差旅成本创造价值。

巨控科技独有的网络智能诊断下载机制不同于VPN的简单透传,确保在复杂网络环境稳定流畅快速下载,不受工信部限制VPN的影响。

不仅可以流畅的下载调试各种主流PLC(西门子,三菱,欧姆龙,AB,施耐德,台达等),对于文件比较大的触摸屏工程,要求响应速度的运动控制器,伺服,依然可以流畅下载。

微信监控报警推送

巨控科技提供现成平台,工程师不需要使用高级语言,简单组态即可实现微信监控功能,报警推送。

工程师在巨控软件平台设置微信报警的条件和推送的报警内容,完成后下载到GRM530终端,用户关注公众号,输入终端序号和密码,当满足触发条件时,会把预先设置好的微信报警内容推送到关注此模块的微信上。在微信上可以设置是否接收微信报警,微信支持同时关注多个远程终端。

运营监控中心建设

运营监控中心通常有两种方式,用户早期使用通用组态软件平台,成本低,实施简单,当场景搭建起来后,能发现更多的软件实际需求,通用组态软件平台属于二次开发,功能相对固定,在后期设备增多的情况下,通常会选择定制专用的运营中心软件。巨控科技推出的集中监控方案,适用两种应用情况。

1、 集中监控中心使用工业组态软件监控全国各地设备,中心电脑只需上网,通过OPC驱动即可与现场GRM530终端通讯。OPCSERVER支持10万点,一台电脑可以同时监控多个站点的数据,站点数量没有限制。集中监控平台兼容性开放性好,支持亚控,力控,昆仑通态,WINCC,INTOUCH,IFIX等各种组态,也可使用巨控免费的无限点组态软件。

2、 集中监控中心使用自己开发的专用软件,GRM530终端提供标准的WEB访问接口,软件开发团队可以轻松获取数据制作自己的数据展示平台,无需了解任何PLC底层通讯协议。

【联系方式】

巨控黄工,PLC远程监控资深工程师

添加微信获取更多PLC远程祥细资料 | 设备试用 | 案例分享

QQ:552020320

微信/手机:18922726899

PLC无线通讯、PLC APP监控、PLC微信监控、PLC云监控、PLC远程调试、PLC短信报警、PLC网页监控、PLC集中监控

【设备选型】

如何实现PLC远程调试?

对于自动化设备厂家来说,设备销售只是第一步,紧接着就会面临设备远程维护。设备销售到全国各地以及世界各地,在有限的人力的情况下,同时受疫情影响的情况下,如何实现PLC远程调试是一个很大问题?那如何才能实现PLC远程调试呢?首先我们要明白PLC远程调试的定义 。 PLC远程调试,指的是工程师在办公室,可以对分布在全国各地,甚至是国外的的PLC进行远程调试,无需到现场。PLC远程调试的价值: 1.PLC远程调试的经济性。对PLC可以远程调试,可以减少工程师出差时间,节约出差经费,及时解决客户问题,提高服务质量和客户满意度。2.PLC远程调试对工程师的意义。不仅仅减少了工程师出差时间和次数,减少工作压力,节约时间以便更好的开发产品功能。3. PLC远程调试的区域适用性。PLC远程调试不仅仅针对国内的PLC,可以对销售到世界各地的PLC进行远程调试和维护。

PLC远程调试的方式: 只需要把PLC接到华辰智通生产的PLC远程模块(也就工业网关)的LAN口,利用现场的有线,WIFI,手机热点,或者4G卡或5G卡,就可以实现PLC远程调试。如何实现远程管理PLC 华辰智通的HINET工业智能网关的4G内网访问设备,不用拉专线,也无须网线,4G设备完美解决问题,只要供电就可以实现远程访问PLC,可以进行plc远程监控。

工具 1.硬件工具:plc远程通讯模块(也叫工业智能网关)一个;2. 网络工具:准备一张 电话卡或 4G流量卡(4G物联网卡),wifi、有线宽带或光纤;操作过程 我们先进行本地测试,WAN口插网线测试的,LAN口接我的电脑,目标是先保证设备能在网上搜索到,在插SIM卡换成4G信号,依然从电脑能连到设备,那现场只需要PLC接设备,即可从我外网访问到PLC 。直接开始,设备先按说明书接线、注册、再配置流程操作。

附:各plc安装调试操作说明

欧姆龙CP1H PLC远程编程调试流程:http://www.hignton.com/Article/599.html欧姆龙远程编程操作说明:http://www.hignton.com/article/374.htmlABB PLC远程控制编程调试方案:http://www.hignton.com/article/594.html松下PLC远程编程调试流程:http://www.hignton.com/article/593.html欧姆龙PLC远程编程调试流程:http://www.hignton.com/article/591.html

相关问答

plc远程控制详细设置方法?

如果现场有网线网络,则可以直接通过网线连接GRM400的网口,将模块接入互联网,GRM400有1个串口和2个RS485接口,如果PLC支持通过RS485接口下载程序,则将模块的R...

怎样实现PLC远程控制?

PLC远程控制可以通过以下步骤实现:1.首先,需要确保PLC设备已经连接到网络中,并且具备远程访问的能力。这可以通过将PLC设备连接到可访问的网络接口或使用专门...

欧姆龙怎么实现远程网络修改plc程序..._网络编辑_帮考网

欧姆龙PLC可以通过以下步骤实现远程网络修改程序:1.确保PLC与网络连接正常,可以通过Ethernet或者RS232等接口连接到计算机或者网络设备。2.在计算...

西门子S7-200怎么实现远程在线编程?

现场的PC连接好PLC,在现场PC安装teamviewer软件,并可以联网。远处PC也安装teamviewer,软件用法官网有,用什么版本自己选。就是远程协助,比QQ什么的好多了...

PLC远程控制?

是可以进行的。1.PLC(可编程逻辑控制器)是一种常用于工业自动化领域的控制设备,具有编程灵活、可靠稳定等特点。通过远程控制,可以实现对PLC的监控和控制...

如何实现PLC远程控制,及如何实现PLC远程监控?

要实现PLC的远程控制,首先需要建立一个网络连接,可以使用以太网、Wi-Fi或其他通信方式。然后,在PLC中编写相应的程序,通过网络接收远程指令并执行相应的控制...

三菱plc与plc之间如何进行远程通信控制,一个plc可以控制另一个或者读参数?

三菱plc与plc之间如何进行远程通信控制,一个plc可以控制另一个和读取参数,这个问题常常用于生产线上分散控制、集中管理以及小规模系统之间的数据链接和设备之...

三菱PLC怎样远程控制?

要远程控制三菱PLC,可以使用以下方法之一:1.使用远程访问软件,如GXWorks3或MXComponent,通过网络连接到PLC并进行编程和监控。2.使用远程I/O模块,将PLC...

G7变频器怎样设置参数?

调整完成后,变频器将按照所设定的参数运行,实现所需的控制效果。调试过程中要注意观察指示灯和监测数据,确保变频器正常工作。设置参数时应谨慎,遵循制造商...

西门子300PLC用以太网怎样实现远程监控与修改程序,需要哪些硬件和软件?请回答的详细一点?

通过internet对西门子S7-300进行远程编程和监控的方法如下:1.在S7-300plc端连接一个HiNet智能网关,网关可以通过internet,4G/WIFI/有线网络接入互联网2.电....

 鸿发年年  客照 
王经理: 180-0000-0000(微信同号)
10086@qq.com
北京海淀区西三旗街道国际大厦08A座
©2026  上海羊羽卓进出口贸易有限公司  版权所有.All Rights Reserved.  |  程序由Z-BlogPHP强力驱动
网站首页
电话咨询
微信号

QQ

在线咨询真诚为您提供专业解答服务

热线

188-0000-0000
专属服务热线

微信

二维码扫一扫微信交流
顶部