plc编程多地控制 电机如何实现多地控制?共有两个方法,你觉得哪个最方便?

小编 99 0

电机如何实现多地控制?共有两个方法,你觉得哪个最方便?

电机的多地控制电路是很多工厂都会应用的一种工作状态!

即是在两地或者三地控制控制一个电机,这种控制方式有多种实现方法,我们介绍一下常见的两种.

一 通过控制线实现多地控制.

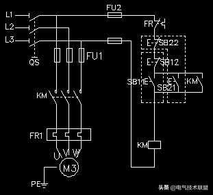
以上原理图为两地控制接线图,

其中SB11为启动按钮,SB12为停止按钮,这两个按钮为第一个控制点.

其中SB21为启动按钮,SB22为停止按钮,这两个按钮为第二个控制点.

如果想要更多的控制点的话可以使用一个口诀:启动按钮并联,停止按钮串联.

可以实现多地控制.

这种方法适用于简单的设备,比如说普通水泵电机等等.如果使用这种方法实现复杂设备的控制,则有着很多缺陷.

一使用以上方法实现多地控制需要串联多个停止按钮,一旦其中一个停止按钮发生故障无法闭合,则所有的控制全部失灵,这种情况下对于诊断故障也是很不方便.

二上述方法的控制点有很多,但是它们之间没有主次,很有可能出现两地两人同时操作,且两人都可以操作的问题,如果两个操作人员的想法不一致则很可能会发生麻烦,甚至出现人身伤害事故.

三对于多地控制来说,一定会有一个甚至两个以上的控制点是远离控制设备的,这种情况下很难监控设备的状态,很难去了解设备是否已经启动等等.

其实以上的麻烦也可以通过增加控制回路的方式去避免,但一旦准备通过电路图实现这么多功能,这个电路图一定很繁琐.

所以我们使用PLC的方式.

首先对于PLC的程序来说,不同的控制点都有一个代号甚至优先级.

比如说我们常说的就地模式,远程模式,手动模式,自动模式,专家模式等等就是对应着不同的操作点.

首先就地模式,该控制点是在设备附近,可以直接观察到该设备,一般来说在整个控制逻辑里,它的优点级最高,为什么?就是因为可以直观的看到设备,发生故障后可以直接处理.

其次是远程模式,该模式可以有一个,也可以由多个,也可以根据需要设定优先级.它的控制点一般原理该设备,用户可以通过PLC输出的控制灯区查看优先级,设备状态等等.

最后是其他模式,比如说手动,自动等等,这些模式一般来说控制点都是HMI或者组台设备,操作人员可以通过触摸屏等人机界面进行控制.它的显示信息最为全面,但是控制逻辑最低.

那么接下来跟大家介绍一下这个程序

就地和远程模式选择

控制方式

对于每一个控制点,我们都需要一个状态位去识别,比如说就地和远程需要用按钮的状态去识别,手动和自动也需要使用按钮的状态去识别避免重复操作.

对于PLC来说最大的好处就是可以添加较多的连锁,便于查看信息和安全操作等等.

103、用西门子PLC控制的多地控制

如图所示为多地控制的原理图

I/O分配如下:甲地启动按钮SB11,I0.0; 乙地启动按钮SB21,I0.1;甲地停止按钮SB12, I0.2;乙地停止按钮SB22, I0.3;热继电器FR,I0.4;接触器KM1,Q0.0。

控制程序如图所示

相关问答

plc多地控制的启动停止如何接线?

同一设备多点控制起动条件相同的即或逻辑可以外部并联再接IN,停止一样(使用常开,停止=1=STOP)。停止要串联,启动并联,这个既可以在PLC外部做,也可以在PLC...