课程中心
HOME
课程中心
正文内容
plc输送带编程 西门子PLC程序实例讲解,多皮带传送系统的逻辑控制!
发布时间 : 2026-03-15
作者 : 小编
访问数量 : 23
扫码分享至微信

西门子PLC程序实例讲解,多皮带传送系统的逻辑控制!

今天和大家学习一下西门子S7-300程序。

如图所示是一个四级传送带系统示意图。整个系统有四台电动机M1、M2、M3、M4,落料漏斗Y0由一 阀控制。控制要求如下:

<1>落料漏斗启动后,传送带M1应马上启动,经6s后须启动传送带M2。

<2>传送带M2启动后5S后应启动传送带M3

<3>传送带M3启动后4s后应启动传送带M4

<4>落料停止后,应根据所需传送时间的差别,分别隔6S、5s、4s、3s将四台电动机停车。

<5>其中I0.0为启动按钮,I0.1为停止按钮。Q0.4控制落料,Q0.0~Q0.3分别控制4台电动机。

【编程实例一】:

编程思想:用启动和停止过程共同来控制电机的启停。

(博途)S7-300PLC传送带工件计数控制程序设计

关注“PLC发烧友 ”,一起涨知识!

传送带想必在工控界并不陌生,商场的自动扶梯,机场的自动人行道,码头上自动装卸货传送带,工厂生产流水线,农业机械中(联合收割机、插秧机)都有应用,传送带上传送的物品肯定是要得知它传送了多少物品,那么如何得知呢?我们可以采用PLC计数器指令来实现,下面就带大家来完成传送带工件计数控制程序的设计。

01控制要求

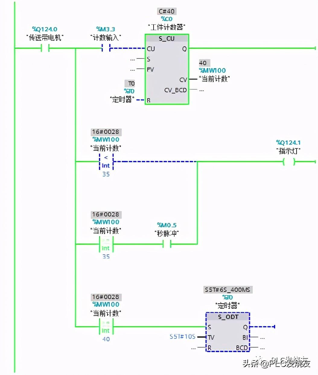
传送带输送40个工件,用光电传感器计数,当计件数量小于35时指示灯常亮,当计件数量等于或大于35时指示灯闪烁,当计件数量为40时,10S后传送带停止,同时指示灯熄灭。

02 IO分配表

03组态配置

第一步: (点击添加新设备,选择CPU 315-2 DP版本号根据实际版本来设定,点击确认)

第二步: (项目树—PLC变量创建一下变量地址)

04编写程序

第一步: (传送带电机的启动与停止控制)

第二步: (工件计数及比较)

05演示运行

第一步: (启动,在程序段1中, 当按下启动按钮M3.0,M3.0常开触点接通,Q124.0线圈通电自锁,传送带电机启动运行)

第二步: (工件计数,在程序段2中,当传送带电机运行时,Q124.0常开触点接通,工件每次经过光电传感器时,光电开关接通1次,M3.3常开触点闭合1次,C0的当前值MW100加一,MW100<35时,Q124.1线圈一直通电, 指示灯常亮,MW100≥35时,指示灯每秒闪烁1次, MW100≥40时,定时器TO延时10s。 延时10S时间到,计数器C0复位,程序段1中TO常闭断开,传送带电机停止。)

来源:PLC发烧友,作者:技成-徐陈爽,未经授权请勿转载!评论处大家可以补充文章解释不对或欠缺的部分,这样下一个看到的人会学到更多,你知道的正是大家需要的。。。回复:”西门子全套 ”资料,可领含手册、案例、软件等资料包,不要忘记领取哦~

相关问答

输送带怎么用PLC控制调速?

plc控制变频器调速有以下四种办法:1.模拟量控制,plc的da模块输出模拟量4-20ma或者0-10v给变频器的模拟量输入端子。2.开关量控制,多数变频器有up/down端子,...

基于PLC的传送带控制?

传送带每个都应该有驱动电机和传送带速度开关,物料检测开关,PLC的输入为速度开关和物料检测开关信号。输出为驱动电机启动和停止指令。利用梯形图的逻辑和延时...

用PLC实现车间模拟传送带?

输入:2个正转按钮,2个反转按钮,3个停止按钮,当然不知道需不需要限位,如果要就加2个点。输出:1个正传,1个反转,3个指示灯程序:正传跟反转要区分开,其它...输...

调速输送带怎么控制停止?

调速输送带可以通过以下几种方式控制停止:1.使用紧急停止按钮,一旦按下按钮,输送带会立即停止运行。2.使用PLC或控制器,通过编程控制输送带的运行状态,当...

【自动传送带plc电气控制系统设计一、控制要求1)产品在传送...

[最佳回答]这个我做过,我在学校也做过这个联系,这个很简单,只是不知道现场你的机械手的什么动作的,原点在哪,是左上方吗?机械手的要取料是,先伸出再下降然后夹...

PLC怎么控制喷码机进行喷码,两者之间怎么连接?跪求真相啊。...

对于喷码机联到生产线上,没有太复杂的,主要就是把喷码机的报警输出到PLC,实现喷码机有故障影响喷印质量后喷码机工位之前的机器停机或者输送带惯性停止。喷码机...

有人知道么:输送带的PLC控制系统设计及仿真?

[回答]工程设计资质分为工程设计综合资质、工程设计行业资质、工程设计专项资质。工程设计综合资质只设甲级;工程设计行业资质和工程设计专项资质根据工程...

如何利用微信二维码控制传送带?

在汽车的零部件上现在有很多的工件在装配之前每个部件上现在都带有二维码了,只需要相机或者扫描枪来把二维码上存储的信息读取出来,或者说解析成一串字符串,然...

食品蒸煮线钢丝编织输送带

[回答]链板式的输送机的表面是非常平整的,而(网链输送机)表面也可以选用合适的平的输送网链。我们公司常规的生产的网链是双旋式的输送带,网链是由正旋和...

三菱plc原点回归指令怎么确定方向?

三菱PLC的DSZR指令可以用M8342指定Y0端口原点回归方向。原点是设置标志位,在装个传感器感应到位信号,到了原点D8340清零。设置正负极限位,近点和原点,每个传...

 胡涂涂  布鲁特 
王经理: 180-0000-0000(微信同号)
10086@qq.com
北京海淀区西三旗街道国际大厦08A座
©2026  上海羊羽卓进出口贸易有限公司  版权所有.All Rights Reserved.  |  程序由Z-BlogPHP强力驱动
网站首页
电话咨询
微信号

QQ

在线咨询真诚为您提供专业解答服务

热线

188-0000-0000
专属服务热线

微信

二维码扫一扫微信交流
顶部