直播课堂
HOME
直播课堂
正文内容
韩国plc编程案例教程 PLC的当前状态,电气工程师建议看完,进阶上位机编程
发布时间 : 2026-01-23
作者 : 小编
访问数量 : 23
扫码分享至微信

PLC的当前状态,电气工程师建议看完,进阶上位机编程

目前,随着大规模和超大规模集成电路等微电子技术的发展,PLC已经从原来的一位计算机发展到目前由16位和32位微处理器组成的微机PC,并实现了多处理机的多通道处理。

今天,PLC技术已经非常成熟,不仅控制功能增强,功耗和体积减小,成本降低,可靠性提高,编程和故障检测更加灵活方便,而且随着远程I/O和通信网络、数据处理和图像显示的发展,使PLC朝着连续生产过程控制的方向发展,成为工业生产自动化的主要支柱。

现在,世界上有200多家PLC制造商,400多个品种的PLC产品,按地区可分为美国、欧洲和日本等三个产品流派,每个流派的PLC产品都有自己的特点。其中,美国是PLC的主要生产国,拥有100多家PLC制造商,著名的公司有a-B公司、通用电气(GE)公司和莫迪康(MODICON)公司。

PLC产品的主要欧洲制造商包括德国西门子(Siemens)、法国AEG和TE。日本有许多PLC制造商,如三菱、欧姆龙、松下、富士、韩国三星、LG等,其产品占据了80%以上的PLC市场份额。

经过多年的发展,国内约有30家PLC制造商,国内PLC应用市场仍以国外产品为主。国内公司在开展PLC业务时有时具有很大的竞争优势,例如:需求优势、产品定制优势、成本优势、服务优势和响应速度优势。

PLC和HMI在水源热泵自动控制系统设计实例

论文针对笔者自行开发设计的水源热泵的制热机组,设计可编程控制器PLC和触摸屏HMI自动控制系统。

水源热泵以其高效节能、运行稳定可靠、属于可再生能源、环境效益显著、一机多用、自动控制程度高、使用寿命可达20年以上、占地面积小等诸多优势,得到许多厂家应用。

对水源热泵而言,用可编程控制器(即PLC)和人机界面触摸屏(即HMI)自动控制系统较之接触器-继电器自动控制系统,硬件系统简洁明了、软件系统得天独厚。

笔者曾在吉林某地就开发设计了一套水源热泵系统,经过几年的实际应用,效果良好。笔者愿把开发设计的经验献与同仁。

制热系统结构

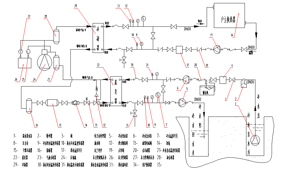
在与用户商谈时,笔者把水源热泵冬季供热,夏季也可以制冷的特点给予叙述,但用户说北方夏季高温的情况也就15-20天,不需制冷,但冬天季节时间长,保证有效供暖即可。水源热泵系统冬季工作时,地下水由潜水泵抽上来经过水源热泵机组制冷介质蒸发器和冷凝器,通过少量的高位电能输人,实现低位热能向高位热能转移。

热泵侧循环水,由用户末端设备回来的35℃~40℃的水,经过水源热泵机组再制备成50℃的热水送到用户末端设备进行制热采暖。取热后的地下水通过回灌井返回到地下。为节省篇幅,请见图1所示,“水源热泵热水机组制热实际系统图”。

自控系统主电路设计

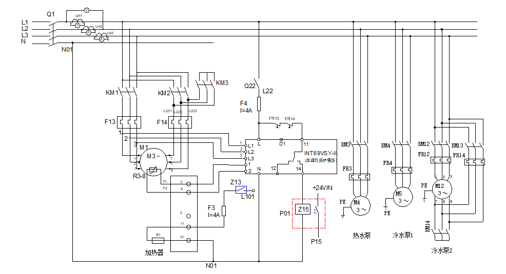
本水源热泵自控系统包括主电路设计、控制电路设计。主电路设计包括热水泵主电路,冷水泵1/2主电路,压缩机主电路。主电路需完成的功能由热水泵启动及运转;冷水泵1和2启动及运转;压缩机启动及运转。

压缩机启动为四级有级调节,星-角启动,并有四个能量电磁阀组成。其分别是25%电磁阀、50%电磁阀、75%电磁阀、100%电磁阀。其中,25%电磁阀为卸荷阀,其余为增加能量电磁阀。为保护压缩机设置喷液电磁阀、油位电磁阀、压缩机加热电磁阀。请见图2所示“水源热泵制热机组主电路图”。

图1:水源热泵热水机组制热实际系统图

图2:水源热泵制热机组主电路简图

自控系统控制电路设计

本水源热泵自控系统包括控制回路电器设计,PLC硬件系统设计,PLC和HMI的软件设计。

1控制回路电器、PLC及HMI硬件系统设计

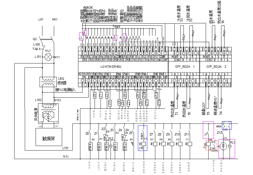
根据PLC控制点数统计,及本着够用且实用的原则,选择韩国LGK7M-DR40U的PLC一套及G7F-RD2A四路模拟输入、输出扩展模块2套;LG PMU-330伪彩,5.7英吋触摸屏1块。

2 PLC和HMI系统的硬件设计

PLC虽然抗干扰能力很强,但设计时还应该考虑电磁干扰,在控制电源回路里加上滤波器,保证PLC有良好的接入电源。为节省篇幅,PLC和HMI的硬件设计见图3所示的水源热泵机组系统PLC硬件图。

3 PLC及HMI系统程序软件设计

PLC与触摸屏HMI通过RS232C连接,触摸屏HMI可实时显示和监控设备的运行状态,并且只需轻触触摸屏屏幕地相应位置即可向PLC发出指令和数据,再通过PLC完成对设备的控制,可制成多幅监控画面。

实际上,软件设计就是根据项目的工艺条件而设计完成的。软件设计的好还取决于对工艺的透切理解、以及面对对象多层次的保护。为节省篇幅,PLC的程序设计见图4所示:PLC及HMI程序框图。

图3:水源热泵机组系统PLC硬件图

图4:PLC及HMI程序框图

结语

水源热泵项目为吉林梅河口7800平米的中小商场供暖立项,对这个项目,本人初使的设计构思,就是设计复杂,但操作极其简单,维护简便。现在从水源热泵的主电路设计、控制电路设计、PLC和触摸屏HMI的设计均实现了水源热泵制热机组的工艺条件,运转良好。该项目的成功实施,也带动了水源热泵在周边地区的进展,使之成为带标志性的项目。

(编自《电气技术》,作者为李刚。)

相关问答

lgplc用什么软件?

LGplc编程软件KGLWIN是韩国LG集团的LS产电部门推出的PCL编程软件,plc编程的特性让他成为当代工业自动化的主要装置之一,工业生产方面得到了广泛的应用,是一款...

产电plc是哪个国家的?

产电PLC是由德国公司西门子(Siemens)开发的。西门子是全球领先的工业自动化和数字化解决方案提供商,其PLC产品被广泛应用于各个行业的电力系统中,用于控制和...

PLC控制器的主要品牌-iHbKPepMcm的回答-懂得

韩国LG,美国AB,ABB,松下,西门子,三菱,欧姆龙,台达,富士,施耐德,信捷等。其中LGPLC是韩国LG集团LS产电部门提供的一款高性能晶体管输出的PLC韩国LG,...

机器人编程前途怎么样?

前途非常好1.助力升学各大名牌大学自主招生中信息学科竞赛录取率是其他学科的2倍2.顺应时代未来劳动力将被机器人代替,编程是通向世界的语言...6.职业...

ls是什么地方产的plc?

LSPLC有部分产品是在国内无锡工厂生产的,但是还有部分是在韩国生产的。LSPLC有部分产品是在国内无锡工厂生产的,但是还有部分是在韩国生产的。

老师们能问一下,全球正规DPSS激光器应用,DPSS激光器制造工...

[回答]387个运营商开通了GSM...国际及港澳台短信共通达128个国家和地区的281家运营商,国际及港澳台彩信通达62个国家和地区的111家运营商。目前开通的国...

讨论:燃氢锅炉操作要点-盖德问答-化工人互助问答社区

术特点(1)锅炉本体采用立式布置,对流传热部分为单程,减少炉内烟气流程内的死角及保证烟气排放畅通,降低烟气阻力,避免未燃氢气在炉内积聚,产...(2...

帮个忙盆友们谁能帮忙!!国产PLC品牌有多厉害?国产plc品牌销...

[回答]耐特PLC可以用电脑的USB接口上下传程序了,耐特PLC可以不用给PLC另外提供电源的情况下,用电脑USB口提供的5V电源就可以上传下载程序了,方便程序员在...

为什么华为的麒麟处理器要台积电代工,自己为什么做不出来?-...

幸福里为您提供"为什么华为的麒麟处理器要台积电代工,自己为什么做不出来?"的专业解答,收集各类观点,以更多视角为您解答疑惑,咨询更多房产问题,来幸福里问答

为什么华为的麒麟处理器要台积电代工,自己为什么做不出来?-...

幸福里为您提供"为什么华为的麒麟处理器要台积电代工,自己为什么做不出来?"的专业解答,收集各类观点,以更多视角为您解答疑惑,咨询更多房产问题,来幸福里问答

 姜春云简历  TIKTOKFORBUSINESS 
王经理: 180-0000-0000(微信同号)
10086@qq.com
北京海淀区西三旗街道国际大厦08A座
©2026  上海羊羽卓进出口贸易有限公司  版权所有.All Rights Reserved.  |  程序由Z-BlogPHP强力驱动
网站首页
电话咨询
微信号

QQ

在线咨询真诚为您提供专业解答服务

热线

188-0000-0000
专属服务热线

微信

二维码扫一扫微信交流
顶部