研选课堂
HOME
研选课堂
正文内容
如何读懂plc编程语言 PLC编程入门,先来认识6种编程语言~附赠详细解读!
发布时间 : 2026-03-09
作者 : 小编
访问数量 : 23
扫码分享至微信

PLC编程入门,先来认识6种编程语言~附赠详细解读!

传统的PLC编程语言只有两种,指令表(IL)及梯形图(LD),有的称梯形逻辑图(LLD)。而今为便于各类型的工程技术人员都能使用PLC,PLC厂商都增加了它的编程语言。

我国在1995年11月发布了GB/T 15969-1/2/3/4标准,与IEC 61131-1/2/3/4等同。该标准推荐了6种编程语言,除了指令表及结构化文本(ST)为文字语言,还有梯形图、功能块图(FBD)、连续功能图(CFC)及顺序功能图(SFC)等图形语言。

目前,IEC 61131-3编程语言不仅用于PLC,而且还用于集散型控制系统、工业控制计算机、数控系统和远程终端单元。

由于这个标准的建立是在PLC已广泛使用之后,加上它不是强制性标准,所以,有些老的PLC厂商还是在原来语言的基础上做了扩展,并没有完全采用这个标准。再就是,即使语言相同,但细节还是有不少差异。

倒是国产PLC,如和利时公司的LM、LK系列机,是在有了标准之后才开发的,能全面采用这个标准。再就是ABB公司的PLC也使用标准规定的6中语言编程。

下面就给大家简要介绍一番:

指令表(IL)

指令表语言是PLC编程最基本的语言。但是,用它编的程序,可读性较差,目前已不常用。故不在此做介绍。

结构化文本语言(ST)

ST语言与BASIC语言、PASCAL语言或C语言等类似。它没有单一的指令,只有由一组指令构成的含义完整的各种语句。具体语句有赋值语句、条件语句、选择语句、循环语句及其他语句(EXIT语句、RETURN语句、功能块调用语句等)。

不同品牌PLC的ST语言所提供的函数、运算符可能略有不同。

ST语言功能比图形语言强,但不如图形语言直观,目前用的还不大普及。如欧姆龙PLC只是在自编功能块的程序中才可使用它。

同样为ST语言,各PLC厂商的细节不完全一样。

梯形图(LD)

梯形图来源于美国,是一种基于梯级的图形符号布尔语言。

梯形图语言与电气原理图相对应,与原有继电器逻辑控制技术相一致。与原有的继电器逻辑控制技术不同的是,梯形图中的功率流不是实际意义的电流,内部的继电器也不是实际存在的继电器。

梯形图的左母线好像电气原理图的电源线一样,一般不直接与输出类指令(相当于电气原理图的负载)相连,中间总要有能建立逻辑条件的一些指令(相当于电气原理图的控制元件)。但有的PLC也允许这么做。

用梯形图符号编的PLC程序,很像电气原理图。如上图所示。图b为施耐德公司Naza PLC用的梯形图。

下图所示为与IL语言程序对应的梯形图程序

关于梯形图的文章有很多,在此不再赘述,本公众号以前也发过几篇文章,大家可以去看一看:

功能块图(FBD)

FBD语言(一种对应于逻辑电路的图形语言),与电子线路图中的信号流图非常相似。FBD广泛地用于过程控制。

FBD语言是以功能模块为单位,描述控制功能。特别是控制规模较大、控制关系较复杂的系统,用它表达将更为方便。

目前,PLC厂商推出一些高功能及高性能的硬件模块的同时,多提供与其有关的功能块图程序,这为用户使用这些硬件及进行编程提供了很大方便。

FBD语言占用内存较大,执行时间较长,因此,这种语言多只在大、中型可编程序控制器和集散控制系统的编程和组态中采用。

连续功能图(CFC)

CFC与FBD类似,也是按需要选用种种功能块。所不同的是,它更灵活,块的位置可任意摆放,特别有信号反馈时,画起来更方便。

为了块的执行有明确的顺序,它的每个块的右上角都标有序号。但在实际表达时,这个标号也可选择不显示。

FBD及CFC语言在DCS系统编程中用得较多。此外,由于这两种语言差别不大,有时,仅使用FBD语言。因而,有的也把IEC 61131-3自动化编程语言说成5种。

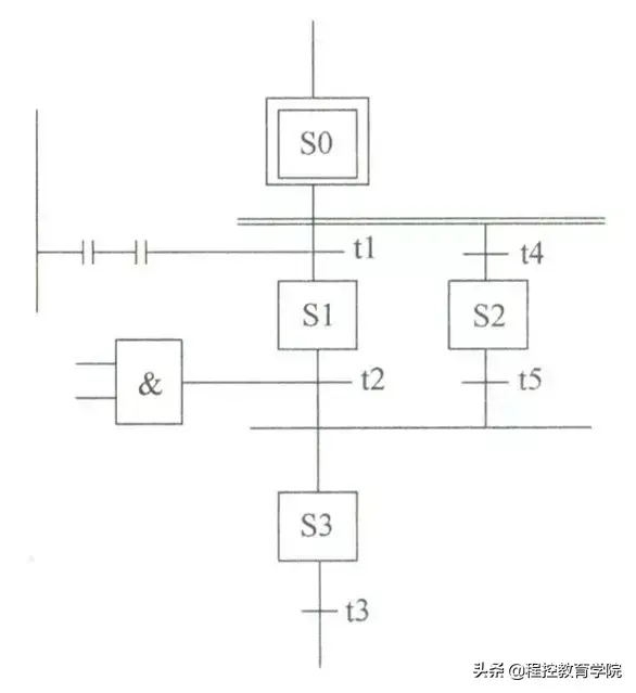
顺序功能图(SFC)

SFC语言以描述控制程序的顺序为特征,以图形方式,简单、清楚地描述系统的所有现象,并能对系统中存有的像死锁、不安全等反常现象进行分析和建模,并可在此基础上编程。所以,得到了广泛的应用。

其实,SFC语言仅仅是一种组织程序的图形化方式。其实际使用要与其它语言配合,否则无法实现其功能。所以,严格地讲,它不能算是完整的编程语言。

1、组成

步(Step)

用方框表示,分有初始步、活动步、不活动(休止)步三种。一个步是否为活动步,即是否处于激活状态,则取决于上一步及与其相应的转移。

动作(Action)

动作是步的组成部分,一个步含有一个或多个动作,用一个附加在步上的矩形框来表示。每一动作中的程序代码都可以用IEC的任一语言如ST、FBD、LD或IL来编写。每一动作还有一个修饰词(Qualifier),用来确定步激活时其动作什么时候执行或终止。

有向连线

从上到下、从左到右的步间连线。也可用加箭头做非上下、左右的步间连线。

转移

在有向连线上的垂直短线。与转移相关的逻辑条件,用文字、布尔代数表达式、图形符号标注在转移短线旁。

2、SFC转移规则

步的转移指的是有向连线相连的前后步激活状态的转换。

步间转移的规则是:

①步间的转移逻辑条件为真;

②被转移步的前一步是活动的。

不满足此两条件,将不转移。

为了启动顺序功能流程图程序的执行,总是要指定一个初始步,其标志为S0,是程序运行开始时被激活的那个步。有个这个初始步,则随着相应转移逻辑条件满足,流程图中步的激活状态将逐步转换,直至最后一步被激活,或根据有向线指定路线不停地循环转换。

3、SFC主要形式

根据结构的不同,可分为以下几种形式:单序列控制、并行序列控制、分支结构序列、转移序列等。

下图所示为一段SFC语言编写的程序。

同样称SFC语言,但有的是合乎标准的,如欧姆龙CJ2所用的,其Action有以上修饰词。有的没有,使用时要看具体软件的说明。

-------End-------

来源:机械工业出版社E视界,节选自《PLC实用编程指南 第3版》

PLC编程入门,先来认识6种编程语言

传统的PLC编程语言只有两种,指令表(IL)及梯形图(LD),有的称梯形逻辑图(LLD)。而今为便于各类型的工程技术人员都能使用PLC,PLC厂商都增加了它的编程语言。国际电工组织也制定与几次修订了PLC编程语言国际标准。并在1993年做了全面修订后称之为IEC 61131-3 的修订版。我国在1995年11月发布了GB/T 15969-1/2/3/4 标准,与IEC 61131-1/2/3/4等同。该标准推荐了6种编程语言,除了指令表及结构化文本(ST)为文字语言 ,还有梯形图、功能块图(FBD)、连续功能图(CFC)及顺序功能图(SFC) 等图形语言。

目前,IEC 61131-3编程语言不仅用于PLC,而且还用于集散型控制系统、工业控制计算机、数控系统和远程终端单元。

由于这个标准的建立是在PLC已广泛使用之后,加上它不是强制性标准,所以,有些老的PLC厂商还是在原来语言的基础上做了扩展,并没有完全采用这个标准。再就是,即使语言相同,但细节还是有不少差异。

倒是国产PLC,如和利时公司的LM、LK系列机,是在有了标准之后才开发的,能全面采用这个标准。再就是ABB公司的PLC也使用标准规定的6中语言编程。

下面就给大家简要介绍一番:

指令表(IL)

指令表语言是PLC编程最基本的语言。但是,用它编的程序,可读性较差,目前已不常用。故不在此做介绍。

结构化文本语言(ST)

ST语言与BASIC语言、PASCAL语言或C语言等类似。它没有单一的指令,只有由一组指令构成的含义完整的各种语句。具体语句有赋值语句、条件语句、选择语句、循环语句及其他语句(EXIT语句、RETURN语句、功能块调用语句等)。

不同品牌PLC的ST语言所提供的函数、运算符可能略有不同。

ST语言功能比图形语言强,但不如图形语言直观,目前用的还不大普及。如欧姆龙PLC只是在自编功能块的程序中才可使用它。

同样为ST语言,各PLC厂商的细节不完全一样。

梯形图(LD)

梯形图来源于美国,是一种基于梯级的图形符号布尔语言。

梯形图语言与电气原理图相对应,与原有继电器逻辑控制技术相一致。与原有的继电器逻辑控制技术不同的是,梯形图中的功率流不是实际意义的电流,内部的继电器也不是实际存在的继电器。

梯形图的左母线好像电气原理图的电源线一样,一般不直接与输出类指令(相当于电气原理图的负载)相连,中间总要有能建立逻辑条件的一些指令(相当于电气原理图的控制元件)。但有的PLC也允许这么做。

用梯形图符号编的PLC程序,很像电气原理图。如上图所示。图b为施耐德公司Naza PLC用的梯形图。

下图所示为与IL语言程序对应的梯形图程序

关于梯形图的文章有很多,在此不再赘述,本公众号以前也发过几篇文章,大家可以去看一看:

关于PLC梯形图,你想知道都在这里!

想短时间内掌握西门子PLC梯形图的编程方法就一定要看这篇文章!

学PLC必看:看懂电动机控制系统中PLC梯形图和语句表

PLC常用的基本控制电路及梯形图

功能块图(FBD)

FBD语言(一种对应于逻辑电路的图形语言),与电子线路图中的信号流图非常相似。FBD广泛地用于过程控制。

FBD语言是以功能模块为单位,描述控制功能。特别是控制规模较大、控制关系较复杂的系统,用它表达将更为方便。

目前,PLC厂商推出一些高功能及高性能的硬件模块的同时,多提供与其有关的功能块图程序,这为用户使用这些硬件及进行编程提供了很大方便。

FBD语言占用内存较大,执行时间较长,因此,这种语言多只在大、中型可编程序控制器和集散控制系统的编程和组态中采用。

连续功能图(CFC)

CFC与FBD类似,也是按需要选用种种功能块。所不同的是,它更灵活,块的位置可任意摆放,特别有信号反馈时,画起来更方便。

为了块的执行有明确的顺序,它的每个块的右上角都标有序号。但在实际表达时,这个标号也可选择不显示。

FBD及CFC语言在DCS系统编程中用得较多。此外,由于这两种语言差别不大,有时,仅使用FBD语言。因而,有的也把IEC 61131-3自动化编程语言说成5种。

顺序功能图(SFC)

SFC语言以描述控制程序的顺序为特征,以图形方式,简单、清楚地描述系统的所有现象,并能对系统中存有的像死锁、不安全等反常现象进行分析和建模,并可在此基础上编程。所以,得到了广泛的应用。

其实,SFC语言仅仅是一种组织程序的图形化方式。其实际使用要与其它语言配合,否则无法实现其功能。所以,严格地讲,它不能算是完整的编程语言。

1.组成

步(Step)

用方框表示,分有初始步、活动步、不活动(休止)步三种。一个步是否为活动步,即是否处于激活状态,则取决于上一步及与其相应的转移。

动作(Action)

动作是步的组成部分,一个步含有一个或多个动作,用一个附加在步上的矩形框来表示。每一动作中的程序代码都可以用IEC的任一语言如ST、FBD、LD或IL来编写。每一动作还有一个修饰词(Qualifier),用来确定步激活时其动作什么时候执行或终止。

有向连线

从上到下、从左到右的步间连线。也可用加箭头做非上下、左右的步间连线。

转移

在有向连线上的垂直短线。与转移相关的逻辑条件,用文字、布尔代数表达式、图形符号标注在转移短线旁。

2.SFC转移规则

步的转移指的是有向连线相连的前后步激活状态的转换。

步间转移的规则是:

①步间的转移逻辑条件为真;

②被转移步的前一步是活动的。

不满足此两条件,将不转移。

为了启动顺序功能流程图程序的执行,总是要指定一个初始步,其标志为S0,是程序运行开始时被激活的那个步。有个这个初始步,则随着相应转移逻辑条件满足,流程图中步的激活状态将逐步转换,直至最后一步被激活,或根据有向线指定路线不停地循环转换。

3.SFC主要形式

根据结构的不同,可分为以下几种形式:单序列控制、并行序列控制、分支结构序列、转移序列等。

下图所示为一段SFC语言编写的程序。

同样称SFC语言,但有的是合乎标准的,如欧姆龙CJ2所用的,其Action有以上修饰词。有的没有,使用时要看具体软件的说明。

本文选自《PLC实用编程指南 第3版》

编后语

相关问答

plc程序是啥语言?

plc程序语言有以下五种1、梯形图(LadderDiagram)程序设计语言;2、布尔助记符(BooleanMnemonic)程序设计语言;3功能表图(SepuentialFunctionCha...

plc编程语言它们的关系是什么?

PLC的硬件系统必须有控制器(单片机、CPU、FPGA等)、执行器(继电器、光耦输入等)、主板(电路板),三者缺一不可。由于现在的8位单片机片内存储容量最大可达6...

PLC编程语言有什么?

常见的PLC编程语言包括以下几种:1.LadderDiagram(梯形图):最常用的PLC编程语言,将输出信号和输入信号以具有逻辑关系的图形方式表示,类似于电气图。2....

plc编程语言有哪些?

1、梯形图语言(LD)梯形图语言是PLC程序设计中最常用的编程语言。它是与继电器线路类似的一种编程语言。由于电气设计人员对继电器控制较为熟悉,因此,梯形图...

PLC常用的编程语言?

PLC编程语言五种:梯形图、指令表、功能模块图、顺序功能流程图及结构化文本)。目前编程语言的价值在于用经验的方式来管理软件系统复杂度。而SQL算是一个数...

plc编程语言有几种?

PLC(可编程逻辑控制器)编程语言通常分为五种:梯形图(LadderDiagram)、指令列表(InstructionList)、功能块图(FunctionBlockDiagram)、结构化文...

PLC用什么语言编程?

西门子PLC‎支持以下几种编程语‎言,其中包含梯形图:1、顺序功能图(SFC,Seauen‎tialFuctio‎nChart)西门子STE‎P7中的该编‎程语言是S7‎Graph。这是位于.....

plc的编程语言有哪些?

1.指令表语言是PLC编程最基本的语言。但是,用它编的程序,可读性较差,目前已不常用。故不在此做介绍。2.ST语言与BASIC语言、PASCAL语言或C语言等类似。它没有...

plc编程语言主要有那几种?

PLC编程语言主要有三种:1.梯形图语言(LD):是一种可视化的编程语言,使用类似于电气原理图的符号和逻辑连接方式来表示程序。梯形图语言是PLC中最常用的编...

PLC常用的编程语言有哪几种?

一、梯形图编程语言梯形图沿袭了继电器控制电路的形式,它是在电器控制系统中常用的继电器、接触器逻辑控制基础上简化了符号演变来的,形象、直观、实用。二...

 潍坊杯  何肖锋 
王经理: 180-0000-0000(微信同号)
10086@qq.com
北京海淀区西三旗街道国际大厦08A座
©2026  上海羊羽卓进出口贸易有限公司  版权所有.All Rights Reserved.  |  程序由Z-BlogPHP强力驱动
网站首页
电话咨询
微信号

QQ

在线咨询真诚为您提供专业解答服务

热线

188-0000-0000
专属服务热线

微信

二维码扫一扫微信交流
顶部