4个速度plc编程 PLC通讯编程——统计设备的速度

小编 90 0

PLC通讯编程——统计设备的速度

今天说一说PLC的简单编程。PLC为工业自动化实现奠定了基础。为工业自动化的四大支柱之一。

简单介绍PLC的连接。以三菱PLC为例进行说明,型号为FX3SA-20MT-CM,为漏型PLC,可以接NPN传感器。

三菱PLC实拍

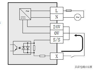
为了实现TCP通讯,另外单独购买了模块。其连接图如下

FX3SA系列模块连接图

各模块大概的价格

各部件大概价格

漏型24V DC电源接法,将公共端SS与24V短接,其他信号接入X输入端即可

漏型DC接法

笔者这里主要为公司做计数使用,很少用到Y输出端。X端用来接机器或传感器的输入信号。如果接设备的信号,最好用中间继电器进行转换,保护设备的电路。

安装GX works2软件,通过MODBUS通信RS-232C连接,为PLC进行编程,做进一步设定。下图连接了4台机器,通过中间继电器连接,统计该设备的运行速度

PLC逻辑编程

当有了计数后,在通过后端编程与PLC实现通讯,定时抓取数据,并存进数据库。接下来就可以自动计算速度、产能、效率、甚至是自动报工、自动统计、报警等等。你能够想到的都可以去操作。

实现设备的速度统计功能

当然你可以购买设备的API接口也是可以抓取到数据的。但通常费用会很高。上述实现一台PLC可以接8个设备,不算终端显示,成本在3000不到左右就可以搞定,剩下就需要编程完成了。

还有最重要的,就是必须有非常熟悉设备的工程师,协助提供到设备的连接,最好请厂家提供支持。

三菱PLC多段速度控制程序案例

本文分享使用三菱PLC通过定位控制多段速度程序案例,主要应用于需要不同速度同时控制一根轴应用场景,本文如有不正确地方,欢迎大家评论留言,共同探讨学习!

》》》定位控制数据赋值《《《《

原点回归指令: 进行FNC158(DRV1)相对定位和FNC159(DRVA)绝对定位时,

绝对定位指令: 通过绝对驱动进行1速定位的指令

相关问答

提高PLC程序运行速度的编程方法有哪些?

以S7-200为例,它的内存格式与我们常用的PC机正好相反,它是高字在前,低字在后的。所以我们可以将字变量放在后两个字节,在程序初始化时将前两个字节清零(程...

求一个关于PLC控制电机速度的程序,使电机速度可以在一定范围能波动?

PLC不能直接控制这种大功率型负载的,需要用交流接触器。如果要求不太高还是用变频器吧,如果对速度的要求很高,可以考虑采用伺服电机。你对这个还不了解,先看...

西门子plc怎样控制电机的速度?

西门子PLC(可编程逻辑控制器)通过控制电机的电压和频率来调节其速度。首先,PLC接收到输入信号,并根据程序逻辑进行处理。然后,PLC输出一个控制信号,通过P...

如何用PLC计算速度?

如何用PLC计算速度,这个速度不知道是什么速度,如果你是想要计算出电机的当前转速,可以有很多办法,有直接测量和间接测量的方式。间接测量的额方式一般是通过...

小型PLC的扫描速度是多少啊?

plc一个扫描周期一般小于200毫秒。其中的具体情况如下:据了解,扫描周期(处理器扫描周期)应满足小型可编程逻辑控制器的扫描时间不大于0.5ms/K。另外还有,大...

plc如何调用程序段?

pLc调用程序段是一个复杂过程,这是速度很少不为我们察觉。首先保护断点,就是把调用指令后面的指令地址保存到特定的寄存器中(堆栈寄存器)。保护现场,就是把...

factoryio如何控制速度?

FactoryIO是一个工业自动化仿真软件,它模拟了工厂的各种过程和设备。要控制速度,你可以使用以下方法之一:控制输入速度:FactoryIO中的设备通常会接收输入信...

plc最低速度设定?

关于这个问题,PLC最低速度的设定取决于具体应用场景和所使用的PLC型号。一般来说,PLC的最低速度设定应该能够满足所需的精度和控制要求,同时保障稳定性和可靠...

西门子plc红绿灯编程实例?

该例程使用西门子PLC编程控制红绿灯交替闪烁。程序采用防抖动措施,以确保灯光的稳定状态。实现过程中,我们首先定义红绿灯的IO口,接着编写状态转化的过程,并...

PLC怎么控制伺服电机的速度?

有多种方式,可以用位置控制模式,PLC发送一定频率的脉冲给伺服驱动器,设置一定的电子齿轮比,电机就会按一定的速度运转,改变电机的速度只需要改变一下脉冲的...