线下实训
HOME
线下实训
正文内容
plc编程注意哪些问题 PLC编程我们需要注意的一些问题
发布时间 : 2026-02-17
作者 : 小编
访问数量 : 23
扫码分享至微信

PLC编程我们需要注意的一些问题

可编程序控制器(PLC)的应用中,我们常会碰到对继电器控制系统的改造问题,这时我们往往要参考原有的继电器控制电路来编制PLC的应用程序。因此,在编程时,我们应注意PLC控制系统与继电器控制系统工作方式上的一些不同。

1.扫描方式不同

我们看一个例子:一个继电器控制回路如图1所示。

图 1

因继电器控制系统是以“并行”方式工作的,而且其触点的通断需要一定的动作时间。所以当该电路起动后,时间继电器KT延时时间到时,KT是否能继续保持通电状态,需要同时考虑“并行”的两个动作过程:KT的常闭延时触点断开,KA1失电,KA1常开触点断开;KT的常开延时触点闭合,KA2得电,KA2常开触点闭合。这两个过程作用的结果,来决定KT的状态。同时,触点动作时间的存在,使得电路出现时序竞争。因此该电路不能可靠工作。如果加人虚框中的回路,并如图1把KA2的常开触点换成KA3的常开触点(见图1中括号)。结果是KT动作后,KT自身失电,就不会继续保持通电状态。

同样是这个电路,我们用PLC来实现,梯形图如图2所示。 PLC是以“串行”方式工作的,也就是以扫描的方式,循环地、连续地、顺序地,逐条执行程序的方式工作。同时在PLC中,软触点的动作可认为是瞬时完成的,且其能把本次动作的结果记忆保持到下一次扫描运算时为止。即具有记忆保持功能。按这样一个顺序“串行”的工作方式,梯形图动作顺序如下:

图 2

当在某一扫描周期中T38延时到后,则:网络1中T38 常闭触点断开(OFF) Q0.0 OFF(无输出);网络2中T38常开触点闭合(ON),Q0.1 ON;网络3中Q0.0常开触点OFF,Q0.1常开触点ON,T38继续保持通电状态。而且不论我们在Q0.1与T38之间再加多少级前面继电器电路所加的虚框中的回路,并把Q0.1常开触点换成所加回路最后一级继电器的常开触点,T38仍能继续保持通电状态。

2.输入控制方式不同

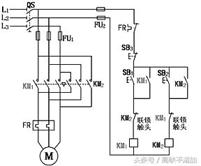
我们再看一个例子。大家都比较熟悉的电动机正反转控制电路,见图3。

图 3

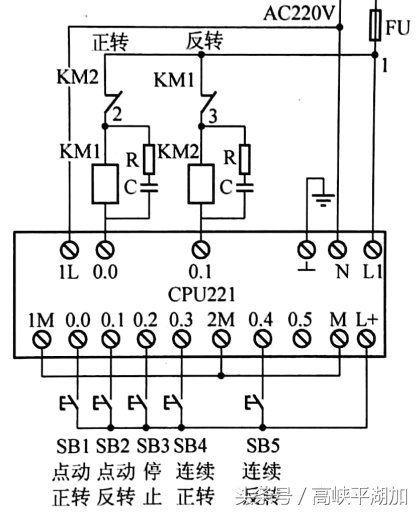
在这个电路里面,启动按钮我们使用SB1、SB2的常开按钮,而停止按钮则使用的是SB3的常闭按钮。PLC程序里面也是这样设计的。(见图4)

图 4

但是我们给PLC设计硬件输入时,停止按钮SB3却不能像继电器控制电路那样使用常闭触点而是使用的常开触点,见图5。这是为什么呢?这是因为继电器控制电路里按钮开关直接控制接触器的线圈,而在PLC控制程序里,按钮开关控制的却是与之对应的输入继电(I),而由这个输入继电器再去控制其触点,不能把硬件按钮开关看出程序里的软触点,就相当是拐了个弯一样。程序里的软触点受相应的输入继电器控制,而输入继电器的状态又受外部所接的输入信号元件(比如按钮开关)的控制。这是初学者容易搞混淆的地方。

图 5

假设这个例子里的停止按钮SB3我们像继电器控制电路一样,使用常闭触点的话,那么PLC一上电,SB3对应的输入继电器I0.2立即为ON,则相应的软触电I0.2就会改变状态常闭触点立即就断开了,如果在按下启动按钮SB1,输出继电器Q0.0或Q0.1就不会有输出,即一直为OFF。

通过全面的两个例子我们知道同样的电路,由于继电器控制系统和PLC控制系统工作方式上的差异,两者会有不同的动作结果。注意到这一点,我们在编程时,就会避免犯不应该的错误。同时学会PLC这样一些特点,会编出功能更强、更好的程序。

电气人必知:PLC编程时三个注意事项

注意这三个方面,少走弯路,双线圈输出丨程序的优化设计丨编程元件的位置。

1.双线圈输出

如果在同一个程序中,同一元件的线圈使用了两次或多次,称为双线圈输出。对于输出继电器来说,在扫描周期结束时,真正输出的是最后一个Y0的线圈的状态(见图1a)。

Y0的线圈的通断状态除了对外部负载起作用外,通过它的触点,还可能对程序中别的元件的状态产生影响。图1a中Y0两个线圈所在的电路将梯形图划分为3个区域。因为PLC是循环执行程序的,最上面和最下面的区域中Y0的状态相同。如果两个线圈的通断状态相反,不同区域中Y0的触点的状态也是相反的,可能使程序运行异常。作者曾遇到因双线圈引起的输出继电器快速振荡的异常现象。所以一般应避免出现双线圈输出现象,例如可以将图1a改为图2b 。

2.程序的优化设计

在设计并联电路时,应将单个触点的支路放在下面;设计串联电路时,应将单个触点放在右边,否则将多使用一条指令(见图2)。

建议在有线圈的并联电路中将单个线圈放在上面,将图2a的电路改为图2b的电路,可以避免使用入栈指令MPS和出栈指令MPP。

3.编程元件的位置

输出类元件(例如OUT,MC,SET,RST,PLS,PLF和大多数应用指令)应放在梯形图的最右边,宦们不能直接与左侧母线相连。有的指令(如END和MCR指令)不能用触点驱动,必须直接与左侧母线或临时母线相连。

相关问答

编程plc注意事项?

PLC编程注意事项有以下五点;1.PLC和上位机(或触摸屏)组成监控系统时,在画面上很多时候需要有"手动","自动"等控制模式(一般都是多个只能一个时)....

PLC程序设计注意事项是什么

[回答]PLC输出电路中没有保护,因此在外部电路中应设置串联熔断器等保护装置,以防止负载短路造成PLC损坏。熔断器容量一般为0.5A。(1).PLC输出电路中没有...

帮个忙,PLC程序设计注意事项是什么拜托了帮个忙

[回答]硬件资源。要合理配置硬件资源,以提高系统可靠性。如PLC电源配电系统要配备冗余的UPS不间断电源,以排除停电对全线运行的不利影响。又如对电机的控...

朋友们,PLC电路及程序设计应该注意的事项有哪些感谢回答

[回答](1).PLC输出电路中没有保护,因此在外部电路中应设置串联熔断器等保护装置,以防止负载短路造成PLC损坏。熔断器容量一般为0.5A。(2)(2)PLC存在I/O响...

plc定时器的使用注意事项谁知道?_住范儿家装官网

PLC定时器使用时的注意事项如果在子程序或中断程序中使用T192~T199和T246~T249,在执行END指令时修改定时器的当前值。当定时器的当前值等于设定值...

谁可以告诉我怎样把编好的PLC程序写进PLC(DVP14SS11T2)?

将编好的PLC程序写进PLC(DVP14SS11T2)需要以下步骤:1.将编写好的PLC程序保存到U盘或其他支持的存储设备中,并将其插入到PLC的USB接口上。2.在PLC的操作面...

plc电动机点动控制电路实训注意事项?

在进行PLC电动机点动控制电路实训时,需要注意以下几点事项:1.安全性:确保实训场地和设备的安全性,遵守相关的安全操作规程,如穿戴劳动防护用具,确保电路和...

陕西控制PLC系统怎么用?

陕西控制PLC系统是一种专门用于工业自动化控制的设备,用于监控和控制各种机械、设备和工艺过程。下面是使用陕西控制PLC系统的一般步骤:1.设计控制逻辑:首先...

大型plc编程电脑配置要求-ZOL问答

当涉及到大型PLC编程时,为了确保程序的高效运行和稳定性,电脑配置要求就需要一定的考虑。以下是一些重要的因素:1.处理器:处理器是PLC的核心组件之一,它负责...

plc故障排除需要注意哪些方面?

运行中PLC故障常见原因及处理方法(一)外围电路元器件故障此类故障在PLC工作一定时间后的故障中经常发生。在PLC控制回路中如果出现元器件损坏故障,PLC控制系...

 福永中心小学  庄子的作品 
王经理: 180-0000-0000(微信同号)
10086@qq.com
北京海淀区西三旗街道国际大厦08A座
©2026  上海羊羽卓进出口贸易有限公司  版权所有.All Rights Reserved.  |  程序由Z-BlogPHP强力驱动
网站首页
电话咨询
微信号

QQ

在线咨询真诚为您提供专业解答服务

热线

188-0000-0000
专属服务热线

微信

二维码扫一扫微信交流
顶部