课程中心
HOME
课程中心
正文内容
plc编程里得DHSCS 「干货」三菱FX PLC入门之中断服务
发布时间 : 2026-02-22
作者 : 小编
访问数量 : 23
扫码分享至微信

「干货」三菱FX PLC入门之中断服务

前面我先是分享了PLC程序流程转移中的条件跳转CJ,然后紧接着进攻了子程序调用CALL和循环FOR,这次,我要向“终极BOSS”中断服务发出挑战了!

要学习中断服务,我们就得知道什么是中断。那就让我们看看什么是中断吧!

一、中断是什么

所谓中断,是指PLC按顺序执行程序扫描的过程中,当有需要立即反应的请求发出时,立即中断当前执行的扫描工作,优先地去执行请求所指定的服务工作。服务工作完成后,再回到刚才被中断的地方继续往下执行程序扫描工作。

换句话说,中断服务就像是个磨人的小妖精,时不时地打断PLC当前的工作,PLC又不能不理它。这小妖精一过来,PLC就得马上招待它,服务到它满意走了后,PLC才能继续刚才被打断的工作。

1、中断源

显然,中断也是一种程序流程转移,但这种转移大都是随机发生的,例如故障报警、外部设备动作等。那么,PLC怎么去发现这些小妖精,啊呸,发现这些中断请求的呢?中断请求又是谁发出的呢?其实,发出中断请求的设备称为中断源,中断源可以是外部各种开关信号,也可以是PLC内部定时器、计数器等。

PLC执行哪个中断源的中断服务,是靠不同标号的中断指针区分的,在下文讲中断指令的时候我们再继续探讨这个内容。

2、断点与返回

而PLC在接收到中断请求后,就会在程序中产生一个断点,当中断服务执行完毕后,PLC会回到断点处,也就是所谓的中断返回,继续在断点处往下执行被打断的程序。

中断服务程序的断点与中断返回,显然类似于子程序服务程序的断点与子程序返回,而且中断服务程序和子程序都是处在副程序区,都是用指针作为入口地址标号。但子程序所用的指针是分支指针P,而中断服务程序所用指针为中断指针I。

3、中断执行与优先

PLC只能在中断允许的情况下才能进行中断处理,而且一旦接到中断请求必须立即处理中断服务程序,不管PLC当前在执行主程序还是执行子程序。

另外,PLC在任何时刻都只能执行一个中断服务程序,这时候就会有两种情况。

(1)PLC尚未在执行中断服务程序,当有多个中断请求同时发生:PLC按中断指针编号大小排列优先级,编号越小的优先级越高,就会先处理,例如I000优先于I100,I100优先于I500。

(2)PLC正在执行中断服务程序时有其他新的中断请求发生:此时PLC必须继续执行完当前的中断服务程序,才能去执行其他中断服务程序,也就是按时间优先原则进行处理。毕竟PLC霸总精力有限,小妖精1号先来,那PLC就先服务1号,后面来的就乖乖排好队,总不会漏掉就是了。

4、中断服务程序的编写

中断服务程序和子程序一样,都是写在副程序区,但子程序的调用要用到CALL指令,而且只有当驱动条件成立时,PLC才会去到CALL指令指定的子程序入口去执行子程序,执行到子程序返回指令SRET后返回主程序。

而中断服务程序的执行靠的不是软元件,而是由硬件电路发出中断信号给PLC,PLC自动辨别该中断请求,然后找到相应的入口进而执行对应的中断服务程序,直到执行到中断返回指令IRET后返回到断点(主程序或子程序中)处继续往下执行。

可想而知,在子程序眼前,中断服务程序就是个爸爸。要注意的一点就是,在设计中断服务程序时应遵循“越短越好”的原则,因为中断服务程序执行的时间过长,会影响主程序的执行控制。

知己知彼,方能百战百胜,我们知道了什么是中断后,接下来就要对它发起进攻了!

二、中断指令

三菱FX PLC的中断指令有EI、DI、IRET三个。

1、中断允许指令EI

执行中断允许指令后,PLC在执行接下来的程序的过程中,收到中断请求都会做出应答,去执行相应的中断服务程序。EI指令就像是一扇打开的门,有了这扇打开的门,PLC才能招待中断这个小妖精,就像是哆啦A梦的任意门似的,所以EI又称开中断指令。

EI指令虽然能开中断,但它不能关,哆啦.PLC.梦掏出来的EI门本就是开着的,那如果我们不想PLC招待中断这个小妖精又该怎么办呢?我们继续往下看。

2、中断禁止指令DI

执行EI指令后,如果不想某些程序段被中断,就可以在该程序段前编写中断禁止指令DI。执行DI指令后,PLC在执行接下来的程序的过程中,收到任何中断请求都不会有响应。 DI指令就像是一扇锁闭的门,有了这扇锁闭的门,PLC才能经得住中断这个小妖精的诱惑,不去理它,所以,DI指令又称关中断指令。

知道了中断允许指令和中断禁止指令后,我们继续看中断返回指令。

3、中断返回指令IRET

PLC在执行中断服务程序的过程中,当执行到中断返回指令IRET时,会无条件返回到主程序或子程序的断点处继续往下执行。它的应用与子程序返回指令SRET的应用大同小异,只不过一个用于中断,一个用于子程序罢了。

上文说到,PLC执行哪个中断源的中断服务,是靠不同标号的中断指针区分的,现在我们就来探讨一下这些不同标号的中断指针。

三、中断指针I与其中断源

由上文可知,按中断指针的标号,我们可以把中断源分为3类。

1、外部输入中断

外部输入中断的请求信号其实就是输入端口X0~X5的开关量信号,当X0~X5被用于中断时,一旦接通,就会向PLC发出中断请求。外部输入中断常用于外部紧急事件的处理,如报警。

如上图所示,6个输入端口X0~X5对应12个中断指针,并配有相应的禁止中断继电器。这些禁止中断继电器显然和我们上文所提的关中断指令DI有所不同。DI指令一旦被执行,之后的程序执行过程中,所有中断请求都不被响应,但禁止中断继电器仅仅是对某些中断请求而言。

外部中断指针的标号显然与其输入端口编号有对应关系,并有上升沿和下降沿之分,但对于同一个端口,上升沿中断指针和下降沿中断指针不能同时编写。

2、内部定时器中断

内部定时器中断是按一定时间自动进行的中断,不受扫描周期的影响。它适用于扫描时间较长但又需要及时处理数据的场合,例如模拟量的定时采样。

定时中断指针类似于外部输入中断指针,其标号也有其对应关系,又由于定时中断指针只有3个,且不能重复使用,显然,一个程序中最多只能设置3个定时器中断。

3、高速计数器中断

高速计数器中断理解起来比较难,所以我也没有理解多少,毕竟我也只是一个PLC小白。特别是高速计数器,我根本就不认识它,哇的一声哭出来。

高速计数器中断必须与高速计数器指令DHSCS一起使用,当高速计数器的当前值与设定值相等时,执行中断指针所指的中断服务程序。高速计数器中断可以用于高速的定位控制等。

其所用中断指针如下图所示,对应禁止中断继电器只有一个M8059,当M8059接通时,所有高速计数器中断都被禁止。

类似的,由于高速计数器中断指针有6个,且不能重复使用,显然,一个程序中最多只能设置6个高速计数器中断。

显然,PLC中断的知识,我目前也只算是略懂皮毛,不过,作为一名合格的小白,学到目前为止,我至少是能看懂一些相关的程序的。哪怕有些指令还没学过,但掐指一算,还是能推理出它的大概意思。我相信,随着不断地学习,我会慢慢理解之前尚未理解的知识,当然,你也一样,如果你也在学习PLC的话。

那么,这次的学习分享就到这里啦,共勉!

注:本文章内容都是基于三菱FX PLC 所写

选自《三菱FX系列PLC功能指令详解》第二章第10课时

↓免费学习资料

如何使用三菱PLC的中断指令?电气工程师一步步教你,看了就会

我们以三菱PLC为例,了解一下,什么是中断。

一套程序可以分为主程序区,还有子程序区,中断程序区等等,主程序区的程序是无时无刻都会扫描执行的,而子程序还有中断程序就必须触发某些条件,然后程序会停止运行主程序,跳到指定运行的中断程序里面区运行。在一段程序里面,主程序是必须有的,其他程序可以选择是否需要。

如下图,是一段程序,有一段主程序,还有2段中断程序I001和I200。假如只有主程序,那么程序结尾就需要一个END指令就可以,如果别别的程序,就需要和下图一样,在主程序区尾端假如一行FEND,主程序结束指令,把主程序和其他程序区分开。

中断程序写在主程序的后面,在左母线的左边输入中断程序的编号,I1代表从这一行开始是I001中断程序(中断指令的编号是3位的,I1就是I001)结束的标准是IRET。第二段中断程序从左母线I200的符号开始,结束时到IRET。这两段中断程序都比较段只有1行程序。

主程序时无时无刻执行的,那么中断程序怎么来触发的呢。首先,看我们程序的第一行,有一条EI指令,代表的是打开中断的功能,这个时候中断就被允许调用了。怎么通过来调用呢?有3种调用的方式。

第一种,外部中断

如下图,我们更改用的中断的编号其中一个是I001,那么对应的应该是X0的上升沿,也就是说,我们外部按下X0的按钮的一瞬间,这一段中断程序就会运行,只运行一个plc的扫描周期,然后又跳回主程序,只运行了一次;又比如I200这段中断程序,需要触发X2的下降沿,就可以跳出主程序,执行I200这一段中断程序,执行一次后又跳回主程序。其他几个X点的不同信号分别对应了不同的中断程序编号。我们可以随意选择。

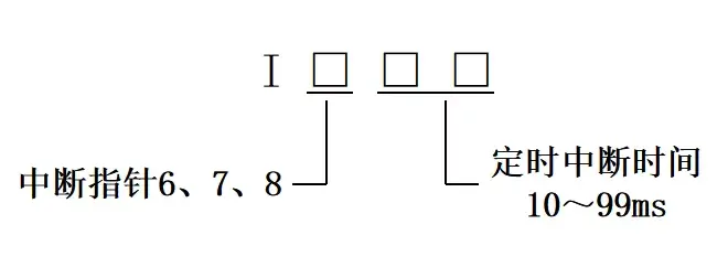
第二种,定时器中断

如下图的I620的中断指针,代表的是每20ms执行一次中断程序,假如是I630,那么就是30ms执行一次中断的程序,时间的设定可以从10到99ms这个时间随意设置。中断的指针编号由6、7、8这3个,时间都可以自己设定。

第三种,高速计数器中断

指针的编号有6个,从I010到I060,我们可以用高速计数器计算X点的脉冲数,然后通过DHSCS这一条高速中断指令进行设定,控制我们对应的中断指针执行,比如我们下图,就是计数达到1000个脉冲的时候执行中断指针I010。

(技成原创,作者:陈育鑫,未经授权不得转载,违者必究!)

往期优秀文章回顾:

总结无数电工忽视的49个技术习惯误区,别拿生命“开玩笑”

相关问答

三菱plcdhscs指令怎么用?

ASC指令ASC(ABCDEFGH)D100;指令功能就是把计算机输入的输入的8个字母,转换成对应的ASCII码保存在D100---D103中,顺序为A保存在D100低字节,B保存在D10...

dhscr是什么指令?

dhscr是三菱高速计数器复位指令。dhscr指令,C241为带复位输入的高速计数器,它的脉冲计数端是X0,复位端是X1,那么当X1接通时,C241复位为,当X1断开后,又重...

 东兴计生局  二月河雍正皇帝 
王经理: 180-0000-0000(微信同号)
10086@qq.com
北京海淀区西三旗街道国际大厦08A座
©2026  上海羊羽卓进出口贸易有限公司  版权所有.All Rights Reserved.  |  程序由Z-BlogPHP强力驱动
网站首页
电话咨询
微信号

QQ

在线咨询真诚为您提供专业解答服务

热线

188-0000-0000
专属服务热线

微信

二维码扫一扫微信交流
顶部