plc时序图编程语言 巧妙运用时序图编写PLC程序,图文详解,简单直观

小编 93 0

巧妙运用时序图编写PLC程序,图文详解,简单直观

时序图是描述设备工作过程的时间次序图,也是用于直观分析设备工作过程中的一种图形。如电子技术中的触发器、定时器、计数器等均用时序图来描述其工作原理。在PLC顺序控制设计法编制梯形图程序时,往往是先画出时序图,再根据时序图设计流程图,再按流程图编制梯形图程序。但这对于初学者来说的确有一定困难,因为设计流程图需要多方面的知识和经验,才可完成设计任务。

能否用时序图直接编制PLC梯形图程序?经教学时间,我们认为PLC的编程灵活机动,法门有二,只要掌握了它的编程原理与规律,就可以用时序图直接编程,达到理想效果。

(来源:百度文库)

小编整理不易,点个赞再走吧~

关注+私信【资料】,免费领取三菱/西门子PLC全套学习资料

图文讲解时序图,玩转PLC必备啊

什么叫时序图?时序图的广义说明是:用来显示对象之间的关系。并强调对象之间消息的时间顺序,同时显示了对象之间交互。很难理解,的确,因为时序图可用在很多方面,所以才给出这种抽象的说明。

具体到数字电子技术上,时序图就是按照时间顺序画出各个输入输出脉冲信号的波形对应图。

我们还是用例子来说明吧!下图是一个开关控制一盏灯的时序图,我们设定开关断开为“0”,接通为”1”;而灯通电为“1”,断开为“0”.

图中,表示了开关和灯的对应关系是开关通,灯亮,开关断,灯灭,非常清楚。非常简约地、清楚地表示了两个或多个信号之间的关系这就是时序图的特点。

再看下面一个例子,这是输出Y和输入X0的时序图

这个时序图告诉我们在输入信号的上升沿瞬间,输出Y只接通一个短短的时间,超过这个时间,尽管X0仍然接通,Y没有输出;直到X0断开后,又重新接通,重复这样的过程。如果不画时序图,就不能这么清楚地很快理解。

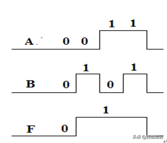
时序图又叫逻辑控制时序图,因为它可以反映输出与其相应的输入之间的逻辑关系,如下图:

图中,A,B是F的输入,也就是说,F和A,B之间存在着一定的逻辑关系。那么如何从时序图中找出它们之间的逻辑关系呢?我们只有按照从上到下,从左到右的顺序关注每一个输入的上升沿和下降沿,写出相应的输入和输出逻辑关系,就会得到一张真值表,通过真值表就可分析得到其相应的逻辑关系。

通过上面所讲的方法,我们就可以写出A、B和F的真值表,如下表所示:

比较一下我们在第一章中所学到的逻辑电路知识,马上可以判断这是一个“或”逻辑关系,即F=A+B。有了逻辑代数式,就可以设计出完成上述功能的电路;有了逻辑代数式,就可以设计出在PLC中能完成上述功能的梯形图程序。

当然,上面是一个最基本的逻辑关系时序图,如果是复杂逻辑关系时序图,同样,也可以先画出输入和输出之间的真值表,再利用逻辑代数的理论进行化简,得到最简的逻辑代数表达式。从而进一步设计出满足逻辑关系的电路图和梯形图程序。进一步的知识大家参看相关的书籍和资料。

在PLC的开关量控制系统中,每一个输出都是一个或多个输入的逻辑关系的表达。而时序图是这种关系的最简约的图形表达。在时序图上,可以反映出每一时刻的各个信号之间的对应关系,我们要注意的也是每个信号的上升沿或下降沿所发生的信号变化。因此,时序图是数字电路和数字电子技术中一个非常有用的工具。

对初步PLC的学习者来说,学会通过时序图进行逻辑关系分析和根据工程的实际情况所画出时序图而进一步根据时序图设计应用程序,这对加深对PLC的理解及快速提高PLC知识都是十分重要的,我们在下面的程序编制学习中,也会紧密结合时序图对大家进行讲解,使大家尽快掌握这个工具。(技成培训原创,未经授权不得转载,违者必究!)

往期优秀文章回顾:

电工必备的100个专业知识合集,全知道的是真厉害

相关问答

plc时序图怎么看?

回答如下:PLC时序图是一种表示PLC程序执行顺序的图形化方法。以下是如何阅读PLC时序图的步骤:1.阅读图例:每个PLC时序图都有一个图例,它描述了图中使用的符...

西门子plc中时序图怎么看?

关于这个问题,有必要结合一个实例来将一下,但是首先还是谈一下“时序图”的概念,我个人是这么认为的:时序图,就是以时间为考量表现动作步骤顺序的一种表现图...-...

欧姆龙PLC编程指令与梯形图快速入门的目录?

去京东上搜索这本书,然后下边的商品介绍中就有这本书的目录的。京东上给出的本书的目录如下:第1章PLC编程软件与仿真软件1.1编程软件CX-Programmer1.1...3...

三菱PLC编程软件GXDeveloper怎么样用仿真时序图,就是哪个I...

梯形图编辑完成以后!点菜单栏的!梯形图逻辑测试启动,模拟PLC写入完成以后!在新出来的窗口点菜单启动!里面有一个继电器内部监视!点一下!再新出来一个窗口...

PLC编程语言有什么?

常见的PLC编程语言包括以下几种:1.LadderDiagram(梯形图):最常用的PLC编程语言,将输出信号和输入信号以具有逻辑关系的图形方式表示,类似于电气图。2....

学习西门子的PLC编程,需要哪方面的理论知识?

你好,很荣幸能回答你的问题,希望我的回答对你有帮助。你遇到的问题我在学习PLC过程中也遇到过。这应该是大家的必经之路吧。学习任何一个品牌PLC都需要一定的...

梯形图时序问题-盖德问答-化工人互助问答社区

应用很广泛的。大机组本身用的都是plc,一些小的系统也可以用plc,我们这里的循环水空压站都是plc。你像现在很多小化工,用的不是国产dcs就是plc,用的...

plc中iec定时器什么意思?

IEC规定的PLC中,定时器是一种常用的工业自动化控制元件。IEC定时器有三个类型:单稳态定时器、基准定时器和翻转定时器。其中单稳态定时器和基准定时器是比较常...

为什么PLC的输出信号相对输入信号来说存在滞后现象?

为什么PLC的输出信号相对输入信号来说存在滞后现象?要弄清楚这个问题,就一定要了解PLC输入输出继电器的动作时序和运算周期的概念。整个运算周期就是一次循环...

plc一个定时器能输出方波吗?

PLC的定时器可以通过设置不同的参数,实现不同的功能。其中,输出方波可以通过设置定时器的时间常数,以及在定时器结束时输出电平的方式实现。具体来说,当定时...