直播课堂
HOME
直播课堂
正文内容
plc运动控制编程技巧 运动控制最高端的伺服系统,怎么使用PLC进行编程?5分钟就学会
发布时间 : 2026-01-17
作者 : 小编
访问数量 : 23
扫码分享至微信

运动控制最高端的伺服系统,怎么使用PLC进行编程?5分钟就学会

原创不易,请勿抄袭!

上篇文章我们学习了变频器和伺服系统的区别。那么今天和大家聊一下,伺服驱动器的接线、编程方法以及注意事项。

伺服驱动器使用方法大体和变频器一样,在这里需要注意的是伺服驱动器的选型不只有功率一个参数,还有低惯量和高惯量。

低惯量类型一般转矩低,转速高,适合一些负载轻,运动频繁的控制。高惯量类型转矩高,转速低,适合一些负载较大的控制。所以需要根据现场情况选择合适的驱动器,否则要不就是转速跟不上,要不就是电机过热影响寿命。

这里我们以松下A5系列伺服驱动器配合西门子S7-200smart为例说明。

第一步,先接线,A5系列伺服驱动器需要接线的端子共有XA(供电电源的控制电源)、XB(电机输出线)、X4(控制线)和X6(电机编码器线)。我们看下接线图。(如果需要使用绝对位置控制,即是使用绝对编码器的话还需要通讯,绝对位置控制本身照比相对位置控制更加准确,且不受外界因素影响,缺点是绝对位置编码器不好维护,出现问题后需要手动复位,复位过程较麻烦,而且松下的驱动器为了保证绝对编码器的精度和安全,通讯使用的是很复杂的多次校验,对于新手很不友好,需要先学习中断,本篇文章不做拓展,如果敢兴趣的话请在评论区留言)

控制端子上有很多保护端子,需要将这些端子都短接才能正常使用

绝对编码器通讯数据图

接完线后我们需要在驱动器上设置控制模式,参数等等。

其中,伺服系统的控制模式分为

一:位置控制模式

二:速度控制模式

三:转矩控制模式

四:全闭环控制模式

根据需要驱动的设备选择模式,每个模式的参数设置方法都不相同,但只要熟悉一个其他的调试起来也很快。

这只是试运行参数,并不是所有参数,参数设置请参考驱动器手册

设置完参数后我们看下程序,以前我们说过,西门子s7-200smart系列对运动控制支持得很好,不仅最大脉冲数足够,而且运动控制非常方便,不需要拓展库文件。

打开S7-200smart软件后添加运动向导(轴的区别只在于输出的Q点不同)

按照电机参数和机械尺寸填写实际数据,以便与真实位置对应。

选择一种模式,这种方式便于直观输出。

前后急停限位,安全措施。

手动速度和最大速度,根据电机数据填写。

清零功能

控制端子,按照接线图接线即可

程序注释;第一行为驱动器使能行,没有的话驱动器无法动作,可以用来做紧急制动。

第二行为编码器清零,此文中的编码器为相对式。第三行为控制输出行,其中START端子应该由上升沿控制,文章中的是一个往复运动的例子。除了以上三个程序指令,运动控制还有其他功能,等着您来探索。

每篇文章都倾注了我的心血,请大家支持原创!喜欢的话请点赞并分享,您的支持是我坚持下去的动力!送人玫瑰,手有余香!

工厂中常见的精确运动控制,5分钟后您就能使用PLC编程编码器

原创不易,每篇文章都倾注了我的心血,大家喜欢的话请点赞并分享,您的支持是我坚持下去的动力!

编码器将信号或数据进行编制、转换为可用以通讯、传输和存储的信号形式的设备。编码器把角位移或直线位移转换成电信号。

编码器按照工作原理可分为增量式和绝对式两类。

增量式编码器是将位移转换成周期性的电信号,再把这个电信号转变成计数脉冲,用脉冲的个数表示位移的大小,增量式编码器一般用于非全闭环系统,工业中大多数编码器都是增量式的。

绝对式编码器的每一个位置对应一个确定的数字码,因此它的示值只与测量的起始和终止位置有关,而与测量的中间过程无关。绝对式编码器一般用于比较频繁的往复运动,多次重复下依然可以保持高准确性,这一点优于增量式的,所以一些精确度比较高的伺服电机配置的就是绝对式编码器。

伺服电机后部的装置就是编码器

按照功能分类编码器大体可以分为测位移编码器和测角度编码器。

测位移编码器是最常见的,使用起来比较方便,只要通过联轴器将编码器安装在轴承的中心,使得运动时编码器一起同心转动即可,比如伺服电机或者车辆控制等等场合。

测角度编码器则是测量物体旋转角度,一般只适用于圆周运动的物体。

在工厂中,编码器与PLC配合使用;对于一般的PLC,比如西门子S7-200,200SMART或者其他品牌的PLC,需要使用高速计数器功能,即物体行走的轴承旋转一圈,编码器旋转一圈,而编码器旋转一圈会向PLC发送固定的脉冲(每个编码器不一样)。而PLC接收信号后需要测量到达目的地时的脉冲数量,如果使用变频器驱动电机的话,可以设置快慢速,提前减速,然后慢速开到目标位停车,以此达到精准定位的目的。

那么编码器是如何接入PLC系统的呢?

首先确认编码器是什么类型的?需要接到PLC的哪个通道上?

我们以西门子S7-200smart配合常见的AB正相交编码器为例;

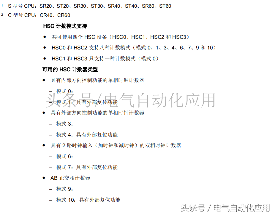
西门子S7-200smart共有四个高速计数器通道,为:HSC0/HSC1/HSC2/HSC3。其中HSC0和HSC2可接的编码器种类较多,我们将编码器接到HSC0通道。

接线;上述的编码器为五根线,其中有24V,0V,A+,B+和屏蔽线,按照图纸将A+,B+接到I0.0和I0.1上。

接完线后,我们需要在PLC里配置编码器信息;S7-200smart有两种方式可以配置编码器信息;

1 高速计数器向导,向导体现了西门子的人性化,使用起来比较方便,按照编码器参数输入进去后会生成一个子程序,直接调用该子程序即可。

通过向导设置参数

2 通过程序设置,如果通过程序本身,我们需要按照编码器参数对两个系统存储器进行赋值。

参数说明,请按照编码器参数设置

程序编程

编程说明;在PLC上电时SBR0对编码器进行系统设置,并且将上次停机时的数值记录进去,即保存上次PLC停机前的状态。然后将编码器值发送给VD350进行计算,在I0.7触发的情况下跳入SBR1进行清零操作,如果需要进一步计算的话请使用VD350进行转换。

最后使用编码器大家需要谨记;

1 编码器本身分为PNP和NPN,使用时请注意区分。

2 编码器属于精密设备,需要单端接地,即接到PLC侧的地线上。

3 编写程序时,请先将编码器设置,即用上电后置位一个周期的功能,原因之前我们也讲过,大家可以翻看。

4 如果干扰过大请使用程序滤波,以前的文章有怎么滤波,但滤波后需测试是否存在丢数据现象。

5 编码器的运动属于圆周运动,安装非常严格,否则会影响编码器使用寿命。

这是一个非常好的可以停机保存编码器记录的程序例子。希望大家可以以此学会编码器。

(如果喜欢这篇文章,请点赞并关注,更多原创的工业应用以及PLC学习的文章等着你)

相关问答

plc程序如何实现循环动作?

要用PLC实现程序的无限循环,我们可以使用时间顺序循环的指令,指令如下:1、用时间继电器T0驱动T1。2、再由T1驱动T2。3、T2驱动T3。4、直到最后一个,用TN...

plc怎么控制气缸运动?

由开关或按钮,给PLC的输入发出指令,PLC就有相应的输出去控制电磁阀,电磁阀控制气缸运动,到达指定位置后,由传感器或行程开关,反馈到PLC的输入,由PLC内部的...

plc怎么控制气缸运动?-大白菜的小肉球的回答-懂得

DO输出控制气缸阀气缸的运动是PLC控制气动电磁阀来进行的。气缸运动原理:气缸有进气口和排气口一端进气另一端排气,中间有活塞部件。如气缸后端进...

怎么控制PlC三轴书写?

要控制PLC三轴运动,需要使用PLC控制器和运动控制器等设备,以及相应的编程软件和运动控制程序。下面是一些基本的步骤:1.确定运动控制器和驱动器:选择适合的...

plc程序里面move是怎么控制的?

1.在PLC程序中,move指令是用来控制机器人或者其他设备的移动的。2.move指令的控制原理是通过PLC输出信号来控制电机或者气缸等执行机构的运动,从而实现设备...

PLC控制小车运动装置的设计?

我所知道的运料小车动作程序比较简单,无非是<开始>→<向上料点前进>→<碰到上料点行程开关停止等待上料(同时发出一个信号给上料机构)>→<上料机构开始上料&g...

西门子运动控制伺服驱动器如何组态及程序?

西门子运动控制伺服驱动器的组态及程序需要首先连接驱动器到PLC控制器,然后使用西门子TIAPortal工程师软件对驱动器进行参数配置和设定,包括设定驱动器类型、...

plcs71200控制方案?

1.plcs71200控制方案可以实现各种自动控制系统中的控制逻辑,包括信号采集、逻辑控制、运动控制等。2.对于plcs71200控制方案,其可以应用于物流、工厂、通讯...

数控切割机为啥即用运动控制卡,又用PLC怎么接线和编程-ZOL问答

运动控制卡是控制*床进*轨迹运动。PLC是控制输入输出电器的逻辑关系,比方说电磁阀继电器之类。一般数控切割使用PLC纯属无聊,根本没必要用的只是为了提高档次...

怎么用PLC控制四台步进电动机实现空间运动?

1.如何控制步进电机——一般使用配套的步进驱动器。直接接收PLC发送过来的脉冲信号。2.PLC选择:松下FPX或者FP0R系列可以支持4路脉冲输出。3.根据实际应用需...

 气囊炎  彼得大帝改革 
王经理: 180-0000-0000(微信同号)
10086@qq.com
北京海淀区西三旗街道国际大厦08A座
©2026  上海羊羽卓进出口贸易有限公司  版权所有.All Rights Reserved.  |  程序由Z-BlogPHP强力驱动
网站首页
电话咨询
微信号

QQ

在线咨询真诚为您提供专业解答服务

热线

188-0000-0000
专属服务热线

微信

二维码扫一扫微信交流
顶部