伟创plc编程线 追日赵工介绍伟创 PLC 及简单操作流程#工控

小编 89 0

追日赵工介绍伟创 PLC 及简单操作流程#工控

伟创PLC介绍及简单操作:VC1-VC5系列。

大家好,我是山东周日的赵巩。今天给大家看一下伟创的这几款PLC。

·这一款是VC1,它带有三路的高速脉冲输出,每个路一百k。

·这一款是vt3,它最小的是可以有四个四路二百k的高速变速输出,带有看总线,还有电子推轮功能,以及网上升级的v3m,支持圆弧插补和直线插补,以及轴检、黑检的一些内置功能。

·这边是vc5,它在vc3的基础上多了eithercat的功能,并且支持mc的中控指令,以及fb、fc还有结构体的变量一些操作。

·来看一下鬼床的软件,以这边是以ace为例,它这边是支持数据块儿、使用块儿,在四八五这边是可以支持not buff的配置表。

·另外尾窗的连接方式是有一个usb接口的,就是type c的接口,用常规的type c的数据线就可以下载prc的程序。

·还有就是编程风格是类似于三零的,以ld指令为这种,去敲填图之前是支持d零点零的格式,去写一个简单的起跑厅,这里写个成圆,仿真一下,这边接通d零点零,然后把它关掉,这个是允许以d零点零这种字的位的形式,可以直接用来写程序,同时支付位也都是允许的。

就这样。

赛道型工控选手,禾川科技:受益新兴行业的发展与进口替代

(报告出品方/分析师:安信证券 郭倩倩 李疆)

1.公司概况:国产工控新锐,充分受益新能源等新兴下游

1.1.业务概况:主营伺服系统产品,兼具 PLC、变频器等其他工控业务

禾川科技是一家以技术驱动的工业自动化控制核心部件及整体解决方案的供应商,主要从事伺服、PLC 等产品的研发、生产、销售与应用集成。

核心产品包括伺服系统/PLC/机床,2021 年收入占比分别为 87.7%/5.3%1.3%。伺服占营收 80%以上,又可拆分为伺服电机/伺服驱动器/伺服系统附件三部分,占比分别为45.9%/41.0%/0.8%。

伺服系统: 实现物体位置、方位、状态等输出量随输入量任意变化而变化的自动控制系统,用于精确定位和精准运动。

主要由伺服驱动器、伺服电机和编码器构成,三者的关系为:驱动器发出信号给伺服电机驱动器转动,编码器将伺服电机的运动参数反馈给伺服驱动器,驱动器再对信号进行汇总、分析和修正。

PLC: 一种专门为工业环境应用而设计的数字运算操作电子装置,是机器设备逻辑控制和实时数据处理的中心。主要采用可编程存储器储存指令,执行逻辑、顺序、计时、计数与计算等功能,通过模拟或数字 I/O 组件,控制机械或生产过程。

伺服系统与 PLC 的关系: 数字化工厂整体解决方案由控制层、驱动层、执行传感层和机电层构成。其中控制层由 PLC、PAC、HMI、IPC 和 IO 模块构成,主要实现数字化工厂各运行环节的控制,相当于人的大脑;执行传感层主要用来实现工业生产中具体的运动,包括伺服电机、直驱电机、传动模型、编码器和传感产品等;驱动层介于控制层和执行传感层之间,将控制层的指令转化为合适的电信号驱动执行层工作,并将执行层的信号编码传回驱动层,主要由伺服驱动器和低压变频器构成。红框为公司的产品覆盖。

伺服系统和 PLC 为公司核心产品,行业覆盖面广。

伺服产品主要包括伺服驱动器、伺服电机和编码器,广泛用于机器人、机械手、3C、光伏、物流、包装、纺织等多个行业。控制产品主要为 PLC,下游主要应用于 3C、锂电池、机器人与机械手、LED、机床、纺织、包装、食品、印染等行业。

公司不断沿产业链纵向拓展产品覆盖面。

近年来,公司在原有伺服系统和 PLC 产品基础上,根据市场需求和总线技术发展不断扩充产品类别,推出了 HMI、低压变频器、直驱电机、传动模组、传感产品、数控机床和工控芯片等。

1.2.发展历程与公司架构:PLC 起家,逐渐切入伺服领域

公司成立于 2011 年,发展历程主要伴随着产品覆盖面的延伸,可分三个阶段:

阶段一(2011-2012)通过 PLC 打开国内市场: 结合自身技术特点以及国内对国产优质 PLC 需求度高的市场环境,决定从 PLC 开始做起打开市场,建立品牌效应,然后再纵向拓展伺服驱动类产品。2012 年 5 月公司正式推出首款小型 PLC 系列并成功进入市场。

阶段二(2013-2015)扩大产品覆盖面至伺服,逐步建立起一体化解决方案能力: 随着公司技术水平不断提高和市场份额逐渐提升,公司相继推出自主研发的伺服系统、低压变频器、HMI 等工业自动化控制领域核心部件,开始提供一体化解决方案。

阶段三(2016-2022)沿产业链延伸,进一步向伺服和 PLC 以外的领域突破: 2016 年以 来,公司陆续实现了编码器、工控芯片、智能相机等核心部件突破。未来公司还将加大在机电和数字化工厂的布局,力争为客户提供由核心部件、机器自动化到数字化工厂的整体解决方案。

公司管理架构稳定,股权激励绑定核心团队。

王项彬为禾川科技实际控制人,也是公司的创始人兼董事长。目前禾川科技成立了衢州禾杰和衢州禾鹏两个员工持股平台实施员工股权激励计划,深度绑定核心团队。王项彬、禾川投资、衢州禾杰、衢州禾鹏共持有禾川科技26.58%的股份。

子公司分工明确,业务定位具有针对性。

截止 2022 年 3 月 16 日,公司共有 8 家控股子公司、2 家分公司和 3 家参股公司。不同公司的研发具有侧重点,其中浙江菲灵主要针对传感类产品,禾川信息主要针对数字化工厂整体解决方案,杭州禾芯主要研发和销售工控芯片,大连川浦主要针对工控芯片等。

管理团队实力强大,背景多元化优势互补。

董事长王项彬在电子科技行业有丰富的管理和研发相关经验,曾在禾川兼任公司总经理。陈哲毕业于美国康奈尔大学,具有信息工程与运筹学复合背景、科学计算相关的研究经验,并具有丰富的投资管理经验。黄河毕业于清华大学热力学相关专业本硕博,曾在国内外著名机构拥有科研以及投资相关经验。

1.3.财务分析:受益技术提升和下游行业带动,业绩高速增长

受益产品力提升和下游新兴行业快速发展,业绩高速增长。2018-2021 年,公司营收 CAGR 为 38.4%,净利润 CAGR 为 29.3%;2021 年公司营收 7.51 亿,同比提升 38.1%;净利润 1.08 亿元,同比提升 1.9%。

近 4 年来收入端和利润端快速提升,主要系公司伺服、PLC 产品体系逐渐完善,下游工业自动化需求快速增长所致;利润端复合增速低于收入端,主要系:

①2020 年后磁铁、稀土等原材料价格上涨影响利润率;

②2021 年疫情恢复,行业竞争加剧,公司产品有一定幅度降价所致。2022 前三季度业绩承压。2022Q1-Q3 公司营收 7.02 亿,同比提升 29.0%;净利润 0.88 亿,同比提升 1.1%。

净利润增速低于营收,主要系: ①国内疫情反复影响供应链②宏观经济进入下行周期,需求减少行业竞争加剧。

伺服系统及其他产品收入占比持续提升,电机与驱动器占伺服系统收入比例平稳。

随着公司在伺服领域产品力逐渐提升,伺服系统收入占比持续增加,2018-2021年,伺服系统收入占比从 82%提升至 87.7%,提升了 5.7pct。

此外,近年来公司还纵向拓展产品体系至工控芯片、低压变频器、传感器、机床等领域,2021-2022 年机床收入占比在 1%-2%左右,2022 年其他产品收入占比提升至 5.6%。电机和驱动器在伺服产品中的收入占比各 50%左右。

近两年公司毛利率和净利率略有下滑,费用率逐渐降低。

2021 年毛利率/净利率下滑至 36.5%/14.4%,2022Q1-Q3 进一步下滑至 32.8%/12.5%。

公司毛利率和净利率下滑,主要系:

①2020 年开始公司以磁铁、稀土为代表的原材料涨价幅度较大,不同产品毛利率影响在 6-20pct 左右;

②为应对原材料成本提升带来的涨价,公司产品适当提升价格,但产品涨价幅度低于原材料涨价幅度;

③公司费用率逐渐降低,从 2019 年的 26%降低至 2022 前三季度的 21.1%,在一定程度上抵消了毛利率下降对净利率的影响。2021 年公司费用率略有回升,主要系公司增加在销售领域业务支出占比,以应对逐渐扩张的市场和日益激烈的竞争。

伺服系统毛利率相对而言较为稳定,2021 年 PLC 毛利率降幅较大,机床毛利率较低。

2021 年公司 PLC 产品毛利率 34.3%,同比下降 12.8pct,主要系:小型 PLC 占比较高,产品面临升级换代,同时需要配套伺服系统销售,因而 PLC 单价和毛利率有所降低。机床毛利率低,主要系机床为公司新业务,暂未形成规模效应,盈利能力尚未成熟。

人均创收持续攀升。

随着公司在全国的业务持续拓展,公司员工数量持续提升。2019 年公司人均创收逐渐下降,主要系公司当年营收提升不大所致,随着公司盈利能力逐渐提升,公司的人效近 3 年来持续提升。人均创利在 7~9 万/人,受净利润率波动影响较大。

2.行业分析:进口替代&新兴产业驱动国产品牌成长

2.1.工业自动化控制系统:千亿级赛道,周期与成长的交织

工业自动化是现代制造业最重要的核心技术,能够有效提高工业生产的质与量并降低消耗。

工业自动化属于综合学科,涉及电子、电力、计算机、人工智能、通讯、机电等诸多学科领域,属于综合学科产业,具有技术密集、高投入、高效益等显著特征。

工业自动化的目的在于使生产和制造过程更加自动化、效率化和精确化,并具备可控性和可视性。

工控系统产业链: 上游主要为芯片、电阻、电容等电子元器件,中游为控制系统、运动控制、驱动系统、反馈机构、执行机构等,下游主要分为 OEM 型市场和项目型市场,其中 OEM 型市场主要有机床工具、包装机械、纺织机械、食品机械、电梯等,项目型市场主要分石油石化、冶金、电力、市政、化工等行业。

工业自动控制系统装置下游应用广泛且市场非常分散。其中,OEM 市场以机床工具、电子制造设备、风电、包装机械为主;项目型市场以化工、市政、石化、电力等行业为主。

OEM 型市场和项目型市场规模均达千亿级。

根据 MIR 睿工业数据测算,2022 年我国工业自动化的项目型市场规有望达到 1910 亿元,OEM 市场规模有望达到 1286 亿元。

2021 年 OEM 市场规模同比增速快于项目型行业,主要系风电设备、锂电设备、工业机器人、物流等行业下游快速放量;2022 年 OEM 市场预计出现放缓,主要系缺芯,以及传统体量较大的包装纺织等出口出现萎缩等,因而预计增速放缓。

2.2.伺服市场:百亿级高成长赛道,受益新兴下游驱动

伺服系统是用来精确地跟随或复现某个过程的反馈控制系统,行业应用广泛。

伺服由控制器、功率驱动装置、反馈装置和电动机构成,主要用于机床/电子制造设备/包装机械/纺织机械等各种专用设备,根据前瞻产业研究院的预测,2020 年四下游行业收入占比超过 60%。

伺服市场赛道达百亿级,具备高成长性。

受益于工业机器人,电子制造设备等行业放量,近年来我国伺服市场规模不断增大,2021 年国内伺服市场规模达到 184.9 亿元,根据 MIR 的测算,预计 2025 年中国伺服市场规模将接近 300 亿元。

伺服行业竞争格局分散,近年来国内伺服市场逐渐替代日韩企业。

根据 MIR 的数据测算,2017 年,国内市场超半数伺服均被安川、三菱、松下等日韩品牌占有,国产品牌市占率仅不到三成,而 2021 年国产品牌市占率已提升至 43.3%,提升 15.7pct,而日韩企业市占率降低至 37.8%,降低 14.9pct。欧美企业在国内的市占率基本保持稳定。

疫情加速进口替代。汇川、台达、禾川、埃斯顿四家国内头部企业 2020 年市占率达 25.4%,2021 上半年提升至 30.8%,汇川提升至第一名,此外无锡信捷市占率提升至 1.9%,进入国内前 10。

2.3.PLC 市场:百亿级赛道,中大型 PLC 市场基本被外资垄断

可编程逻辑控制器(PLC)是专门为在工业环境下应用而设计的数字运算操作电子系统。采用一种可编程存储器,在其内部存储执行逻辑运算、顺序控制、定时、计数和算术运算等操作,通过数字式或模拟式输入输出来控制各种类型机械设备或生产过程。

PLC 产品种类较多,其规格和性能也各不相同。按 I/O 点数分类,可分为小/中/大三种:

①小型 PLC: 输入输出总点数 256 以下,用户程序存储器容量在 4K 字以下,主要实现开 关量控等功能,体积小、价格低,适合控制单台设备、开发机电一体化产品。

②中型 PLC: 输入输出总点数 256~2048,用户程序存储容量达 2-8K。不仅具有开关量控 功能,还有更强的计算能力,适用于复杂的逻辑控制系统以及连续生产过程控制。

③大型 PLC: 输入输出总点数 2048 以上,用户程序存储容量达 8-16K 字,具有计算、控 制、调节、网络结构和通信联网能力。

监视系统采用 CRT 显示,能够表示过程的动态流程。大型机适用于设备自动化控制、过程自动化控制和过程监控系统等。

PLC 市场规模达百亿级,小型和中大型各占一半左右。

随着电池设备、包装、机床、工业机器人等下游行业快速发展,国内 PLC 市场规模逐渐提升。2021 年,国内 PLC 市场规模在 141.2 亿元左右,预计到 2023 年市场规模将达到 165.4 亿元,2021-2023 市场规模 CGAR 为 8.2%左右;其中 2023 年小型 PLC 市场规模 84.7 亿元左右,中大型 PLC 市场规模 80.7 亿元左右。

小型 PLC 头部外资企业实力强劲,中大型 PLC 市场份额基本被外企垄断。

国内企业 PLC 研发较晚,在技术上业余外资强企有一定差距,尤其是国内中大型 PLC 市场,基本被外资企业垄断。

2020 年,小型 PLC 头部企业中,西门子、三菱、欧姆龙占据半壁江山,加起来占比接近 60%,国产品牌台达、信捷、汇川的占比近 20%左右;中大型 PLC 头部企业基本全被外资垄断。

3.公司分析:深度制造塑造供应链优势,解决方案绑定优质客户

3.1.伺服系统:产品性能持平头部企业,绑定锂电、光伏等高成长性客户

公司陆续实现了核心产品与技术突破,在伺服驱动、伺服电机领域逐渐成熟。

2015 年,公司自主研发出 SV-X3 系列伺服系统,成为公司的核心产品,2020 年公司产品进一步升级至 SV-X6 系列,伺服驱动能实现更高性能和多种通讯协议,伺服电机大幅度提高了编码精度,能够满足半导体、精密检测设备、医疗设备等高性能应用场景的使用。

伺服驱动器:禾川已可以和安川、松下、汇川等国内外头部企业对标。

衡量伺服驱动器性能的关键指标有控制性能、总线控制、高级智能调整算法等。以控制性能为例,主要看转矩精度、调速范围、速度波动率、速度环带宽。

转矩精度越小,代表控制精度越高,禾川伺服驱动的转矩精度已与汇川、安川和伟创接近;调速范围越大,代表可控制电机范围越广;速度波动率越小,代表控制精度越高;速度环带宽越大,代表转矩控制性能越好,禾川这些指标已与头部竞争者没有太大差距。

伺服电机:性能指标几乎已经可以与头部竞争者对标。

关键性能指标包括额定转矩、负载特性以及编码器分辨率。编码器分辨率影响伺服电机的位置和速度传输精度,分辨率越高,伺服驱动器所获得的定位精度也就越高,目前公司光编码器精度可达到 23 位,性能指标与安川、松下、汇川等厂商几乎已无差距,其他如额定转矩、负载特性等性能指标也十分接近。

伺服产品覆盖锂电、光伏等高景气度下游客户。

锂电、光伏行业对产品的定位精度等性能要求更高,技术壁垒更强;半导体、物流、工业机器人等也属于新兴行业,近年来成长性较强。

在同行业可比公司中,禾川下游客户针对新兴高景气度行业的覆盖度更高,充分受益下游行业的快速发展。锂电下游典型大客户有宁德、先导等,光伏下游典型大客户有隆基、捷佳伟创等。

3.2.PLC:性能已达到较高水平,大型 PLC 收入占比提升带动盈利能力修复

公司 PLC 产品持续推新,实现大中小三种型号全覆盖。

公司做 PLC 起家,2012 年 5 月公司正式推出首款小型 PLC——LX 系列,成功进入国内工业自动化市场。此后,公司陆续推出中小型的 A 系列、Q 系列和中大型的 A 系列,从而实现了 PLC 产品市场大中小型全覆盖。

未来,随着公司持续投入研发,预计会在 PLC 领域持续推出适用于自身工控平台使用的 M 系列。

目前,公司 PLC 产品性能优异,多数指标已与竞争对手处于同水平。PLC 对高速状态下的实时控制能力、高精度控制能力、现场总线能力和安保能力要求十分严格。目前公司 PLC 产品在大多数这些指标上已达到行业平均水平。

大型 PLC 毛利率更高,收入占比提升,逐步打开被外资垄断的大型 PLC 市场。

2019 年公司大型 PLC 收入占比仅 0.4%,而 2020 年随着公司在大型 PLC 领域逐渐推出新产品,该项目 PLC 收入占比提升至 18.1%,2021 年继续提升至 25.2%。大型 PLC 技术门槛更高,国产品牌市占率低,未来替代空间大;毛利率更高,未来能够提升公司的盈利能力。

3.3.深度制造与自研:打破垄断,实现产业链各环节自制,实现降本增效

公司长期坚持深度制造的发展模式,能够降本增效并拓宽业务面。

公司建有自主化压铸、CNC 精密加工、电子贴装、自动组装的深度制造产线,拥有从产品设计、模具及压铸生产到零部件组装的垂直产业链,可根据客户需求柔性生产各类非标产品。

相对于外协,公司的深度制造模式能够确保产品的质量以及交货的及时性,并且能够在产能提升时形成规模效应并降低生产成本。

此外,公司借助深度制造,不断实现垂直领域各环节的技术突破,实现“控制+驱动+执行传感+机电一体化”覆盖,不断拓展新产品型市场,开拓更多下游客户。

长期坚持重要零部件自研,有望突破外资垄断,降低经营风险,同时降低生产成本。

公司核心产品原材料主要包括电子元器件、IC 芯片、五金件、PCB 等,其中电子元器件、IC 芯片的采购主要通过境外公司的境内代理商获得。

在当前复杂的国际环境下,如果短期内进口受限,可能会给公司的生产经营带来不利影响。

因此,公司于 2019 年成立禾芯半导体,专门从事工控芯片的研发和销售,目前已成功研制一体化 SIP 芯片,2021 年实现盈利,2022 上半年实现营收约 1577 万元,净利润约 112 万元。重要部件自研有望进一步降低生产成本,提升毛利率水平。

公司营业成本中直接材料费用占比接近 80%,通过芯片等核心原材料逐渐自研自造,公司的生产成本未来有望进一步降低,并提升毛利率水平。

深度制造下公司毛利率水平优于行业平均水平。 禾川科技拥有行业内领先的深度制造能力,2021 年伺服产品收入占比超过 80%。在产品高度自制的情况下,公司伺服系统毛利率水平显著高于同行业其他公司相关业务。

3.4.服务优势:为下游客户提供整套解决方案和快速响应服务

工控领域产品覆盖度较高,为提供整套解决方案打下坚实基础。

公司产品覆盖工业自动化领域内的控制层、驱动层、执行传感层,产品较为完整,具备为客户提供整体解决方案的能力。

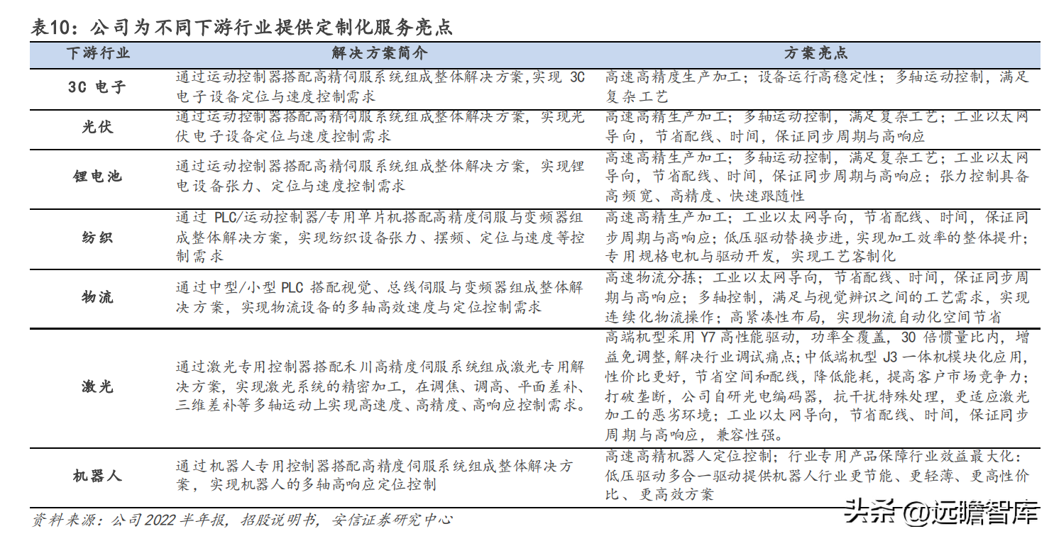
公司在 3C 电子、光伏、锂电池、纺织、物流、激光与机器人等下游行业长期深耕系,逐渐具备为细分行业量身定做极具附加值解决方案的能力,从而能够更好地服务客户。

锂电行业: 专注于锂电池设备电气自动化方案整体开发,实现生产核心工艺需求。以锂电池卷绕机为例,公司配备了 OEM 专用小型控制器、高响应伺服驱动器、最短伺服电机,可以达到高效率、精确张力、高速效应的要求。

光伏行业: 各类产品在光伏行业的清洗机、上料机、卸片机、串焊机等设备上均有着广泛应用,并凭借高重合精度、高稳定性、高可靠性等特质为市场所青睐。

3C 电子领域: 主要应用于显示检测机、贴片机、分板机、AOI 检测机、立式点胶机等领 域。以全自动点胶机为例,禾川科技采用高响应频宽的伺服驱动器和最短轴距的伺服电机, 实现安装最大空间节省的同时还可以保证重复精度。

物流行业: 公司打造整机控制方案采用 Q1-PAC 配合多个 X3E 单轴伺服驱动器,分离效率最高可达 6,000 件/小时,且分拣效率、准确率强、误差概率及损货率极低,目前已在物流分拣环节的交叉带供包台、矩阵式推臂、矩阵式摆轮得到应用。

多网点覆盖实现快速响应和高效处理,持续绑定优质客户。

工业自动化不同行业不同客户存在不同需求,不仅要求产品外形、结构、接口和控制软件要求高度定制化,还要求供应商能够提供及时贴身服务。

国际知名厂商由于成本考虑,基本采用标准化服务流程,订货周期漫长、售后服务繁复,无法为客户提供快速响应的定制化方案。

公司利用本土优势,专门针对客户需求建立技术服务平台,建立起广泛的营销中心网点,配备区域经理、技术服务工程师等常驻人员,可以就近为客户提供技术服务。

4.盈利预测与估值

4.1.收入分项拆分

伺服系统: 公司主要产品,2021 年营收占比 80%以上。主要覆盖光伏/锂电/机器人/激光等行业,公司目前在行业大客户内市占率低,未来 3 年有望持续提升;锂电、光伏等行业景气度高,需求持续放量;深度制造下生产成本逐渐降低,伺服系统毛利率持续提升。

综合测算,预计 2022-2024 年伺服产品营收增速分别为 30.92%/35.94%/37.56%,毛利率分别为 33.5%/34.0%/34.5%。

PLC: 近年来公司在 PLC 产品领域逐渐更新换代,性能逐渐提升。目前市占率低,产品更 新换代后有望迅速打开市场,并拿下更多的外资市场份额。

综合测算,预计 2022-2024 年 PLC 产品营收增速分别为 264.36%/112.09%/86.69%,毛利率分别为 45%/50%/50%。

4.2.可比公司估值

我们选取汇川技术、埃斯顿和怡合达作为 A 股可比公司。

汇川技术是一家技术驱动的工业自动化核心部件及整体解决方案提供商,产品主要包括伺服系统和 PLC,覆盖了控制层、驱动层和执行层;埃斯顿覆盖了从自动化核心部件及运动控制系统、工业机器人到机器人全产业链全方位产品;怡合达是为工业自动化设备提供非核心零部件的一站式供应商,下游行业分布与禾川科技较为相似。

对标公司 2022/2023 年平均 PE 分别为 72X/48X,禾川科技 2022/2023 年 PE 低于平均水 平。我们以 2023 年平均估值 48x 作为禾川科技目标估值水平,对应市值 116 亿,对应股价 77 元。

5.风险提示

1、疫情反复影响供应链; 公司芯片、电子元器件等物料非龙游本地生产,部分物料需要进 口,疫情反复影响供应链正常交付及工厂开工。

2、宏观经济下行影响通用设备需求; 公司下游客户广泛用于锂电、光伏、工业机器人、激 光、3C、物流、包装、纺织等多个行业,景气度受宏观经济影响较大。如果宏观经济出现较大幅度波动,下游行业需求增速可能会放缓甚至转负。

3、竞争格局恶化,增收不增利; 针对公司近三年业务的快速拓展,行业竞争对手可能会采 用价格战等市场策略抢夺公司的份额,造成订单流失、利润率下滑等情况。

——————————————————

报告属于原作者,我们不做任何投资建议!如有侵权,请私信删除,谢谢!

精选报告来自【远瞻智库】远瞻智库-为三亿人打造的有用知识平台|报告下载|战略报告|管理报告|行业报告|精选报告|论文参考资料|远瞻智库

相关问答

PLC都有哪些品牌?

PLC四大品牌:西门子,施耐德,AB(罗克韦尔),GE。中型PLC:西门子,施耐德,欧姆龙,三菱。小型PLC:西门子,欧姆龙,三菱,LS,松下,富士....PLC控制系...PLC四大品...