研选课堂
HOME
研选课堂
正文内容
施耐德plc编程电缆自制 PLC自由通讯口设置
发布时间 : 2026-01-29
作者 : 小编
访问数量 : 23
扫码分享至微信

PLC自由通讯口设置

本文以施耐德的SoMachine为例介绍以ICE61163-3为编程标准的PLC编程软件自由通讯口设置。这是以PLC作为数据采集对象常用的通讯方式。

1 设置自由口通讯参数

使用SL1端口,进行基本参数设置

例如M218PLC有SL1和SL2两个串行通讯口,我们选择其中的SL1作为目标对象。SL1采用RJ45接口,制作连接线时注意引脚关系以及电缆屏蔽。

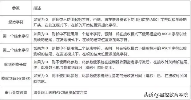
2接收数据帧格式选择

可以选择起始字符和结束符的方式;可以通过判断数据帧长度的方式;可以通过帧收到超时(例如设置超时时间为5MS,则在收到最后一个字符后如果5MS内没有收到其他字符,则判断本帧结束)的方式判断帧的结束(实例中通过接收10个字节为一帧)

ASCII管理器的配置参数介绍

3发送寄存器定义为字节的格式

程序及相关数据,使用SEND_RECV_MSG功能块。X5和X7定义为BYTE类型的数组。(ADDM和SEND功能块说明见对应文章)

4设置发送(示例格式为16进制)

X4=16#0A字节数,发送数据为X5数组里的10个字节

5设备收到的数据

如下图所示,接收到的十个字节即为数组X5的十个字节

6设备发送的十个字节数据

7PLC收到的十个字节保存在接收区X7的是个寄存器中

注意:如果将发送寄存器设置为INT格式,例如发送字寄存器数据16#1234,则设备收到的顺序为16#3412,即高低字节顺序问题。

自动化工程师:施耐德 PLC常见两种编程通讯控制实例,收好不谢

1、第一种是采用 UNTLW1协议进行联机编程:

参数设置与通讯配置检查:用 Premium的专用编程电缆“TSXPCX3030-C(USB接口,有专门的驱动)”通过调试机与CPU上的TER口进行连接,连接好后,点击某单栏里的“PLC(P)”菜单,选择“设置地址(A),”弹出如下对话框

正常时应如上图圈1所示,编程器为PLC模式,如若非PLC模式而是仿真器模式,则需在上图图3中切换一下即可。在PLC模式下时地址(A)里填写“SYS”,“介质(M)”选择“UNTLWO1”点击圈2所示的“通讯参数”按钮,弹出下列对话框

点击上图圈中的“驱动设置”按钮,进入如下画面:

如圈2中下拉框选择“UNITELWAY”,再选择第二个选项卡(圈1)“ UNITELWAY Driver”弹出如下画面:

确保上图圈1中的版本号在Ⅵ.10以上(包含1.10),若低于1.10请另外安装高版本的UNITELWAY驱动,否则有可能连不上,点击上图的圈2“ Configuration”按钮,弹出串口设置窗口如下:

选中上图红色圈圈标出的第一行,再单击“Edit”标签框,可弹出下图:

在上图圈1所示的下拉框中选择串口号,如编程电缆已接到正确的USB接口且驱动安装正确则在此可找到一个串口号,其后跟有(TSXPCX3030 Cable),如上图一样,选择好后点圈2“ Line Parameters”选项卡,根据PLC程序里设定的串口通讯参数(参看“如何查看PLC程序内部通讯参数”),并且要保证调试电脑为通讯电缆分配的串口通讯参数也一致(可在桌面右击“我的电脑”-选择“属性”-选择“硬件”选项卡-选择“设备管理器”查看分配的串口通讯参数),修改完后一路点“OK”、“确定”保存刚才的修改。

如何查看PLC程序内部通讯参数:

双击上图图1所示通讯口,弹出如下对话框(下图圈2所示即为程序内部通讯设定的参数)

2、第二种是采用TIP协议进行联机编程

参数设置与通讯配置检查,采用以太网编程分两种情况,一种是初次下载(CPU内无任何配置),另一种是PU内己有程序配置

(1) 初次下载(CPU内无配置),此时CFU的以太网地址为出厂默认设值:默认IP地址的格式为085.016xy,xx.yy,xx.yy为MAC地址的最后两组数据转化成十进制。MAC地址可以直接在CPU或者以太网模件上看到,如MAC地址为00 80 F4 01 12 20。则转化后得到默认1P地址为085.016.018.032

(3)将调试电脑的IP地址设置成与上述地址同一网段(即前三段一致)联机设置。点击菜单栏里的“PLC(P)”某单,选择“设置地址(A),”出如下对话框

正常时应如上图圈1所示,编程器为PLC模式,如若非PLC模式而是仿真器模式,则需在上图圈3中切换一下即可(此步操作后需在“生成(B)”某单下选择“重新生成所有项目(R)”将程序重新生成一下),在PLC模式下时点击圈2所示的下拉菜单,选择介质为“ TCPIP“圈4中的地址(A)填写为U内部的IP地址,最后点击上图最右边的确定按钮即可。

二. 联机下载:按上述步骤设置好通讯参数后,如下图(仿真模式下截图)

注意将上图圈5里面的复选框勾上,点“传输”开始下载程序,下载完成后在弹出的对话框里点“确定”启动PLC程序,此时显示如下图:

以上,欢迎动动手分享及收藏!

相关问答

modbus通讯电缆怎么接?

modbus接线方式有3种:1.RS232,使用RS232时,其接口通常情况下是DB9.由于RS232实际上只用到了收、发、地三根线路,因此,也有可能使用简化的RS232接口,只要具备...

施耐德m340如何接线?

施耐德M340的接线方法如下:首先,将电源线连接到电源模块上,然后将输入模块和输出模块连接到相应的传感器或执行器上,接着将通讯模块与其他设备进行通讯连接。...

12个plc如何通讯?

PLC=ProgrammableLogicController,可编程逻辑控制器,一种数字运算操作的电子系统,专为在工业环境应用而设计的。它采用一类可编程的存储器,用于其内部存...

十大中国电线品牌排名如何?-一起装修网

[回答]1德力西电线电缆(中国*业500强,民营企业500强,中国驰名商标,中国德力西控股集团,中国低压电气领导者,法国施耐德合资)2宝胜电缆(中国驰名商标,中国...

六组加热器用两根三相四线制电缆怎么接线?

应该是只有采用线径更粗的零线,并且在零线中减少接线端子的使用,减少断零的几率,采用欠过压保护器无法达到保护用电设备的作用,理由如下:1.以施耐德的iCNV...

施耐德五口开关插座接线?

首先,将线缆剥去外皮,露出内芯,然后根据接线盒上的标注,依次将火线、零线和地线分别接入开关插座的对应端子上。接线时要确保端子螺丝拧紧,确保接触良好,...

施耐德24回路电箱怎样安装?

.3.安装电箱壁挂板:在安装电箱前,需要先安装电箱壁挂板并固定好。4.安装电箱:将电箱将按照安装点和瞄准孔的位置进行安装,牢固地固定在壁挂板上。5.连接...

国产插排品牌排行榜哪位知道?-一起装修网

[回答]国产插座品牌排行榜:1、TCL-罗格朗(中国驰名商标,TCL-罗格朗国际电工(惠州)有限公司)2、梅兰日兰MerlinGerin(施耐德电气旗下...

UPS电源主机功率是40千伏安,请问电线进线要多大的电缆线,肿...

25平方的铜芯电缆载流量为80A,考虑线路损耗和安全因素,选用4*35²+1*16²(约100A)的电缆是比较合理的。10平方铜线。十下五,十六二五乘以4,二五三五乘以3,五零...

电路图中C65N/3P25ACOS∅=0.9VV22-4*35-SC70-FCNC100H/...

[回答]COS∅=0.9指功率因数为0.9VV22-4*35-SC70-FC指型号为VV22-4*35的电缆穿管敷设BV-5*6-SC25-WCN1指型号为BV-5*6的电缆穿管敷设NC100H/4P...

 北京第二机场  虎头兰 
王经理: 180-0000-0000(微信同号)
10086@qq.com
北京海淀区西三旗街道国际大厦08A座
©2026  上海羊羽卓进出口贸易有限公司  版权所有.All Rights Reserved.  |  程序由Z-BlogPHP强力驱动
网站首页
电话咨询
微信号

QQ

在线咨询真诚为您提供专业解答服务

热线

188-0000-0000
专属服务热线

微信

二维码扫一扫微信交流
顶部