课程中心
HOME
课程中心
正文内容
plc编程自动卸料电路 「西门子PLC」装料卸料案列,教会你如何编写一个程序
发布时间 : 2026-02-24
作者 : 小编
访问数量 : 23
扫码分享至微信

「西门子PLC」装料卸料案列,教会你如何编写一个程序

本案例主要让读者练习西门子S7-200SMART系列PLC位逻辑指令、定时器、子程序的结构,了解编写一个程序的思路。

目的:

把A料罐的料自动运至料槽C里

控制要求:

1.有上电自动回原点功能 :当设备上电时,将执行回原点动作;

2.有手/自动功能:可以切换手动和自动模式控制设备;

3.自动循环模式:机器重复执行的“自动控制过程”1-4;

4.单循环模式:机器执行完一次“自动控制过程”1-4后停止。

自动控制过程:

1.按下自动启动按钮,如果小车在原点,则打开装料阀装料。

2.10s后,关掉装料阀,小车前进,前进至终点后停止。

3.打开卸料阀。

4.12秒后,关闭卸料阀,小车后退,后退至原点停止。

在编写程序之前I/O表是需要先整理好的,也方便选型、后续编写程序、读程序等。

I/O表

流程图: 理清思路,把动作过程找出来,之后做出流程图。看着流程图,把流程图中要用到的PLC的输入输出点都找到,标记出来。自动程序是根据流程图编写的,读者们可以对照流程图和程序。

自动控制流程图

PLC程序

主程序:MAIN

调用开机回原点,手动,自动子程序,I0.0在这里的作用是机器只能在手动或者自动模式,防止启动了两种工作模式。

子程序:开机回原点

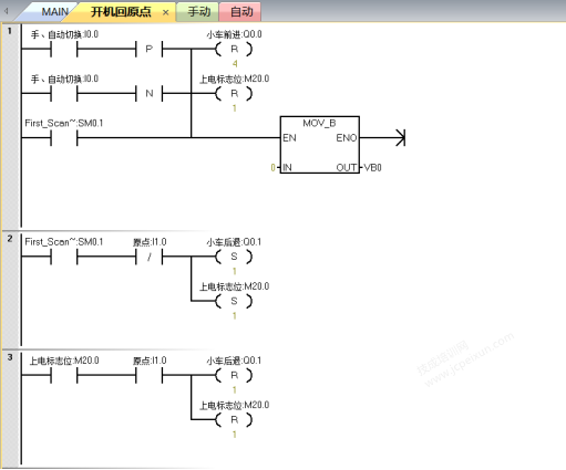
程序段1:PLC上电或者手动/自动模式切换时,复位Q0.0开始的4位和M20.0,步数赋值0,做数据初始化。

程序段2:PLC上电的时候,当小车在原点的时候就不执行小车后退,如果不在原点将执行小车后退,并把上电标志M20.0位置1。

程序段3:当上电标志位M20.0接通时,小车回到原点,然后复位小车后退。

子程序:手动

程序段1:I0.1按下小车前进,I0.1松开小车停止。

程序段2:到达终点限位I1.1小车将不能再前进,这里做了置0的保护。

程序段3:I0.2按下小车后退,I0.2松开小车停止。

程序段4:到达原点限位I1.0小车将不能再后退,这里做了置0的保护。

程序段5:I0.3按下装料阀打开,I0.3松开装料阀关闭。

程序段6:I0.4按下卸料阀打开,I0.4松开卸料阀关闭。

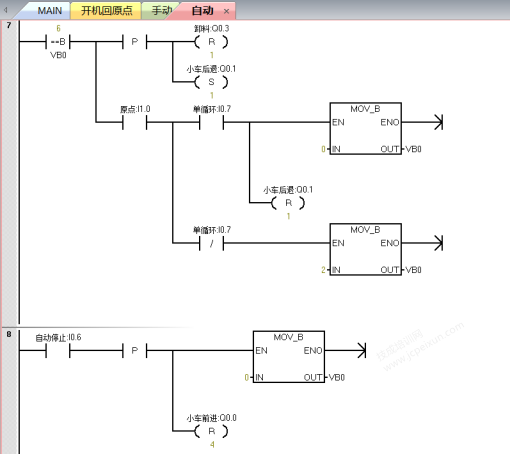
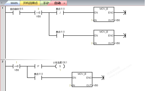
子程序:自动

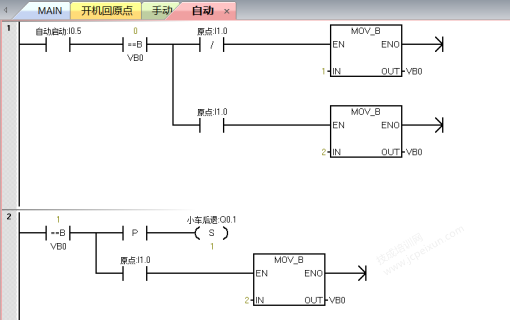
程序段1:按下自动启动按钮,如果在小车在原点将执行第2步程序,小车不在原点将执行第1步程序。

程序段2:小车后退,到达原点执行第2步程序。

vb0写入的数值代表自动程序的步数

程序段3:小车停止后退,打开装料阀进行装料10秒后执行第2步程序。

程序段4:关闭装料阀等待1秒,防止关料阀还未关好小车就往料槽C方向前进了。

1秒后执行第4步程序。

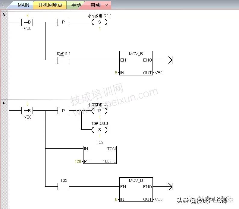
程序段5:小车前进,到达终点后执行第5步程序。

程序段6:小车停止前进,打开装料阀进行装料12秒后执行第6步程序。

程序段7:关闭卸料阀,小车后退。到达原点时,如果执行的时单循环,将执行第0步程序,也就是停止,同时复位Q0.1;如果不是执行单循环,将执行第2步程序。

程序段8:按下自动停止按钮,步数清零,复位Q0.0开始的4位。

通过《装料卸料案列》教你如何编写一个PLC程序

导读:本案例主要让读者练习西门子S7-200SMART系列PLC位逻辑指令、定时器、子程序的结构,了解编写一个程序的思路。

目的:

把A料罐的料自动运至料槽C里

控制要求:

1.有上电自动回原点功能 :当设备上电时,将执行回原点动作;

2.有手/自动功能:可以切换手动和自动模式控制设备;

3.自动循环模式:机器重复执行的“自动控制过程”1-4;

4.单循环模式:机器执行完一次“自动控制过程”1-4后停止。

【文末免费领取PLC学习资料】

【文末免费领取PLC学习资料】

【文末免费领取PLC学习资料】

自动控制过程:

1.按下自动启动按钮,如果小车在原点,则打开装料阀装料。

2.10s后,关掉装料阀,小车前进,前进至终点后停止。

3.打开卸料阀。

4.12秒后,关闭卸料阀,小车后退,后退至原点停止。

在编写程序之前I/O表是需要先整理好的,也方便选型、后续编写程序、读程序等。

I/O表

流程图:

理清思路,把动作过程找出来,之后做出流程图。看着流程图,把流程图中要用到的PLC的输入输出点都找到,标记出来。自动程序是根据流程图编写的,读者们可以对照流程图和程序。

自动控制流程图

【PLC程序】

主程序:MAIN

调用开机回原点,手动,自动子程序,I0.0在这里的作用是机器只能在手动或者自动模式,防止启动了两种工作模式。

子程序:开机回原点

程序段1: PLC上电或者手动/自动模式切换时,复位Q0.0开始的4位和M20.0,步数赋值0,做数据初始化。

【文末免费领取PLC学习资料】

【文末免费领取PLC学习资料】

【文末免费领取PLC学习资料】

程序段2: PLC上电的时候,当小车在原点的时候就不执行小车后退,如果不在原点将执行小车后退,并把上电标志M20.0位置1。

程序段3: 当上电标志位M20.0接通时,小车回到原点,然后复位小车后退。

子程序:手动

程序段1: I0.1按下小车前进,I0.1松开小车停止。

程序段2: 到达终点限位I1.1小车将不能再前进,这里做了置0的保护。

程序段3: I0.2按下小车后退,I0.2松开小车停止。

程序段4: 到达原点限位I1.0小车将不能再后退,这里做了置0的保护。

程序段5: I0.3按下装料阀打开,I0.3松开装料阀关闭。

程序段6: I0.4按下卸料阀打开,I0.4松开卸料阀关闭。

子程序:自动

程序段1: 按下自动启动按钮,如果在小车在原点将执行第2步程序,小车不在原点将执行第1步程序。

程序段2: 小车后退,到达原点执行第2步程序。

vb0写入的数值代表自动程序的步数

程序段3: 小车停止后退,打开装料阀进行装料10秒后执行第2步程序。

程序段4: 关闭装料阀等待1秒,防止关料阀还未关好小车就往料槽C方向前进了。1秒后执行第4步程序。

程序段5: 小车前进,到达终点后执行第5步程序。

程序段6: 小车停止前进,打开装料阀进行装料12秒后执行第6步程序。

程序段7: 关闭卸料阀,小车后退。到达原点时,如果执行的时单循环,将执行第0步程序,也就是停止,同时复位Q0.1;如果不是执行单循环,将执行第2步程序。

程序段8: 按下自动停止按钮,步数清零,复位Q0.0开始的4位。

相关问答

PLC设计一个小车自动装料卸料系统?

初始小车停在A处,料斗再A处小车上方。按小启动按钮后料斗打开,开始装料,经过一定时间装料结束,料斗关闭。小车右行到B处停止,开始卸料,经过一定时间卸料结...

PLC控制小车运动装置的设计?

我所知道的运料小车动作程序比较简单,无非是<开始>→<向上料点前进>→<碰到上料点行程开关停止等待上料(同时发出一个信号给上料机构)>→<上料机构开始上料&g...

四枪法兰焊自动卸料速度如何?

[回答]我公司用了元晟的自动焊机对大管径弯头进行自动焊接加工,这款焊接非常适用于短管类工件焊接,如短管法兰,配置可移动管道支撑小车,也能适用于长管工...

中联重科搅拌站控制系统手卸料后怎样消除卸料时间?

搅拌站控制系统控制箱都用PLC控制的吧。重改PLC程序或在触摸屏上有个时间设定的。你还是找个专业的弄搅拌站控制系统控制箱都用PLC控制的吧。重改PLC程序或...

自动称重配料系统有哪些组成

[回答]另外国外和国内一些大公司经常采用的一种控制方式是:称重传感器称重变送器PLC触摸屏(工控电脑)。该方式质量优异且十分稳定,调试简单,操作简易,...

自动配料系统有哪些组成

[回答]1.卸料机构一般卸料机构采用气缸圆弧门卸料、振动卸料、螺旋卸料、旋转给料机卸料或直接采用气(电)动阀门卸料等几种形式。一般制作采用钣金冷作加...

连续重整闭锁料斗控制系统(CRCS)控制使用方法-盖德问答-化工...

这个是技术专利,所以程序是用plc封装和独立控制的其实有许多东西要学的。投自动就成了,真正循环起来,人是不需要操作的工艺的不需要深入了结crcs...

zoom垃圾压缩车面板操作方法?

●发动机功率输出自动控制发动机功率输出控制即油门控制可通过电气系统实现全自动控制,满足垃圾压填循环和推挤卸料时对功率的要求,在其它工况下,发动机自动...

搅拌站里用电脑操控混凝土?

一般的混凝土控制系统使用上位机做监控;下位机PLC或嵌入式控制器做逻辑直接控制;自动化程度是反映混凝土搅拌站技术含量高低的主要标志1.动态面板显示搅拌站...

罗杆分装机全套电气原理图纸

[回答]1.车床加工论文2.《如何控制切削量有关方面的论文》3.数控机床的论文4.数控编程的论文5.数控机床的检测与维修的毕业论文6.稀沥青喷刷机设计开...

 结核病菌  深圳幼儿园 
王经理: 180-0000-0000(微信同号)
10086@qq.com
北京海淀区西三旗街道国际大厦08A座
©2026  上海羊羽卓进出口贸易有限公司  版权所有.All Rights Reserved.  |  程序由Z-BlogPHP强力驱动
网站首页
电话咨询
微信号

QQ

在线咨询真诚为您提供专业解答服务

热线

188-0000-0000
专属服务热线

微信

二维码扫一扫微信交流
顶部