课程中心
HOME
课程中心
正文内容
小学生plc编程 小学生初学的加减法同样作为PLC程序员这种程序代码最为基础!
发布时间 : 2026-01-16
作者 : 小编
访问数量 : 23
扫码分享至微信

小学生初学的加减法同样作为PLC程序员这种程序代码最为基础!

加法运算ADD

概要

2个值进行加法运算(A+B=C)后得出结果的指令。

功能和动作说明

1. 16位运算(ADD、ADDP)

将S1 和S2 的内容进行二进制加法运算后传送到 D中。

• 各数据的最高位为正(0)、负(1)的符号位,这些数据以代数方式进行加法运算。 5+(-8)=-3

• S1和 S2中指定常数(K)时,会自动进行BIN转换。

2. 32位运算(DADD,DADDP)

将[ S1+1,S1 ]和[S2 +1,S2 ]的内容进行二进制加法运算后传送到[ D+1,D ]中。

• 各数据的最高位为正(0)、负(1)的符号位,这些数据以代数方式进行加法运算。 5,500+(-8,540)=-3,040

• [ S1+1,S1 ]和[ S2+1,S2 ]中指定常数(K)时,会自动进行BIN转换。

加1运算INC

概要

指定的软元件数据中加“1”(+1加法)的指令。

功能和动作说明

注意要点

1. 连续执行型指令中,每个运算周期都执行加一运算,请务必注意。

程序举例

1. 采用+1加法运算程序的ADD指令和INC指令的区别

ADD[P],就是每次X001从OFF变为ON时,D0的内容上加一运算。 这个指令虽然与后述的INCP指令很类似,但是有下面一些内容上的不同。

减法运算SUB

概要

2个值进行减法运算(A-B=C)后得出结果的指令。

功能和动作说明

1. 16位运算(SUB、SUBP)

将S1 和 S2的内容进行二进制减法运算后传送到 D中。

• 各数据的最高位为正(0)、负(1)的符号位,这些数据以代数方式进行减法运算。 (5-(-8)=13)

•S1 和 S2中指定常数(K)时,会自动进行BIN转换。

2. 32位运算(DSUB,DSUBP)

将[ S1+1,S1 ]和[ S2+1,S2 ]的内容进行二进制减法运算后传送到[ D+1, D]中。

• 各数据的最高位为正(0)、负(1)的符号位,这些数据以代数方式进行减法运算。 (5,500-(-8,540)=14,040)

• [S1 +1,S1 ]和[ S2+1,S2 ]中指定常数(K)时,会自动进行BIN转换。

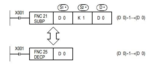
减1运算DEC

概要

指定的软元件数据中减“1”(-1加法)的指令。

功能和动作说明

注意要点

1. 连续执行型指令中,每个运算周期都执行减一运算,请务必注意。

程序举例

1. 采用-1减法运算程序的SUB指令和DEC指令的区别

每次X001从OFF变为ON时,D0的内容上减一运算。 这个指令虽然与后述的DECP指令很类似,但是有下面一些内容上的不同。

PLC入门:梯形图怎么编写?老电工举了5个例子一步步带你入门PLC

PLC技术人员都知道,梯形图在PLC编程中占有很重要的作用,梯形图可以用来设计电气电路,能够有效的将电气原理图转化为梯形图,进而对PLC进行编程,输入指定的程序来控制现场的自动化设备,关于PLC梯形图,相信很多的PLC老师傅都很熟悉,但是对于刚入门学习PLC的师傅而言就不免得有些吃力了,特别是梯形图转化设计这方面?今天我们就重点来看看PLC梯形图的5个应用实例和具体的经验设计方法:

相关问答

小学些业的人能不能自学PLC和单片机?

如果学PLC,通过努力也能达初级水平,但是学单片机,不能说绝对不能,但是难度是比较大的!首先要精通单片机的话,必须有电工基础课程,是模拟电路和数字电路...如...

plc编程步骤方法?

常用的PLC编程方法有经验法、解析法、图解法。经验法:即是运用自己的或别人的经验进行设计,设计前选择与设计要求相类似的成功的例子,并进行修改,增删部分功...

plc编程第一步怎么写?

不同的PLC使用不同的编程软件。但是对于任何一种软件来说,编程前的第一步就是进行硬件组态,根据实际PLC的类型建立硬件配置及相应的通讯配置。硬件组态完成后...

信捷plc编程完后怎么转换

你好,一、将信捷PLC程序转换为机器人程序1.使用信捷PLC编程软件,将PLC程序导出为XML格式。2.使用机器人编程软件,将XML格式的PLC程序导入。3.根据机器人...

谁可以告诉我怎样把编好的PLC程序写进PLC(DVP14SS11T2)?

将编好的PLC程序写进PLC(DVP14SS11T2)需要以下步骤:1.将编写好的PLC程序保存到U盘或其他支持的存储设备中,并将其插入到PLC的USB接口上。2.在PLC的操作面...

如何读写PLC程序?

读写PLC程序需要使用相应的编程工具和软件,具体步骤如下:1.选择合适的编程工具:根据PLC品牌和型号选择相应的编程工具。不同的PLC品牌和型号有不同的编程工...

码垛机plc程序编写技巧?

2.按照机器操作流程编写程序,严格控制输入输出信号,确保程序的正确性和系统的稳定性;3.尽可能使用标准模块和模板化编程,避免重复的代码,提高代码复用率...

plc编程是什么?

PLC编程是一种用于数字计算操作的电子系统,专为工业环境应用而设计。它使用可编程存储器,存储用于执行逻辑运算,顺序控制,定时,计数和算术运算等操作的指令...

plc编程十大经典程序?

PLC编程十大经典程序有:1.定时/计时程序;2.单路数字量输出程序;3.开关量按键程序;4.比较数字量程序;5.数据存储程序;6.报警记录程序;7.模拟量输出...P...

plc编程时间怎么写?

PLC编程时间的书写通常遵循特定的格式:小时:分钟:秒。例如,8小时30分钟20秒的编程时间可以表示为"08:30:20"。在PLC编程中,时间常用于指定程序的延时、定时和...

 方岱宁 北京理工大学  生态学校 
王经理: 180-0000-0000(微信同号)
10086@qq.com
北京海淀区西三旗街道国际大厦08A座
©2026  上海羊羽卓进出口贸易有限公司  版权所有.All Rights Reserved.  |  程序由Z-BlogPHP强力驱动
网站首页
电话咨询
微信号

QQ

在线咨询真诚为您提供专业解答服务

热线

188-0000-0000
专属服务热线

微信

二维码扫一扫微信交流
顶部