课程中心
HOME
课程中心
正文内容
plc降压启动电脑编程 9个简单的PLC入门编程案例,电气新手们可不要错过了~
发布时间 : 2026-02-25
作者 : 小编
访问数量 : 23
扫码分享至微信

9个简单的PLC入门编程案例,电气新手们可不要错过了~

一、小车往返运动

用S7-200实现小车往返的自动控制 ,控制过程为按下启动按钮 ,小车从左边往右边(右边往左边运动) 当运动到右边(左边)碰到右边(左边)的行程开关后 小车自动做返回运动,当碰到另一边的行程开关后又做返回运动 。如此的往返运动,直到当按下停车按钮后小车停止运动。

▲电气接线图

I/O分配表

梯形图程序

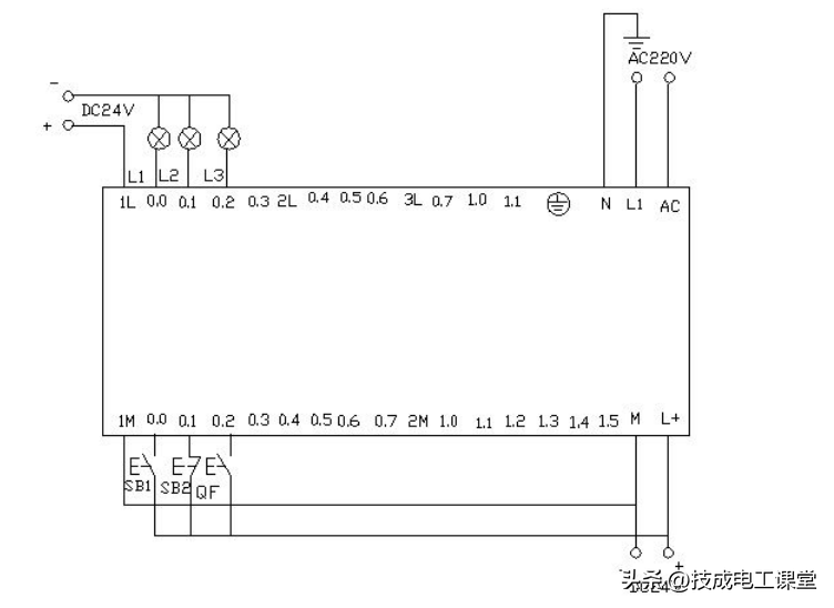
PLC接线图

程序调试及结果分析

▲控制平台操作面板

当按下SB2即i0.0(鼠标点击i0.0f)接通后,Q0.0接通,小车右行(即指示 灯 Q0.0 亮)。当小车运行碰到右限位开关SQ2即i0.4(用鼠标点击i0.4f,模拟SQ2被压下)接通,此时小车左行(指示灯Q0.0灭,指示灯Q0.1亮),当运行到左边碰到左限位SQ1即i0.3(鼠标点击i0.3f)接通,此时小车又往右运行(指示灯Q0.1灭,指示灯Q0.0 亮)。如此往返运动下去直到按下SB1即i0.2(鼠标点i0.2f)接通,小车停止运行。

附:

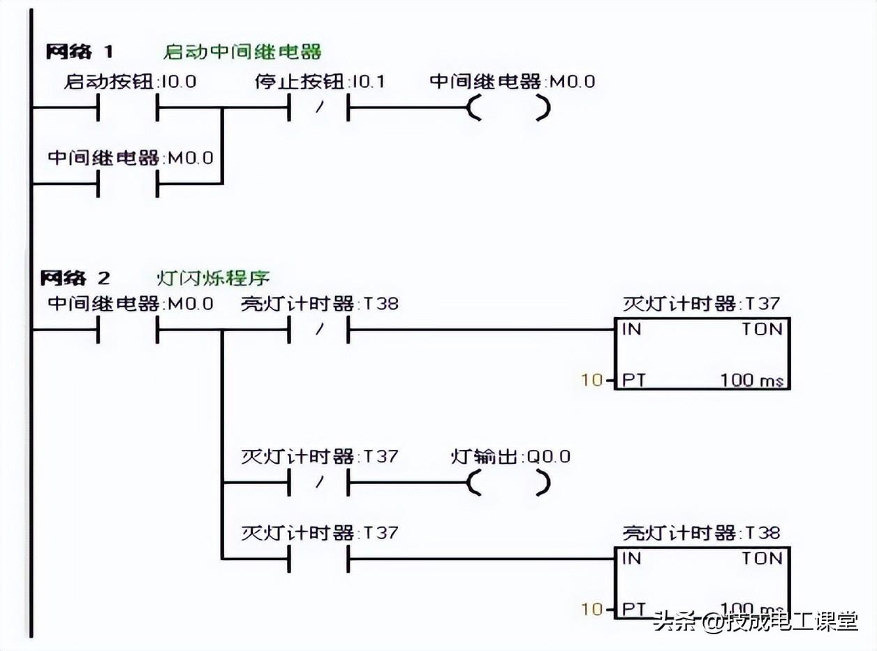
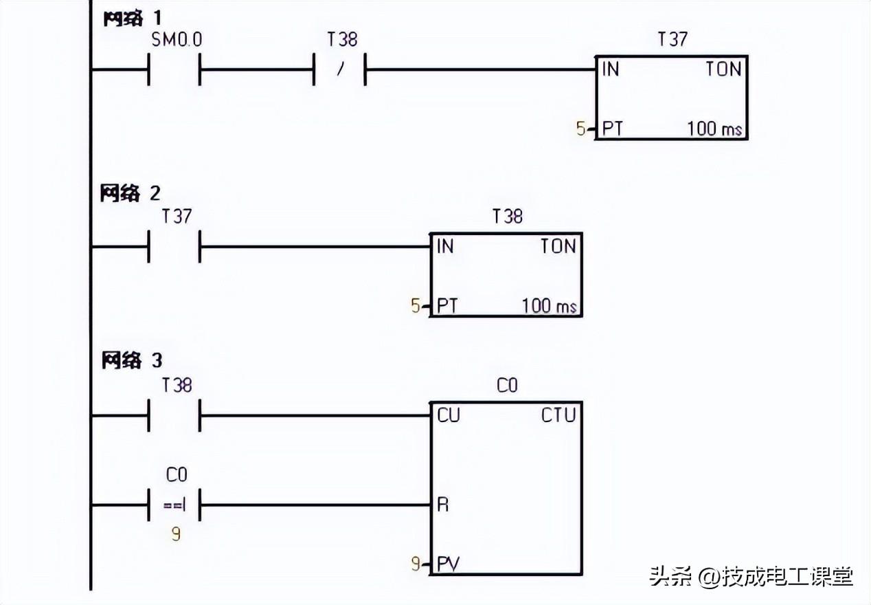
二、闪光电路

当按下启动按钮后,要求在两秒钟内有一秒亮有一秒灭,如此反复,灯一闪一闪 发光。

I/O分配表

梯形图程序

PLC接线图

程序调试及结果分析

把编写好的程序下载到西门子s7-200PLC中进行调试。观察运行结果和实验要求 是否相同。通过在线控制面板进行调试,当按下在线控制面板上的I0.0f(即 I0.0 接通)此时Q0.0有输出,Q0.0所接负载灯就亮,同时启动定时器T37开始计时, 当计时一秒后因T37动作,其常闭触点断开,所以Q0.0无输出,所接负载灯灭。灯灭的同时启动定时器 T38,T38 计时一秒后,把串联在定时器T37的常闭触点 断开,所以T37复位,T37常闭触点恢复常闭。此时Q0.0 又有输出, 所接负载灯又亮。这样,输出Q0.0上所接的负载灯以接通一秒,断开一秒频率不停的闪烁,直到按下在线控制面板上的 I0.1f(即I0.1接通),闪光电路不在继续工作。若想改变灯闪烁的频率只要改变定时器的时间就能够达到改变要求。

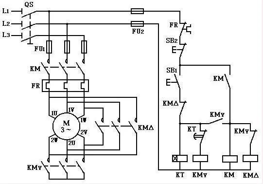
三、星三角降压启动

利用西门子S7-200的PLC实现星三角接法的降压启动。

星三角降压启动的电路图与控制图

流程框架图如下

I/O分配表

梯形图程序

PLC接线图

程序调试及结果分析

把编写好的程序下载都西门子S7-200的PLC中进行调试,下载好后我们打开在线控制面板进行调试,看运行结果是否符合要求。首先把控制面板上的i0.2f置位为按钮按下去,即i0.2 接通,表示断路器QF合上。按下启动按钮i0.0f(SB2)即i0.0接通此时电动机星形启动,Q0.0和Q0.1有输出,实验接线图中表示这两个的灯L1和L2都亮同时驱动时间计数器,当计时器计到10S时切换为三角型启动,此时Q0.1无输出,Q0.2有输出,则此时Q0.0和Q0.2 有输出,电机三角星运行。接线面板上的L 1和L3灯亮。按下在线面板上的i0.1f后(i0.1接通)此时电动机停止运行。所以的输出点都无输出。

四、彩灯控制

利用PLC的Q0.0到Q0.7八个输出端控制八个彩灯,使其每隔一秒亮一个并循环。当接通I0.0后所有的灯都熄灭。当接通I0.1后又重新从Q0.0开始循环。

I/O分配表

梯形图程序

PLC接线图

程序调试及结果分析

把编写好的程序下载都PLC中进行调试,下载好后我们打开在线控制面板进行调试,看运行结果是否符合要求。

PLC一上电后sm0.0一直保持接通。所以t37进行延时计时,延时到后启动t38计时,t38计时到后t38常闭触点断开所以t37断开计时,t37常开触点恢复为常开所以t38也断开计时。此时t38的常闭触点恢复为常闭所以t37又重新计时,同时计数器C0开始计数一次。如此的反复计数。当计数为1时,Q0.0接通。计数器计数为2时Q0.1接通……如此下去当计数器计数到8时Q0.7接通。当计数器计到9时计数器C0清零。当按下在线控制面板上的I0.0f(即I0.0)接通,此时计数器,和Q0.0~Q0.7都清零,即没有一个灯亮。当按下在线控制面板上的I0.1f(即I0.1接通)此时计数器开始重新计数,灯又从Q0.0开始重新一个接一个的往下亮。

五、比较指令

对进出仓库的货物进行记录。仓库最多可放6000箱货物,货物多于1000箱灯L1亮,多于 5000箱时灯L2亮。

I/O分配表

梯形图程序

PLC接线图

程序调试及结果分析

把程序下载到S7-200的PLC中进行调试。在下载的之前我们先把程序中的数字进行缩小处理,以便在实验中我们能够更好的更快的观看到实验结果。我们把L1的灯亮的时候设置为5。把L 2灯亮我们设置为10。这样我们就能够更快的看到实验结果。

当按下在线控制面板上的I0.0f的时候即I0.0接通,表示有货物进去。当我们点击在线控制面板上的I0.0f五次后,此时计时器中的计数值为5,(即表示仓库中已经有1000箱物品了)则灯L1要亮,即Q0.0有输出。当继续点击I0.0f后点 击有十次后此时计数器的计数值位10(即表示仓库中有5000个物品),此时灯L2也亮即Q0.1有输出当继续点击在线控制面板上的I0.0f。计数器中的计数值就继续往上增加。当按下在线控制面板上的I0.1f后计数器就开始往下减。

点击一次,计数器中的计数值就减少一次。当计数器中的值小于10时即表示仓库中的物品少有5000箱,此时灯L2灭(即Q0.1没有输出)当继续点击I0.1f时计数器 中的计数值继续减少,当减少到小于5次时。表示仓库中的物品少于1000,此时灯L1灭。Q0.0就没有输出。当按下在线控制面板上的I0.2f时计数器清零。L1和L2都不亮,(即Q0.和Q0.1都没有输出)。

六、8个彩灯移位控制

用IO导线控制接在Q0.0到Q0.7上的八个彩灯循环移位,用t37定时,每0.5S移位一位,首次扫描时给Q0.0到Q0.7置初值,让Q0.0和Q0.2先有输出。用I0.1来控制彩灯位移的方向。

I/O分配表

梯形图编程

PLC接线图

程序调试及结果分析

把程序下载到西门子S7—200的PLC中进行调试,PLC一上电Q0.0和 Q0.2 就有输出,则Q0.0和Q0.2亮。当把在线面板上的I 0.0f(表示 I0.0 有输入)置位开关按下后定时器T37开始计时每0.5秒后彩灯以Q0.0和Q0.2作为基础向右每次移移位。当按下在线控制面板上的I0.1f(表示I0.1有输人)使其置位时彩灯以同样的方式向左移动。

七、跳转指令

利用跳转指令控制两个灯L1和L2,分别接于Q0.0和Q0.1,切换开关位I0.0,两个灯的控制开关位I0.1和 I0.2.。手动时分别用两个灯的控制开关来控制。自动时,两个灯每隔一秒交替亮。

I/O分配表

梯形图编程

程序调试及结果分析

把编写好的程序下载到s7-200的PLC中进行调试。当I0.0为OF时,PLC运行手动程序按下在线控制面板上的置位按钮I0.1f和I0.2f 即表示(I 0.1和I0.2闭合)灯L1和L2亮,Q0.0 和Q0.1有输出。当我们按下在线控制面板上的I0.0f时,此时I0.0为ON,此时程序跳转到自动程序运行。两个灯每隔一秒循环亮。先L1亮一秒后L2亮。当在按下在线控制面板上的 I0.0f后即此时I0.0为OFF程序跳转到手动程序运行。

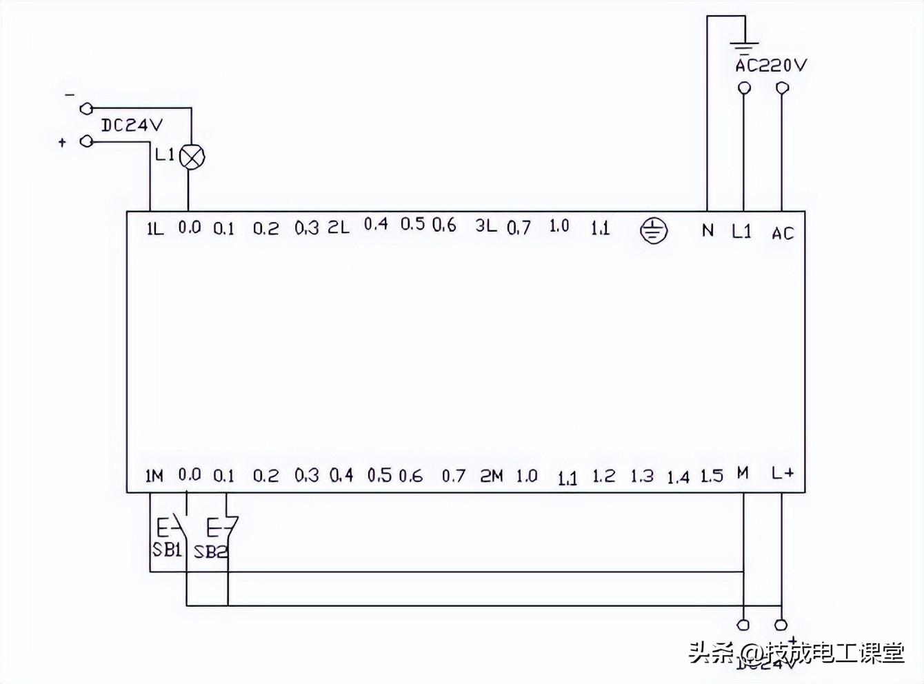
八、鼓风机和引风机的顺序启动控制

I/O分配表

梯形图编程

PLC接线图

▲PLC上电时的程序监控图,蓝色表示接通

程序调试及结果分析

Sm0.1的特点在扫描的第一个周期接通,以后不接通。当按下在线控制面板上的i0.0f时即 i0.0接通,此时Q0.0接通输出,(即指示灯Q0.0亮)引风机启动,同时定时器T37接通并开始计时,当定时器计数到50即(即指示灯Q0.1亮)鼓风机启动。此时两台风机都运行。当按下在线控制面板上的I0.1f时,即接通I0.1此时鼓风机停止运行,(即指示灯Q0.1灭)同时定时器T38接通并开始计时,定时5s后引风机停止运行。(即指示灯Q0.0灭)。

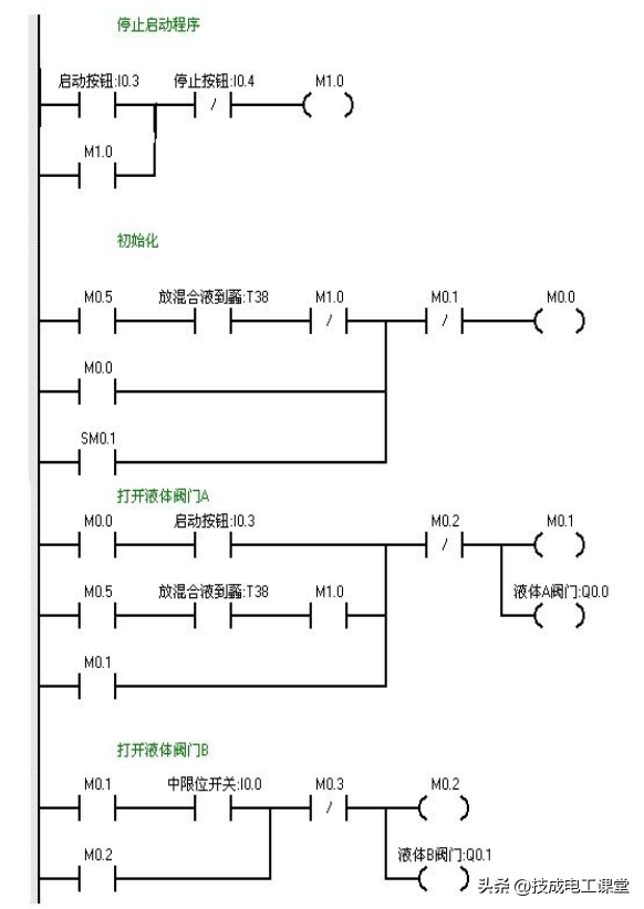
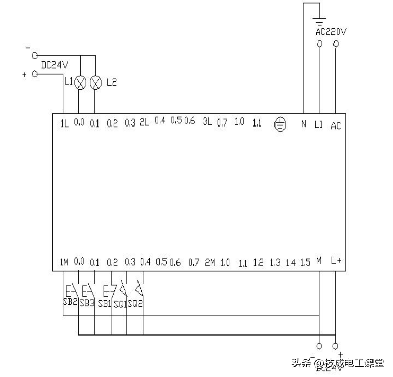
九、液体混合

用S7-200实现液体混合的自动控制。当按下启动按钮后,液体阀A 打开,液体A流入搅拌机里面。当液位达到中限位时阀A关闭,同时打开液体阀B,液体B流入搅拌机里面。当液位达到上限位时,阀B关闭,此时启动电动机进行搅拌。搅拌一分钟后电动机停止同时阀门C打开,混合液体流出。当液位到达下限位时再过5S容器放空,关闭阀门C。同时打开阀门A,注入液体A。如此周期性的循环。若按下停止按钮后必须要等一个周期循环完后才停止。

I/O分配表

梯形图编程

PLC接线图

程序调试及结果分析

当按下在线控制面板上的I0.03f 即(I0.3闭合)阀A打开(即Q0.0亮),当按下在线控制面板上I0.0f(即I0.0中限位闭合)阀A关闭,阀B打开(即Q0.0灭,Q0.1 亮)当按下在线控制面板上I0.1f(即上限位I0.1闭合)此时阀B关闭,电动机启动开始进行搅拌,(即Q0.1灭,Q0.2亮)同时定时器T37开始定时一分钟,一分钟后搅拌机停止搅拌,阀C打开(即Q0.2灭,Q0.3亮)当液位到达下限位后阀C继续打开(即Q0.3亮)同时定时器T38开始定时。5s后阀C关闭。阀A打开,(即Q0.3灭,Q0.0亮),进入下一个循环周期。按下在线控制面板上的I0.4f(即表示停止的I0.4闭合)此时系统不会立即停止,而是当运行完一个周期后才停止。

免责声明:本文转自网络,版权归原作者所有,如涉及作品版权问题,请及时与我们联系删除,谢谢!

如何获取 电气热门资料?

操作指引如下!

怎么用传送指令编写星三角降压启动

星三角形降压启动,在我们日常电路维修过程当中是最为常见的一种电路控制方法。熟练掌握它的控制电路图,对于我们在维修过程中非常的重要。 如何运用PLC编程把星三角星降压启动完美的编译出来呢?当然对于老司机来说是手到勤来的事情,对于初学者来说有一定的难度。今天我就为大家分享一下如何运用PLC的传送指令来编译星三角星降压启动。

条件要求:按动启动按钮SB2(I0.0)运行电路停止。按动SB1(I0.1)启动电路运行,其中主接触器KM(Q0.0)和星接触器KMY(Q0.1)先得电,星形电路启动运行,3秒钟之后时间继电器时间到点,星形运行停止三角星KW角(Q0.2)启动运行。

程序1:电路总停,上电复位电路程序2:星星启动电路程序3:延时电路程序4:三角形启动运行电路程序状态图表实时监控图星星启动运行状态图表角形启动运行状态图表停止运行状态图表欢迎大家一起探讨交流@电工阿伟

相关问答

用PLC改造三相电动机降压开启控制电路编写程序咋编?-ZOL问答

星型---三角形降压启动3、自耦变压器降压启动4、延边三角形启动法常用的降压启动方法有:a、星形---三角形(Y-△)换接启动b、自耦变压器启动法PLC改造三相电动机...

plc自耦降压启动编程实例?

[最佳回答]回答如下:以下是一个PLC自耦降压启动的编程实例:1.首先,定义输入和输出的I/O点,例如:-输入:主电源开关(I0.0)、过载保护器(I0.1)-输出:电机启动...

用PLC完成星三角启动的控制电路图怎么写?-草是一颗植物的...

如果直接起动时的起动电流以6~7Ie计,则在星三角起动时起动电流才2~2.3倍。同时启动电压也只是为原来三角形接法直接启动时的根号三分之一.这一线路...

家用电脑能直接给PLC编程吗?

[最佳回答]1.先弄清楚PLC的厂家和PLC的型号2.找到该PLC的相关手册3.在手册中弄明白该PLC用什么样的编程电缆连接(不同型号的PLC需要不同的编程电缆,有的可以自己制作,有...

plc编程知识点?

[最佳回答]1、低压电器是指工作电压在直流1500V或交流1200V以下的各种电器。2、触器按其主触头通过电流的种类,可分为直流接触器和交流接触器。3、继电接触器控...

电脑与PLC通讯用什么语言编程比较好啊?-ZOL问答

C,C++,VC,VB,C#都可以作为上位机(电脑)的编程语言,如果需要做数据监控、数据更...我就是搞plc编程的。可以负责任的告诉你,一般配置就可以了,低配也不要紧,三菱...

plc启动程序怎么写?

[最佳回答]设置停止程序的方式:添加一个停止开关,首先控制整个程序的,即控制程序所在环为停止状态;再触发断开所有的输出动作和辅助线圈;然后使程序跳回首帧,再控制...

plc如何用电脑编程输入到机器中?

[最佳回答]plc一般都是在电脑中编写程序,然后下载到plc中,人机界面(屏幕)一般只作为显示以及修改一些参数使用。有些plc也能够通过人机界面修改程序,但应该不算主流。...

怎样在电脑里写入plc编程?

[最佳回答]写入意思是把电脑当成PLC。编写则是把电脑当成编程器,编写好代码,再下载到PLC。若是前者,一般称为软PLC,PC机本身当作PLC的CPU,编写好程序,下载到本地的软...

plc电脑编程plc怎么运行?

[最佳回答]PLC电脑编程是指通过编程软件为PLC(ProgrammableLogicController,可编程逻辑控制器)编写控制程序,使PLC能够根据预设的程序自动控制设备的运行。以下是PLC运...

 5号台风“杜苏芮”生成  盛传 
王经理: 180-0000-0000(微信同号)
10086@qq.com
北京海淀区西三旗街道国际大厦08A座
©2026  上海羊羽卓进出口贸易有限公司  版权所有.All Rights Reserved.  |  程序由Z-BlogPHP强力驱动
网站首页
电话咨询
微信号

QQ

在线咨询真诚为您提供专业解答服务

热线

188-0000-0000
专属服务热线

微信

二维码扫一扫微信交流
顶部