力限器plc编程 折臂式起重机力限器空载标定算法

小编 97 0

折臂式起重机力限器空载标定算法

李小飞1 朱文锋2 陈泽鹏1 李兴华11 韶关市起重机有限责任公司 韶关 512025 2 长安大学道路施工技术与装备教育部重点实验室 西安 710064

摘 要:力矩限制器是起重机必备的安全保护装置,能够实时记录起重机的吊重、起重臂角度、起重臂长度和工作幅度等参数,当吊重大于额定重量时会报警并自动安全控制。文中对折臂式起重机力矩限制器的算法进行研究,由于转臂的存在,力矩限制器算法与汽车起重机不同,需提出一种针对性的空载标定算法,将起重臂和转臂的自重等效在臂头。文中结合折臂式起重机的结构和受力特点,建立工作装置数学模型,利用标定起重臂重量和重心的方式实现空载标定。在某型号大吨位折臂式起重机上进行测试,结果表明:试验精度在3.5% 以内,达到设计要求,该标定算法有效。

关键词:折臂式起重机;力矩限制器;安全保护装置;空载标定算法

中图分类号:TH213 文献标识码:A 文章编号:1001-0785(2020)02-0042-05

0 引言 为更好地指导起重机进行吊装作业,保护起重机不因超载发生结构件损坏或翻车等事故,GB12602—2009对起重机械超载保护装置功能、技术要求、精度要求等均做出明确说明, 其中对于综合性力矩限制器,要求其综合误差不得超过±5%[1,2]。在汽车起重机领域,力矩限制器已经成为一种标配,其功能也越来越强大,除臂长、仰角、幅度、高度、吊重显示和超载力矩保护等基本功能外,还拓展了超载信息记录,智能吊装辅助、虚拟墙等功能。通过对算法的不断优化,吊载的精度也不断的在提升。操作手依据力矩限制器提供的精准信息进行吊装作业,设备操纵更加简单,劳动强度显著减轻。

在力矩限制器算法方面,中南大学的陈有等结合伸缩臂式起重机臂架的受力分析,建立了基于变幅缸压力的起重机力矩计算模型,提出了一种新的主臂自重标定算法,重点研究了伸缩臂的变形补偿算法,并使用Matlab 对算法进行了仿真,针对神经网络应用于伸缩臂式起重机力矩计算进行了相关研究。目前该算法被广泛应用于汽车起重机,而在折臂式起重机方面则应用较少[3,4]。姚丽娟等利用BP 网络的函数逼近性能与力矩限制器力矩平衡理论相结合的方法,根据现场采集的汽车起重机工况数据,设计BP 网络结构,对数据样本进行训练,从而构建出力矩限制器中计算吊重的网络模型[5]。大连理工大学的赵海涛进行了大型履带起重机力矩限制器系统的研究与设计,设计并建立了硬件系统的调试平台,分析了系统非线性检测算法,同时分析并实现了建立起重性能表与试验数据的回归模型的方法[6]。高顺德等提出了基于臂架运动学分析的齐次坐标变换法,能够准确地计算臂头位置坐标,进而依照折臂式随车起重机二维分布的额定起重性能确定实时额定起重量,可有效防止超载作业,其采用销轴传感器进行吊重的计量[7]。长安大学的罗平通过对汽车起重机的结构分析,建立了起重机载荷数学模型,利用PLC 设计了力矩限制器的软硬件,降低了系统成本[8]。国外的折臂式起重机,如Palfinger、Effer 等采用简易的力矩保护方案,通过检测变幅液压缸的压力状态还实现保护,未能提供详尽的吊载信息。经过分析,其主要原因在于相对于汽车起重机,折臂式起重机多一个转臂[9],无法像汽车起重机一样通过有限数据的空载标定进行起重臂质量和重心位置的精确测定,而这些数据的不准确会导致显示吊载和实际吊载误差较大。

本文通过分析折臂式起重机的机构特点和受力状况,建立工作装置的数学模型,提出了一种新的空载标定算法,即通过标定起重臂质量和重心的位置计算结构件自重产生的力矩。

1 原理分析 力矩限制器采用力矩平衡原理计算实际的吊重,如图1 所示。

图 1 折臂式起重机的受力分析图

转臂、伸缩臂、第一变幅液压缸、第二变幅液压缸的自重分别为m1、m2、m3 和m4,其重心到转臂尾铰点O 在水平方向的投影距离分别为L1、L2、L3 和L4,吊载载荷的重量为mL,其重心到转臂尾铰点在水平方向的投影距离为L5,第一变幅液压缸无杆腔与有杆腔的压力分别为P1 和P2,作用面积分别为A1 和A2,其作用力方向相对转臂尾铰点的力臂为H,与竖直方向的夹角为θ,力矩平衡方程为

在力矩限制器硬件系统中,设置有压力传感器、倾角传感器和长度角度传感器,压力传感器用于检测第一变幅液压缸无杆腔和有杆腔的压力信息,倾角传感器用于获得转臂的仰角信息,长度角度传感器用于获得伸缩臂的长度和角度信息。但转臂、伸缩臂、第一变幅液压缸、第二变幅液压缸、起重臂的质量和重心的位置无法通过传感器来获得,由于转臂、液压缸的质量占比小,且距离转臂尾铰点的位置较近,可在三维软件中获得相关参数,但伸缩臂重心位置较远,因结构件挠度引起臂长变化,仅仅通过三维模型获得质量和重心数据,无法满足力矩限制器的精度要求,因此需要通过在算法中进行空载标定,获得相关的数据。

汽车起重机力矩限制器使用一种空载标定算法,假定起重臂的重心在臂头位置,如图2 所示。在起重臂不进行吊载时,根据力矩平衡原理,计算出起重臂等效在臂头位置的质量。由于起重臂在不同的长度和角度的等效质量不同,故需进行无穷多个数值的标定。为减小标定的工作量和对控制器有限储存空间的占用,力矩限制器的算法通常只标定有限的数值,如指定角度下和指定长度下的起重臂等效在臂头位置的质量、其他任意位置下等效在臂头的质量均可利用线性插值方法得到,即

当空载mea 和meb 数值确定后,对于位于Lea 和Leb之间的任意位置Lex,则起重臂自重等效在臂头的质量为

相比于汽车起重机,折臂式起重机多一个转臂,若仍采用汽车起重机的空载标定方案,则存在以下问题:1)空载标定的数据量大幅增加:汽车起重机仅为伸缩臂臂长和仰角两个变量决定一个点,为一个二维数值。因此,空载标定时仅需设定两至三个仰角,每个仰角设定5~6 组臂长数据,总计10~18 组的空载数据,就可实现结构件自重的精确计算。而折臂式起重机多一个转臂,由转臂的仰角、伸缩臂的仰角和伸缩臂的臂长3个变量确定一个点,为一个三维数值。假定转臂标定3个角度,伸缩臂分别标定3 个角度和6 个长度,则总的空载标定数据量达到了54 组,空载标定的时间和对力矩限制器存储空间占用更多。

2)非标定状态下的臂头等效质量的算法更加复杂,如图3 所示。

假定转臂角度α 和伸缩臂长度L2 不变,仅变化伸缩臂的角度β,分别标定两个点(β1, Meq1)和(β2, Meq2),在其他任意角度βx 时的标定值Meqx,与这两个标定值的关系为

图 2 汽车起重机的臂头等效质量

图 3 折臂吊重重心位置示意图

由式(6)可知,在折臂式起重机中,计算伸缩臂的等效自重,需要先求出起重臂的自重和重心,才能进一步求出在臂头等效质量;同理可知,当伸缩臂角度和长度不变,转臂角度α 发生改变时,同样需要先求出起重臂的质量和重心,再出求臂头等效质量。

2 折臂式起重机的空载标定算法 为降低折臂式起重机力矩限制器的算法复杂性,减少空载标定数量,提供控制器的运算效率和精度。本文提出了对伸缩臂的质量和重心进行标定的算法,伸缩臂在同一个长度下,其自重的质量和重心相对于伸缩臂的铰点转轴E 是固定的;起重臂的质量和重心位置确定后,无论转臂和伸缩臂的角度如何变化,均可以有效的求出伸缩臂对转臂尾铰点的自重力矩,而根据式(2),可以求出实际的吊量。

由式(6)可知,在伸缩臂长确定后,只需要进行两个点的标定可求出起重臂的质量和重心,标定有限个长度的质量和重心后,其余臂长的质量和重心可以通过线型差值的方法求出。具体的标定方法分为以下三步:1)将起重臂臂长调整为一个指定值,转臂角度和伸缩臂角度也调整为一个指定值,控制器根据传感器获得的转臂仰角α1,伸缩臂长度L2 和角度β1,计算出等效在臂头的质量Meq1。2)起重臂臂长不变,转臂角度不变,伸缩臂角度调整至另外一个指定值β2,控制器计算出等效在臂头的质量Meq2。3)控制器根据Meq1 和Meq2 以及获得的两组长度和角度数据,根据公式6 计算出起重臂的质量重心位置Mc2 和Lc2。若伸缩臂的重量已知,则直接标定重心的位置即可。

3 试验验证 如图4 所示,在某型折叠臂式起重机上进行了该算法的验证。该折臂式起重机的力矩限制器系统包括长度角度传感器、倾角传感器、检测第一变幅液压缸无杆腔和有杆腔压力的压力传感器以及显控一体机等。其软件算法采用了已知伸缩臂质量,直接标定伸缩臂重心的算法,不同臂长标定的重心位置如图5 所示。在不同工况下进行吊载测试,记录测量吊重和实际吊载,试验结果如表1 所示。试验数据表明,该算法能够较好的实现吊重的测量,显示质量和实际质量误差小于3.5%,符合国标的要求。

图 4 装配了力矩限制器系统的折臂式起重机

图 5 标定的起重臂重心位置

4 结论 本文研究了折臂式起重机力矩限制器的测重原理,提出了和汽车起重机不同的空载标定算法。该算法仅需要数组标定数据,即可计算出伸缩臂的自量和重心位置。将该空载标定算法应用在某型号折臂式起重机上进行试验,试验结果表明,力矩限制器在不同工况下均能够显示较高精度的吊重信息。

参考文献 [1] GB 12602—2009 起重机械超载保护装置[S].[2] 部小平, 李维新, 何伟城. 大型汽车起重机力矩限制器算法研究[J]. 建筑机械化, 2017(8):35-38.[3] 陈有. 伸缩臂式起重机力矩限制器功能参数算法研究[D].长沙:中南大学, 2013.[4] 陈有, 郭勇. 伸缩臂式起重机力矩限制器算法研究[J].广西大学学报, 2013 (2): 320-324.[5] 姚立娟, 曾杨, 郑庆华. 汽车起重机力矩限制器算法模型的实现[J]. 机械设计与研究, 2011 (1):106-108.[6] 赵海涛. 履带起重机力矩限制器系统研究与设计[D].大连:大连理工大学, 2009.[7] 高顺德, 牟晶晶. 折臂式随车起重机力矩限制器算法研究与实现[J]. 建筑机械, 2012 (8):92-96.[8] 罗平. 力矩限制器研究与开发[D]. 西安:长安大学,2010.[9] 赵银贞. 折臂式随车起重机和折臂式随车起重机结构特点及市场前景[J]. 起重运输机械, 2008 (11): 41-43.

西门子S7-300称重编程你懂吗?大型工厂必备,5分钟后就学会了

原创不易,请勿抄袭!

在这样一个吃快餐的时代,希望大家可以珍惜并支持每个原创的知识传播者,谢谢大家。

关于工厂中的电气应用以及入门级PLC和专家级PLC我都会陆续讲解到,包括欧姆龙PLC,台达PLC,西门子S7-200、S7-200smart、S7-300/400、博途等;喜欢的话请点赞并加关注,您的支持是我坚持写下去的动力。今天我们用到的程序实例和效称软件等等我已打包好,需要的请将您的邮箱留在评论区,我会一一发送。

上篇文章我们讲了西门子S7-200如何使用称重传感器+称重模块进行编程调试,校称等操作。但西门子S7-200已经不常用了,所以我们今天聊一聊主流大型工厂最常见的称重方式,S7-300连接称重传感器+称重模块进行控制。

SIWAREX U称重模块集成在SIMATIC S7-300和ET200分布式系统中,主要特征如下:

· 通过用ET 200M 连接至PROFIBUS DP,而用于分布式现场称重仪表

· 测量重量或力,分辨率可达65000,精度0.05 %

· 双通道模块可接两台秤,节省空间

· 可以将远程数显仪表直接连接到TTY 接口

· 使用SIWATOOL U 程序可方便的对秤进行设置和校准

· 支持不用标定砝码而进行理论校正

· 支持在不必重新校正秤的情况下更换模块

· 可用于EX 防爆应用

因为西门子S7-300良好的拓展性以及西门子优秀的网络系统(Profibus-DP,和PROFINET等),这使得一个大型工厂可以非常容易的实现集中控制,就是一个工厂只有一两个大脑,所有信息通过它们一目了然,所以假设一个工厂里面有数十个称重传感器,如果使用其他方法很难将这些传感器集中控制,但通过S7-300/400加远程IO就很简单了,所以很多工厂都使用这种方法;在这里要阐明一下,西门子S7-300或者S7-400的称重控制系统成本非常高,所以不适合小工厂,称重的性价比相比其他PLC或者单片机差多了,但它的优势同样明显,那就是依托于西门子的系统之下,几乎可以整合所有设备。

今天我们使用的硬件有CPU317,ET200M,西门子S7-300拓展称重模块SIWAREX U,以及称重传感器。这是摘自我做的一个项目,对于称重的学习,ET200M这个硬件不是必须的,我只想让大家多了解一些。

这种方式的编程分为两步,一PLC配置硬件,调试软件。二设置称重模块参数,校称。

一上篇文章我们说过,西门子S7-200的称重模块需要的是库文件来驱动识别称重模块,那么西门子S7-300需要的驱动在哪里?答案是在硬件组态里。

首先我们打开STEP7,新建项目配置后CPU后打开硬件组态,将需要的模块拖进去。然后硬件是这样的。目前为止硬件我们就配置完成。

打开软件

建立项目

硬件配置

然后我们讲一讲软件编程,软件编程,我们需要用到几个程序块,例子程序我已打包好,大家如果想用的话直接复制即可。

我们看一下里面的程序功能。

例子程序

然后我们介绍下里面的程序,其中

功能详情

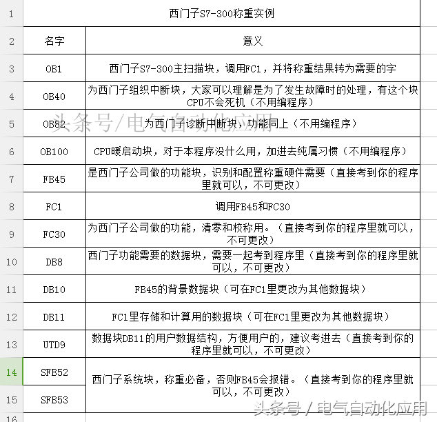
OB1调用FC1,并将称重结果赋给MW200;OB40,OB82,OB100为空程序不用改。FB45,FC30,SFB52,SFB53,DB8,UDT9,DB11需要直接下载进去,不可更改。

FC1调用FB45和FC30,并将数据存在DB11里,DB10为FB45背景数据块。

然后整个程序里最重要的就是FC1。

我们看一下FC的Network 1,调用FB45,以DB10作为背景数据块,其中IN0为硬件地址,在硬件配置中可以找到(该例子程序是256)。IN1为FB45外部数据的存放位置,该程序是DB11,所以该地址是11,如果是DB12,该地址就是12,其他的格式按照图片所示,不可更改,因为DB11的格式是由UDT9控制的,具体含义不需要理解。

FC30是软件清零和校称用的,需要配合上位机做控制,我们这里选择保留功能,但校称用与S7-200类似的方法,那就是通过SIWATOOL U进行校称。

因为SIWAREX U可以连接两个通道,即两组称重传感器,所以最后从称重系统里读到的重量值就是DB11.DBW12(一通道)和DB11.DBW20(二通道)。

程序编好后,打开仿真软件,下载进去,没有报警,没有问题,大家如果有硬件的话就可以下到硬件里了。

仿真没有问题

二我们需要的软件是SIWATOOL U和一根232通信电缆,一头裸露,另一头为9针串口,接线图如下,如果校称电脑没有串口的话买一个串口转USB电缆也可以。

通信电缆接线图

SIWAREX U接线图

接完线后在电脑侧打开软件

更改语言为英语或汉语

选择电脑的接口

选择合适的接口

按照电脑里显示的接口选择

在线监控

在线

点击DISPLAY按钮,显示读数

点击左侧”Calibration channel1 (DR3)”设定称重模块通道1的相关参数:

进入Adjustment digits菜单,激活通道1,如下图所示,然后点击”Send”按钮(其它参数默认)。对于双通道的称重模块,如果某个通道不使用,一定要将使其处于未激活状态。因为对于已经激活的通道,称重模块会自动检测该通道是否已经正确连接了传感器,如果此时没有连接传感器,那么称重模块报错,SF灯亮。

通道激活

进入Scale parameters菜单,点击Receive按钮,读取DR3中的参数;

A. 传感器灵敏度 (Characteristic value): 在传感器样本或手册上可以查到其灵敏度,称重模块提供三种灵敏度,即1mV/V、2mV/V和4mV/V,选择与传感器实际灵敏度最接近且高一档的数值,如灵敏的为1.5mV/V,则应在SIWATOOL中选择2mV/V

B. 标定砝码的重量(Adjustment weight):100kg

C. 小数点个数(Decimal place for the remote display):No decimal point(没有小数点)。注意:如果一个小数点,则校秤砝码重量Adjustment weight 输入1000;如果2个小数点,则校秤砝码重量Adjustment weight 输入10000;

D. 显示单位(Weight unit)

其它参数默认,然后点击”Send”按钮。

设定校称值

在空秤的情况下,执行零点标定,如下图所示:

执行上述操作后,显示如下:

(11)将100kg砝码放在称重传感器上,然后执行标定操作,如下图:

执行完毕后,显示结果如下:

称重模块标定结束,可以正常使用。

最后提醒大家一下,无论是更换称重模块还是更换称重传感器我们都需要重新效称,即使没有损坏的话,传感器使用时间过长也需要重新效称才能保持准确度。

四小时的心血啊,希望大家喜欢,分享知识是我最大的快乐!想要资料的留下邮箱。

(如果喜欢这篇文章,请点赞并关注,更多原创的工业应用以及PLC学习的文章等着你)

相关问答

力控组态软件如何与三菱PLC通迅?

须先安装三菱的MXComponent软件,由于此驱动支持多种通讯方式(比如A系列编程口、Q系列编程口等),只要是在CommunicationSetupUtility中能够配置成功的...

三菱程序:H5555,K=21485,而HAAAA,K=-21486。HAAAA,K值不是应该等于43690吗?求解?

十六进制数HAAAA应该是43690。但是你的程序里进行的是16位的运算。plc力16位数的数值范围是H0~FFFF,对应的十进制数为-32768~+32767,可见,43690已经超出十六...

力控软件和plc通信的时候。老是断信号,通信超时、是怎么回事?

...通讯断了,当然超时了。如果是时通时断,那么向你提出以下建议:1、通讯连接接线(有的通讯是电话线的水晶头)2、是否使用了双绞屏蔽线3、通讯距离是否过远...

力控与plc通讯中断是什么原因?

PLC和一体机与PC通讯不上有下面几种情况:(1)电脑串口坏掉,没办法使用。(2)笔记本电脑使用的USB转232,驱动没有装好。(3)电脑串口可能漏电,烧掉PLC下载保护...

如何做自动抓手器?

制作自动抓手器需要一定的机械和电子知识,以下是一些大致步骤,供您参考:设计抓手器结构:根据需求,设计抓手器的整体结构,包括手指开合的设计、传动机构的...

组态软件是用什么软件编程的啊?注意我问的不是怎么用而是怎...

当然有啦,在PLC参数里面的IO,如果不设置只是默认的话就行,当然也可以人为设置。zǔtài在使用工控软件中,我们经常提到组态一词,组态英文是“Configuration”...

运动控制器与PLC有什么区别?

在运动控制当面,运动控制器比PLC更专业,PLC除了可以控制运动外,还可以进行其他控制,如音乐喷泉,走马灯等。运动控制器:运动控制(MotionControl)通常是...在...

2022湖南对口招生考试电子电工类专业考试基本要求及考试大纲...

2.掌握电工技术和电子技术专业相关的元器件以及各单元电路的组成和工作原理。3.能运用电工技术和电子技术专业相关基础知识、基本定理、定律等进行...

力控服务器怎样做为OPC服务器,供其他OPC客户端程序访问-ZOL问答

ifix自带几种驱动跟PLC通讯的,其中OPCSERVER就是ifix自带通讯工具,只要你PLC给出I/O地址,添加到OPCSERVER驱动里面就可以实现通讯了.4条回答:【推荐答案】在...

plc给上位机提供哪些数据?

首先要知道,什么是上位机,A控制B,那A就是上位机,A发送协议内规定的一串数据,B接收到确认数据没错再返回其对应的数据。相对应的B就是下位机,plc常见的上位...