研选课堂
HOME
研选课堂
正文内容
机械车位plc编程实例 (博途)S7-300 PLC停车场空闲车位数码显示程序设计
发布时间 : 2026-01-16
作者 : 小编
访问数量 : 23
扫码分享至微信

(博途)S7-300 PLC停车场空闲车位数码显示程序设计

点击“PLC发烧友”一起涨知识!

话说有车一族想必感同身受,每当我们去各大商场,例如万达、苏宁、德基等,是需要停车的,各大商场都有自己的地下停车场,那么地下停车场外部的电子显示牌,显示的就是本停车场的剩余车位,是否已停满等!那么这个转换到我们工控PLC应该如何去编写呢?

控制要求

某停车场最多可停150辆车,用两位数码管显示空闲车位的数量,用出、入传感器检测进出停车场的车辆数目,每进一辆车停车场空闲车位数量减1,每出一辆车闲车位数量增1。空闲车位的数量大于5时,入口处绿灯亮,允许入场,小于或等于5时绿灯闪烁,提醒待进场车辆将满场,等于0时,红灯亮,禁止车辆入场。

PLC变量表 程序设计

第一步:(开机预置计数器的值为150)

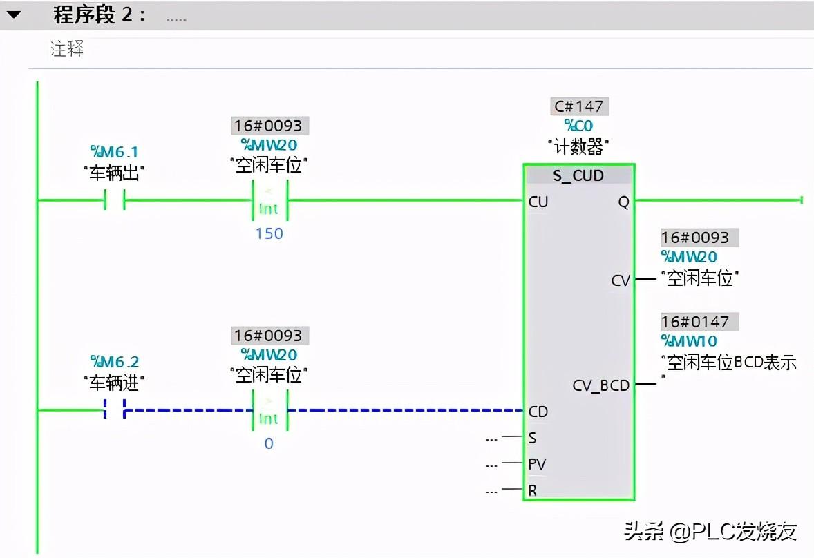
第二步:(车辆进出计数)

第三步:(空闲车位数转换为4位SEG码)

第四步:(高位数码为0时不显示,否则显示高位数码)

第五步:(低位数码显示)

第六步:(空闲车位大于5时绿灯常亮,空闲车位小于或等于5时绿灯闪烁)

第七步:(空闲车位为0时红灯亮)

演示效果

第一步:(开机设置计数器值为150)

第二步:(计数器C0的当前值MW20为空闲车位数量,空闲车位MW20大于0时,每进1车,空闲车位数量减1,使空闲车位数量最小为0,不出现负数,空闲车位MW20小于50时,每出1车,空闲车位数量加1,使空闲车位数量不会超出最大值150。)

第三步:(将空闲车位 BCD(MW10)由SEG指令转换为七段显示码保存到MD40 中,其中MB43 为个位,MB42为十位)

第四步:(当十位BCD码(MB42)为0(七段码16#3F)时,将0送入QB125,不显示十位的0,否则,将 MB42送入 QB125,显示对应的十位数字)

第五步:(将 MB43送入 QB124,显示对应的个位数字)

第六步:(当空闲车位数量大于0且小于或等于5时,绿灯闪烁,当空闲车位数量大于5时,绿灯常亮)

第七步:(当空闲车位数量等于0时,红灯亮)

来源:PLC发烧友,作者:技成培训网-徐陈爽

西门子PLC控制数码管显示,工程实例讲解停车场PLC程序!

很多朋友都问我,PLC能不能像单片机一样控制数码管的显示,需要使用数组吗?

其实使用西门子PLC控制数码管非常简单,今天给大家带来一个工程实例,希望大家能够有所收获。

控制思路:西门子PLC的一个字节是8个位,而七段数码管只需要7个输出.

所以可以使用PLC的输出点控制数码管,比如使用QB0控制一个数码管,将Q0.0-Q0.6依次接到数码管的a-g端子上,下方有接线图.需要注意的是,按照下方接线图,数码管需要使用24V的,如果需要其他电压,请使用继电器过渡.

按照要求接完线后,使用西门子指令.

西门子有SEG指令,该指令是专为数码管而设计,只要把一个数字赋值给接好线的输出字节,就可以直接输出,非常方便,指令如下所示.但要求是接线必须按照下图的要求接线.否则无法使用.

下面给大家带来一个实例:

某停车场最多可停50辆车,用两位数码管显示停车数量。用出入传感器检测进出车辆数,每进一辆车停车数量增1,每出一辆车减1。场内停车数量小于45时,入口处绿灯亮,允许入场;等于和大于45时,绿灯闪烁,提醒待进车辆司机注意将满场;等于50时,红灯亮,禁止车辆入场。设计控制线路和PLC程序

接线图

程序如图

程序讲解:

输入点I0.0连接停车场进口传感器,该传感器可以使用光电开关,当有车辆进入停车场时,该输入点I0.0接通.停车计数器VW0+1.

输入点I0.1连接停车场出口传感器,当有车辆离开停车场时,该输入点I0.1接通.停车计数器VW0-1.

然后将停车计数器输出到数码管上.该值小于45时,绿灯常亮,代表该停车场停车位很富余.

该值大于45,小于50时,绿灯闪亮,代表该停车场停车位已经所剩无几,提醒驾驶人员快来停车.

该值大于等于50时,绿灯灭,红灯亮,代表该停车场停车位已满.

相关问答

基于西门子S7-300PLC的自动立体车库控制系统设计需要什么设...

[回答]其中,升降横移式立体停车库作为其中典型的一种,在现代化停车解决方案中发挥了重要的作用。本文采用两层五车位为模型进行研究设计,它主要由车架、起...

地下车库坡道放线怎么放?

按照车库坡道中心线放,然后两边均分。定起点和中点及终点,定圆弧圆心和半径。车库坡道也称机械式立体车库:利用机械来存取停放车辆的整个停车设施叫做机械式...

VB编程能干什么?就业前景如何?

VB本身能用来干什么,前几个回答基本都提到了。这里从市场需求进行一些分析:就业前景确实,VB现在在国内的就业面比较窄了,这里引用51job的职位数据:与Java...

帮个忙好基友们在线等!急急急!天津正规的机械车库结构,机械...

[回答]一般家用车库的尺寸标准,如下:1、大车停车位:大车停车位宽4米,长度7米到10米,视车型定。2、小车停车位:小车停车车位,宽度2.2米到2.5米,长度5米。3...

地下车库双车道需要多少米啊??-130****5529的回答-懂得

之间的净距应大于15m。出入口的宽度,双向行驶时不应小于7m,单向行驶时不应小于5m。扩展资料:车库,英文garage,一般是人们用来停放汽车的地...出入...

地下车库双车道需要多少米啊??-155****9817的回答-懂得

之间的净距应大于15m。出入口的宽度,双向行驶时不应小于7m,单向行驶时不应小于5m。扩展资料:车库,英文garage,一般是人们用来停放汽车的地...出入...

各位朋友求帮忙!甘肃进口复式机械车库,复式机械车库有知道...

[回答]一般家用车库的尺寸标准,如下:1、大车停车位:大车停车位宽4米,长度7米到10米,视车型定。2、小车停车位:小车停车车位,宽度2.2米到2.5米,长度5米。3...

用红、黄、绿三个指示灯表示三台设备的工作情况:绿灯亮表示全...

绿灯=Y0,黄灯=Y1,红灯=Y2。看到没人回答就用PLC搞个,增加这问题曝光率。紫风颜

朋友们,给推荐推荐浙江正规的机械复式车位,机械复式车位...

[回答]你是指本科还是研究生?、本科的话机械电子工程核心课程包括机械类的机械原理、机械设计、机械制图;电子类的电路原理、模电、数电、单片机、PLC;控...

大侠们在线等,湖南专业的三层机械车库方案,三层机械车库用途?

[回答]定义:用来量存取储放车辆的机械或机械设备系统。说白了就是把车架起来停放。立体车库可分为很多类别产品,例如:升降横移、平面移动、垂直循环、.简...

 pc电源  联通加速器 
王经理: 180-0000-0000(微信同号)
10086@qq.com
北京海淀区西三旗街道国际大厦08A座
©2026  上海羊羽卓进出口贸易有限公司  版权所有.All Rights Reserved.  |  程序由Z-BlogPHP强力驱动
网站首页
电话咨询
微信号

QQ

在线咨询真诚为您提供专业解答服务

热线

188-0000-0000
专属服务热线

微信

二维码扫一扫微信交流
顶部