线下实训
HOME
线下实训
正文内容
想看plc视频快速提升plc编程技能 如何全面快速提升PLC编程能力?
发布时间 : 2026-01-01
作者 : 小编
访问数量 : 23
扫码分享至微信

如何全面快速提升PLC编程能力?

随着科技的进步,社会的发展,PLC取代了传统的继电器控制盘,在工业自动控制系统担起了重要的角色,应用日益广泛。如何提高PLC编程能力,适应社会的发展需要,是PLC技术人员面对的一个迫切的问题!

系统设计遵循原则

系统规则

硬件设计

软件设计

系统调试

技术文件编制

基本的设计原则

1.最大限度地满足被控对象的控制要求

充分发挥PLC的功能,最大限度地满足被控对象的控制要求,是设计PLC自动化控制系统的首要前提,这也是设计中最重要的一条原则。这就要求设计人员在设计前就要深入现场进行调查研究,收集控制现场的资料,收集相关先进的国内、国外资料。同时要注意和现场的工程管理人员、工程技术人员、现场操作人员紧密配合,拟定控制方案,共同解决设计中的重点问题和疑难问题。

2. 保证PLC自动化控制系统安全可靠

保证PLC自动化控制系统能够长期安全、可靠、稳定运行,是设计控制系统的重要原则。这就要求设计者在系统设计、元器件选择、软件编程上要全面考虑,以确保控制系统安全可靠。例如:应该保证PLC程序不仅在正常条件下运行,而且在非正常情况下(如突然掉电再上电、按钮按错等),也能正常工作

3. 力求简单、经济、使用及维修方便

一个新的控制工程固然能提高产品的质量和数量,带来巨大的经济效益和社会效益,但新工程的投入、技术的培训、设备的维护也将导致运行资金的增加。因此,在满足控制要求的前提下,一方面要注意不断地扩大工程的效益,另一方面也要注意不断地降低工程的成本。这就要求设计者不仅应该使控制系统简单、经济,而且要使控制系统的使用和维护方便、成本低,不宜盲目追求自动化和高指标。

4. 适应发展的需要

由于技术的不断发展,控制系统的要求也将会不断地提高,设计时要适当考虑到今后控制系统发展和完善的需要。这就要求在选择PLC、输入/输出模块、I/O点数和内存容量时,要适当留有裕量,以满足今后生产的发展和工艺的改进。

这就是你一定要知道的PLC控制系统设计的原则,你掌握了吗?那么之后你在进行系统设计时记得遵循这几个原则去设计哦~

如何快速学习PLC理论讲解加动手编程!看完就是高手了!

1、喷泉控制

(1)明确系统控制要求

系统要求用两个按钮来控制A、B、C三组喷头工作(通过控制三组喷头的泵电动机来实现),三组喷头排列如下图所示。

系统控制要求具体如下:

当按下起动按钮后,A组喷头先喷5s后停止,然后B、C组喷头同时喷,5s后,B组喷头停止、C组喷头继续喷5s再停止,而后A、B组喷头喷7s,C组喷头在这7s的前2s内停止,后5s内喷水,接着A、B、C三组喷头同时停止3s,以后重复前述过程。按下停止按钮后,三组喷头同时停止喷水。下图为A、B、C三组喷头工作时序图。

(2)确定输入/输出设备,并为其分配合适的I/O端子

喷泉控制需用到的输入/输出设备和对应的PLC端子见下表:

(3)绘制喷泉控制电路图

控制电路图

(4)编写PLC控制程序

启动编程软件,编写满足控制要求的梯形图程序,编写完成的梯形图如下图所示。

下面对照控制电路来说明梯形图的工作原理:

(1)起动控制

(2)停止控制

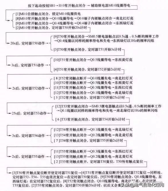
2、交通信号灯控制

(1)明确系统控制要求

系统要求用两个按钮来控制交通信号灯工作,交通信号灯排列如下图所示。

系统控制要求具体如下:

当按下起动按钮后,南北红灯亮25s,在南北红灯亮25s的时间里,东西绿灯先亮20s再以1次/s的频率闪烁3次,接着东西黄灯亮2s,25s后南北红灯熄灭,熄灭时间维持30s,在这30s时间里,东西红灯一直亮,南北绿灯先亮25s,然后以1次/s频率闪烁3次,接着南北黄灯亮2s。以后重复该过程。按下停止按钮后,所有的灯都熄灭。交通信号灯的工作时序如下图所示。

(2)确定输入/输出设备,并为其分配合适的I/O端子

交通信号灯控制需用到的输入/输出设备和对应的PLC端子见下表。

(3)绘制交通信号灯控制电路图

控制电路图

(4)编写PLC控制程序

启动编程软件,编写满足控制要求的梯形图程序,编写完成的梯形图如下图所示。

梯形图

在上图所示的梯形图中,采用了一个特殊的辅助继电器SM0.5,称为触点利用型特殊继电器,它利用PLC自动驱动线圈,用户只能利用它的触点,即画梯形图里只能画它的触点。SM0.5能产生周期为1s的时钟脉冲,其高低电平持续时间各为0.5s,以上图梯形图网络9为例,当T50常开触点闭合,在1s内,SM0.5常闭触点接通、断开时间分别为0.5s,Q0.4线圈得电、失电时间也都为0.5s。

下面对照控制电路和时序图来说明梯形图工作原理:

(1)起动控制

(2)停止控制

3、多级传送带控制

(1)明确系统控制要求

系统要求用两个按钮来控制传送带按一定方式工作,传送带结构如下图所示。

系统控制要求具体如下:

当按下起动按钮后,电磁阀YV打开,开始落料,同时一级传送带电动机M1起动,将物料往前传送,6s后二级传送带电动机M2起动,M2起动5s后三极传送带电动机M3起动,M3起动后4s后四级传送带电动机M4起动。

当按下停止按钮后,为了不让各传送带上有物料堆积,要求先关闭电磁阀YV,6s后让M1停转,M1停转5s后让M2停转,M2停转4s后让M3停转,M3停转3s后让M4停转。

(2)确定输入/输出设备,并为其分配合适的I/O端子

多级传送带控制需用到的输入/输出设备和对应的PLC端子见下表。

(3)绘制多级传送带控制电路图

控制电路图

(4)编写PLC控制程序

启动编程软件,编写满足控制要求的梯形图程序,编写完成的梯形图如下图所示。

梯形图

下面对照控制电路来说明梯形图的工作原理。

(1)起动控制

(2)停止控制

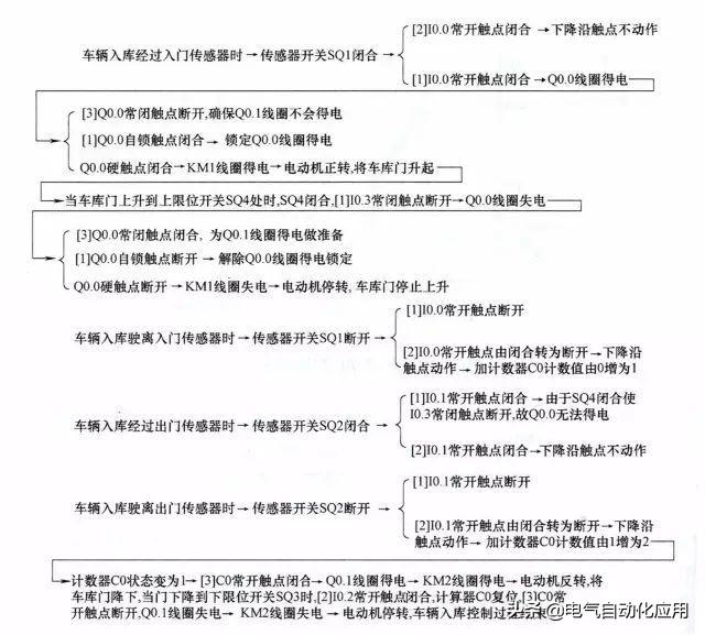
4、车库自动门控制

(1)明确系统控制要求

系统要求车库门在车辆进出时能自动打开关闭,车库门控制结构如下图所示。

系统控制具体要求如下:

在车辆入库经过入门传感器时,入门传感器开关闭合,车库门电动机正转,车库门上升,当车库门上升到上限位开关处时,电动机停转;车辆进库经过出门传感器时,出门传感器开关闭合,车库门电动机反转,车库门下降,当车库门下降到下限位开关处时,电动机停转。

在车辆出库经过出门传感器时,出门传感器开关闭合,车库门电动机正转,车库门上升,当门上升到上限位开关处时,电动机停转;车辆出库经过入门传感器时,入门传感器开关闭合,车库门电动机反转,车库门下降,当门下降到下限位开关处时,电动机停转。

(2)确定输入/输出设备,并为其分配合适的I/O端子

车库自动门控制需用到的输入/输出设备和对应的PLC端子见下表:

(3)绘制车库自动门控制电路图

控制电路图

(4)编写PLC控制程序

启动编程软件,编写满足控制要求的梯形图程序,编写完成的梯形图如下图所示。

梯形图

下面对照控制电路来说明梯形图的工作原理。

(1)入库控制过程

(2)出库控制过程

相关问答

plc程序能看懂不会编程怎么办?

令或梯形图程序。4、打开不同示例程序,尝试修改、增加、删除某些元件及功能,看看执...3、用最简单的程序试验、编辑单个指令或梯形图程序。4、打开不同示例...

零基础怎么快速学好PLC?

做的太少,然后又听了身边那些不专业的人的话,误导自己的思想,所以,还没有做,就退缩了总得来说,PLC编程是有一定难度的,前期入门需要花点时间,遇到难题...很多...

初学者如何快速学习PLC?

以三菱plc为例,这是一份学习计划第一周:熟悉PLC硬件及相关模块、接线1、常见FX系列CPU的种类及常用的各种模块(有助于选型)2、不同的CPU中各自输入输出的接线...

PLC编程怎么能又快又好地学会?

[回答]输入输出操作PLC的工作方式是循环扫描执行用户程序,所建立的输入输出映象区,只是在扫描周期的适当时刻,在操作系统的组织下,将输入映象区信息全部倾...

PLC培训怎么能又快又好地学会?

现在汇缘就带您了解PLC的特点:PLC高可靠性,丰富的PLC、I﹨O接口模块。PLC采用模块化结构。PLC运行速度快。PLC编程简单,易于使用。PLC系统设计,安装...

PLC编程技巧和思路?

以下是PLC编程技巧和思路:简单性:使PLC程序尽可能简单。简单的含义就是尽可能的使用标准化的程序框架,尽可能使用简单的指令。要想程序简单,从大的方面讲,...

维修电工想学PLC编程,有什么好的授课视频推荐?

我在上个世纪八十年代就学过一点点计算机编程教学,而对于PLC编程方面有许多,可以分那些品牌的电子产品或那些领域的编程视频,可以根据你要选择的工作领域而定...

PLC学习难度大吗?

PLC学习难度相对较大。PLC是可编程逻辑控制器的缩写,是一种用于工业自动化控制的设备。学习PLC需要掌握电气、自动控制、编程等多个领域的知识。首先,PLC编程...

如何学习PLC?

学习PLC可以按照以下步骤进行:1.学习PLC基础知识:了解PLC的基本概念、工作原理、组成部分等。可以通过阅读相关书籍、查阅在线教程、观看视频教程等途径进行...

plc逻辑思维训练方法?

首先你得领悟透你所用plc的编程语言,每个指令的灵活运用。在实践中好好模拟,把电路图转化为plc指令图。电路图与plc指令图互转很重要哦不要局限于plc本身,建...

 ouzhou  davidbowie 
王经理: 180-0000-0000(微信同号)
10086@qq.com
北京海淀区西三旗街道国际大厦08A座
©2026  上海羊羽卓进出口贸易有限公司  版权所有.All Rights Reserved.  |  程序由Z-BlogPHP强力驱动
网站首页
电话咨询
微信号

QQ

在线咨询真诚为您提供专业解答服务

热线

188-0000-0000
专属服务热线

微信

二维码扫一扫微信交流
顶部