研选课堂
HOME
研选课堂
正文内容
PLC编程机器人编程文案 电气工程师做一台自动化设备(3文案)编程
发布时间 : 2026-01-03
作者 : 小编
访问数量 : 23
扫码分享至微信

电气工程师做一台自动化设备(3文案)编程

请支持原创,作者:张旭 工控足迹

有兴趣者请关注查看相关视频

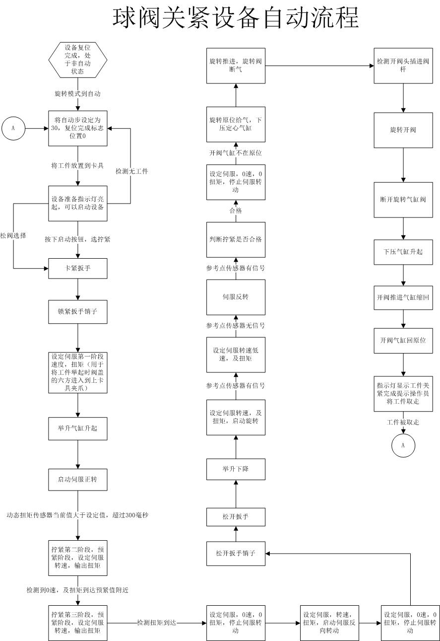
关紧设备编程需要完成的内容:分为4部分

1: PLC编程

2: HMI界面编程

3:伺服驱动器参数设定

4:工控机数据采集查询系统

PLC编程

添加硬件组态

配置时钟变量

添加IO变量命名

设定及读取PLC时间的程序(通过触摸屏设定)

输入程序块

输出程序块

进行工程量换算

设备模式相关程序

手动程序

复位程序

自动程序

塔灯指示,蜂鸣器指示,取走工件相关程序

产品计数,及清零程序

报警程序

手动 自动 模式切换时的处理程序

参数下载程序

HMI界面内容

界面模板(LOGO 设备名称 当前时间 基本按键)

生产界面(产品型号 生产数量 清零按键 设备当前执行动作指示文本)

产品参数(配方界面)

报警界面(当前报警,报警历史)

手动控制界面(各个气缸控制,伺服手动测试)

IO描述界面

选型界面(手动条件下生效)

伺服驱动器参数设定(此部分不做演示)

伺服参数使用伺服调试软件设置

工控机数据采集查询系统

数据库搭建

用户UI界面及程序编写(以labview为例编程制作)

与PLC通讯 (TCP/IP 或者OPC)本例使用OPC方式

案例剖析:基于工业大数据和互联网的离散型智能工厂

为了提高公司生产现场管理信息化水平,实现制造要素和资源的相互识别,数据实时交互,信息集成,为公司管理层决策提供信息/数据支持,豪恩声学建立了基于工业大数据和“互联网”的离散型智能制造工厂。

来源:豪恩声学 作者:e-works 整理

1

企业简介

深圳市豪恩声学股份有限公司创立于2001年,注册资本总额4168万元,公司在深圳坪山自建工业园区,拥有现代化办公及生产场地3.5万平方米,现有员工2000人,智能机器人近100台,现代化生产车间2.6万平米。致力于声学产品整体解决方案的开发与应用,为客户提供完整的声学产品解决方案及ODM/OEM服务,是一家倡导科技创新的国家级高新技术企业。公司的主营产品包括电竞耳机、音乐耳机、智能耳机、驻极体麦克风、MEMS麦克风、扬声器/受话器、智能音箱等。公司处于行业领先地位,已成为众多全球500强企业的声学产品供应商。

图1 深圳市豪恩声学股份有限公司

2

企业智能制造现状

豪恩声学公司非常重视信息化在业务发展中的促进作用,重视两化融合和信息化建设。多年来通过不断的引入新的信息管理技术,工业技术的应用,提升公司信息平台的管理能力,打造公司内部的协同业务环境,为公司提升核心竞争力提供源源不断的创新力。

为了保障公司的信息化推进有效实施,公司成立了信息技术部,负责订制公司的信息化战略目标、信息化建设的路标规划,并具体负责公司两化融合和信息化项目的实施和推进。EIP平台成功上线2年来,公司的销售收入增加了30%,库存成本降低了42%。在智能制造方面,机器人自动化,提高生产效率、提高产品品质、提高员工满意度、提升公司制造管理水平、提升客户信心;通过信息化建设,建立大数据、并通过分析、为公司管理决策提供帮助,提高公司管理水平,对流程、人员、产品做到精准、及时管理,大大提高办公效率。

3

项目详细情况

1.项目背景介绍

智能制造技术已成为世界制造业发展的客观趋势,世界上主要工业发达国家正在大力推广和应用。中国具备发展智能制造业的产业基础。随着信息技术与先进制造技术的高速发展,我国智能制造装备的发展深度和广度日益提升,以新型传感器、智能控制系统、工业机器人、自动化成套生产线为代表的智能制造装备产业体系初步形成。我国对智能制造的发展也越来越重视,越来越多的研究项目成立,加快智能制造装备的创新发展和产业化进程,推动制造业转型升级。

豪恩技术团队2015年来,积极与国内外技术接轨,了解新技术、探索智能制造的内涵和方向。多次走访日本、德国众多知名企业发那科、爱普生、库卡、安川等机器人公司,同时走访了MPDV、西门子等信息化管理软件公司,也走访了奔驰、富士、博世、等智能制造知名应用企业,同时参观汉诺威、日本机器人展会,深入细致了解智能制造技术、及先进自动化产品技术,同时也参观交流国内埃夫特、启帆、广数等国产机器人公司,也走访成都西门子、亚德客等智能制造应用公司。随着企业产品品种的不断增加,规模迅速扩大和市场竞争环境的日趋激烈,企业传统的管理手段、信息反馈机制、工业3.0版自动化设备已明显不能适应市场竞争的需要。智能制造技术引领新一轮的企业技术革新,企业寻找新的科技创新战略支撑点,驱动企业发展,提高了企业的竞争力。

为提高公司生产现场管理信息化水平,响应客户要求,通过信息化系统实现信息流/资金流/物流的结合统一。实现制造要素和资源的相互识别,数据实时交互,信息集成,为公司管理层决策提供信息/数据支持。并建立基于工业大数据和“互联网”的离散型智能制造工厂。

2.项目实施与应用情况详细介绍

1)车间/工厂的总体设计

豪恩声学主要生产电声产品,属于典型的离散型制造行业,随着行业竞争越来越激励,公司经营团队认识到,一个没有实现管理信息化的企业是缺乏应变能力的、是没有持续竞争力的、是一定会影响企业长久发展战略。豪恩声学在董事长的带领下,坚定不移的走信息化建设之路,豪恩声学的信息化建设目标以数据为中心,自动化控制、生产调度优化、资源计划管理三位融合的智能制造过程控制管理,实现生产设备网络化、生产数据可视化、生产文档无纸化、生产过程透明化、生产现场无人化,生产计划协同化,生产过程实时化,物流配送准时化,质量管理追溯化,资源管理全面化等先进技术应用,做到纵向、横向和端到端的集成,以实现优质、高效、低耗、清洁、灵活的生产,以“三集五大”(实施人、财、物集约化管理,构建大规划、大建设、大运行、大生产、大营销管理体系)作为信息系统架构设计原则。

结合豪恩声学现有的实际情况来设计符合豪恩声学自身业务特点的运营管理系统,业务主要涵盖生产计划、生产调度、生产执行、现场管理、物流执行、线边管理、质量管控、设备管理、资源管理等业务功能。

系统平台设计再依托K3 ERP系统为数据层核心,以MES系统为工厂管理系统核心,根据不同的业务需求规划设计了18套子系统功能,以B2B模式链接供应商,以EDI模式交互客户,将各个子系统间数据无缝集成、信息统一共享。实现供应商、豪恩声学、客户三位一体的、全球同步的、实时便捷的系统信息集成的架构设计。实现了企业车间作业计划排程、生产调度、生产执行、品质管理、设备管理、生产资源的管理、生产现场管理和物料管理的核心生产制造业务,并通过与机器互联互通,系统集成,实时监控设备状态,采集设备运行数据和工艺参数,实现生产过程的人、机、料、法、测、环的协同控制。

图2 豪恩声学EIP平台系统结构

2)工艺流程及布局数字化模型建设情况

生产管控系统按统一的数据接口采集信息,通过数据分析与决策模型引擎、实时仿真引擎等技术,对生产过程的实时状态进行实时分析与三维展现,实现信息访问的集中和业务处理访问的集中,使中高层生产管理者,及时掌握生产状况,指挥现场生产,帮助企业提高生产运营综合管控能力。

图3 基于智能制造数据的规划方案架构

3)主要的工作业务场景

生产管控平台:系统还为车间管理层提供生产计划于执行进度监控和分析,还可以直接查看生产现场的电视看板和视频监控画面。车间管理层可以通过生产进度报表监控有多少生产计划在生产中,有多少已经延误了,有多少已经完成了等等。通过对宏观数据的统计,车间管理层就可以把握各生产车间的全局进度,对生产节点进行有效控制。

物料管控平台:建立物料管控平台,实现现场物料配送信息目视化和产品/物料流动的实时跟踪。生产管理人员能实时了解到现场的备料需求和备料状态,是否有异常或缺料,以进行紧急处理。

图4 仓储管理平台

质量管控平台:质量管控平台支持实时展现在线质检结果及趋势分析,进行质量预警与质量任务安排。并可以通过产品码正反向查询到产品生产过程中的工艺参数、生产设备、物料批次及质检信息,以及事后分析质量原因。

图5 质量分析

异常管控平台:异常管控平台通过采集现场的生产状态,及软安灯系统进行异常信息,实时的在中控室中进行展现,管理人员据此进行调度安排,通过短信及移动终端提示,指导现场人员的工作。事后可根据数据采集记录,统计设备或人员的异常事件、异常工时、处理事件情况等监控指标。

生产现场看板:现场看板主要是将生产车间中的情况通过大屏进行反映,主要包含计划执行信息、在制品库存信息、产品良率信息、现场报警信息等。都可以通过现场看板进行反映。豪恩声学在车间线体及车间仓库内设置分别设置生产看板和物料看板,指导现场人员作业。大屏可以采用55吋及以上液晶电视进行信息展现。

4)关键技术装备网络架构建设情况

豪恩声学为提高生产效率、降低制造成本,实现了高档注塑机与工业机器人、智能传感与控制装备、智能检测与装配装备、智能物流与仓储装备等关键技术装备在生产管控中的实现了互联互通高度集成,并根据各车间工艺制程及产品特性的不同,导入了不同的智能化设备,尤其针对冲压车间噪音大,人工操作冲床效率慢,有人身安全隐患等特点,这对冲压车间的自动化甚至是无人化作业提出了更高的要求,应用多关节工业机器人,并配套对应的自动化设备,应用7台ABB6轴机器人,已成功实现了冲压车间全自动熄灯无人生产,并配合MES软件,实现了生产计划的实时传输、设备状态实时动态显示及监控预警,保证了生产过程质量控制以及生产信息透明化。

图6 冲压无人车间3D示意图

豪恩声学建立了专业的信息中心数据机房,包含从配电室接出的单独电路及UPS不间断供电系统。整洁有序的网络设备、服务器设备及机柜的整理、摆放,以及定时的点检、分析温湿度及机房设备运行状况。每个子系统具有单独的Database,其架构由两台相同配置的Server组成,做双机热备方案;所有数据通过Database存储在磁盘阵列柜,以减少数据风险;根据实际业务需求配置Trigger或Job方式的Interface方案;通过报表服务器读取实时的BI或Database数据展示;通过设立不同的子网来分开办公与生产网络,通过防火墙隔离公司内部网络与外部互联网的通路。只有通过认证的地址才允许通信。

5)生产过程数据采集和分析系统建设情况

数据采集主要实现产线设备实时信息的采集。包括注塑机设备状态(运行、空闲、故障、关机、维修等状态),实时获知每台机器的当前加工的工件、生产数量、运行NC(Numerical Control)代码文件等;机器人设备状态信息、当前动作、夹具状态等;产线PLC相关状态信息;AGV调度系统相关信息。为MES/APS/仿真系统提供准确、及时的生产完工信息,以及所有产线设备状态等,是科学制订生产计划的重要基础。

MES的核心功能模块是产品数据采集、工序的调度管理、品质管理、产品跟踪及物料清单管理等功能。作为计划层和现场自动化系统之间的执行层,主要负责车间生产管理和调度执行,实现对产品数据采集管理,达到对整个产品生产过程进行控制的目的。MES系统通过信息传递对从订单下达到产品完成的整个过程进行了监控,能够让管理者实时地了解生产状况,并且及时汇总分析产品品质的发展趋势,使实现制品的整个生产过程具有可追溯性。

实现MES服务器双机热备,生产数据库与报表查询数据库分开,提高系统响应速度。MES系统数据收集&电子看板采用C/S、WebService接口模式,程序安装到客户端,较少服务器负荷,加快访问速度。报表采用B/S模式。

图7 MES系统架构图

通过实现MES系统数据与WMS系统,ERP系统无缝对接,加强生产、采购、品质、财务、销售、仓库等各方面的沟通和协调,提高了各部门协调效率,增加了沟通效果。

实现过程及技术要求说明:

数据采集方式:MES系统采用扫描条码的方式进行数据收集,在工单投入时,每个产品都会生成一个唯一的条码,通过条码可监测到成品料号,工单信息,数量,工艺流程,工站节点等相关信息。MES系统各功能界面通过扫描识别信息,并将数据做分析,保存处理。

业务数据中间件:提供基于WebService接口+DBLinek,这是比较好的交互方案。MES系统需要与其它系统或模块进行实时的交互:如WMS系统、ERP系统、EIP系统、机器模块、测试软件等。

跨模块、跨平台、跨应用解决方案:对于系统内不同业务模块从组件设计的结构上来说是需要低耦合的,业务模块间的类不能有强的引用或继承关系。当有特殊业务需求,又不想破坏不同业务模块组件间的低耦合要求,模块间可以通过基于WebService方案进行处理。对于其它应用(企业其它信息系统)、或其它平台(如移动平台)来说,可以通过该项目提供的系统边界服务进行访问。

工艺流解决方案:不同产品制造工艺也不尽相同,相同产品随着工艺变化也需要动态变更工艺流程,这就需要一个灵活的工艺流引擎作为MES系统的基石,满足:动态配置工艺流程、动态配置工作节点、动态配置工单对应的工艺流程。

数据开发利用:根据现有系统,能够提供来自MES的所有后台系统的条码信息、历史追溯、工单、产能、良率、机台驾动、测试数据、不良现象、品质抽检数据、投料单、物料等所有重要信息,提供的这些数据可以有效的支撑企业的各种战略决策数据,并与其他系统打通,提供完整的产品生命周期视图。

通过对系统的逐步完善后,形成了各种研发,物料、人力、机台、品质,成本及相关数据,通过和各业务部门进行讨论,进一步开发出各类管理报表,MES系统和ERP系统集成,数据一致并保持唯一数据源,在业务流程的各个环节提供了准确及时的数据支撑,保证业务的顺利执行。

为了更好的提升管理人员对生产的执行效率和管理能力,应客户的新功能需求,豪恩信息技术部将原有的手工报表结合MES系统进行整合修改,并开发出成相对应的数据报表。现有的报表功能量状况,便于决策者更快的发现生产异常状况即时制止并改善。

通过对报表平台构建和数据分析处理,完善生产现场透明化管理:

图8 车间UPH实时分析看板

图9 OEE效率分析图

图10 决策数据分析图

4

取得收益

1)促进组织结构优化,提高快速反应能力

大多数中小企业的组织结构是建立在专业化分工基础上的“金字塔”型组织结构,但由于其存在多等级、多层次、机构臃肿,横向沟通困难,对外界变化反应迟缓等弊端,已不能适应日益复杂、变化多端的市场环境。而在信息技术的支持下,企业可以简化企业组织生产经营的方式,减少中间环节和中间管理人员,从而建立起精良、敏捷、具有创新精神的“扁平”型组织结构。这种组织形式信息沟通畅通、及时,使市场和周围的信息同决策中心间的反馈更加迅速,提高了企业对市场的快速反应能力,从而更好地适应竞争日益激烈的市场环境;

2)有效地降低企业的运营成本

信息化技术应用范围涉及整个企业的经济活动,可以有效地、大幅度地降低企业的费用。主要表现在:企业利用信息技术获取外部信息如市场信息、产品销售渠道信息、相关竞争信息等方面的成本降低;计算机辅助设计和制造技术可以使企业降低新产品的设计、生产成本和对现有产品进行修改或增加新性能的成本;库存管理信息化使企业减少了库存量,降低了管理成本;信息技术的应用尤其是迅速发展的电子商务大大降低了企业的交易成本;

3)提高企业的市场把握能力

在把握市场和消费者方面,由于信息技术的应用,特别是电子商务在企业经营管理中的广泛应用,缩短了企业与消费者的距离,企业与供应商及客户建立起高效、快速的联系,从而提高了企业把握市场和消费者的能力,使企业能迅速根据消费者的需求变化有针对地进行研究与开发话动,及时改变和调整经营战略,不断向市场提供质量更好、品种更多、更适合消费者需求的产品和服务;

4)产品研制周期缩短、加快产品和技术的创新

信息技术能极大提高企业获取新技术、新工艺、新产品和新思想的能力。同时,现代信息技术与制造的结合所形成的各种企业信息技术,如计算机辅助设计、计算机辅助制造、计算机辅助工艺编制、柔性制造系统、敏捷制造、计算机集成制造系统等,实现了企业开发、设计、制造、营销及管理的高度集成化,极大地增强了企业生产的柔性、敏捷性和适应性。此外,集成制造技术在产品设计开发中的扩散和渗透,使企业具备大规模定制的制造能力,其结果可使企业“个性化、多品种、小批量”的生产和服务;

5)促进企业提高管理水平

推进企业信息化是促进企业管理创新和各项管理工作升级的重要突破口。企业信息化不只是计算机硬件本身,更为重要的是与管理的有机结合。即在信息化过程中引进的不仅是信息技术,而更多的是通过转变传统的管理观念,把先进的管理理念、管理制度和方法引入到管理流程中,进行管理创新。以此建立良好的管理规范和管理流程,构建扎实的企业管理基础,实行科学管理,从而提高了企业的整体管理水平;

6)提高企业决策的科学性、正确性

完备的信息是经营决策的基础。信息技术改变了企业获取信息、收集信息和传递信息的方式,使管理者对企业内部和外部信息的掌握更加完备、及时和准确。另外,各种决策工具如专家系统、决策支持系统等的应用,极大地增强了决策者的信息处理能力和方案评价选择能力,最大限度地减少了决策过程中的不确定性、随意性和主观性,增强了决策的理性、科学性及快速反应,提高了决策的效益和效率;

7)提升企业人力资源素质

企业的竞争是人才的竞争,是人员素质的竞争,人员素质在企业竞争优势中极为重要。企业信息化,可以加速知识在企业中的传播,使企业领导至全体员工知识水平、信息意识与信息利用能力提高,提升了企业人力资源的素质及企业文化的环境。不管是高层领导、技术人员还是业务人员都将在信息化过程中不断学习,学习信息技术,学习新的管理理论,实现现有知识的及时更新和新知识的应用。

8)提高产品的生产良率,降低制造成本,增加产能

通过项目实施,制造成本占销售的比重由2015年度的9.31%下降到7.82%,降低比重为16%;销售收入同比2015年度增长30%;劳动生产率同比2015年度增长15%;销售费用同比2015年度降低19%。

相关问答

电气自动化技术(智能电网技术)主干课程有哪些-きょぅぃひ...

电路(分析)、电力系统分析(暂态、稳态)、电机学、高电压、继电保护、模拟电子、数字电子——我只列出了重要的专业课程(按重要行排列),基础课都差不...

楼主请问 专业的安全警示柱制作公司,安全警示柱推荐?

[回答]接触了很多家类似的公司,彩腾交通设施有限公司的员工我觉得靠谱,不带忽悠的,后面也通过很多渠道了解了{{:company}}这个公司,口碑都比较好。极性,...

西安麟字半导体照明有限公司人事部电话是什么

北大青岛APTECH(广州软测)授权培训中心软件测试师18人、市场专员2人、BTEST咨询师1人东莞市寮步职业技术学校创业指导老师、会计、汽车营销、幼...

初中毕业生学什么专业好?

初中毕业,要么升入高中,以后考大学,拿个好的文凭;要么进中专或职校学一技之长,找个满意的工作。那么,初中毕业学习什么专业好呢?这是很多初中毕业生和家...汽车...

什么工作需要平板电脑?

需要移动轻办公的用户所谓移动轻办公,就是主要负责文案这样的工作,需要太复杂的操作,这样平板电脑就比笔记本电脑更有优势,便于携带,方面编辑文案,包括我...

哪位知道为什么西门子PLCSTEP7Micro/WINV4.0SP9的完...

1首先WIN7可以安装该软件2最好在XP系统上安装,诸如S7300和WINCC只能在该系统下运行3安装注意事项1)第一次安装时,最好在关机重启状态下安装,...

互联网常识有哪些?

99个互联网常用词汇,建议收藏食用入行互联网,如果不了解以下专业名词,开会听周报和听同事对话就会很懵逼…所以查了一些相关资料,作为学习补充。资料来源于...

计算机储存器中,1MB是?-ZOL问答

RAM:Random-AccessMemory(随机存储器),ROM:Read-OnlyMemory(只读存储器),EPROM:Erasable-ProgrammableROM(可擦除可...

 双刀内裤男  i5-2430m 
王经理: 180-0000-0000(微信同号)
10086@qq.com
北京海淀区西三旗街道国际大厦08A座
©2026  上海羊羽卓进出口贸易有限公司  版权所有.All Rights Reserved.  |  程序由Z-BlogPHP强力驱动
网站首页
电话咨询
微信号

QQ

在线咨询真诚为您提供专业解答服务

热线

188-0000-0000
专属服务热线

微信

二维码扫一扫微信交流
顶部