课程中心
HOME
课程中心
正文内容
ddc编程和plc编程的区别 DDC控制系统和PLC控制系统对比
发布时间 : 2026-02-05
作者 : 小编
访问数量 : 23
扫码分享至微信

DDC控制系统和PLC控制系统对比

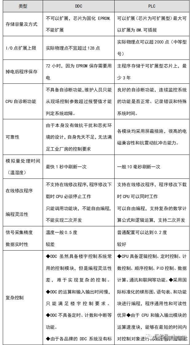
空调控制系统的应用有多种方式。除了传统的单片(板)机系统以外,还可以选用DDC控制系统、PLC控制系统、DCS控制系统。早期很多用户在应用于空调控制领域时,选用了局部数字直接控制(DDC)。用户选用DDC控制系统的主要原因是:DDC控制器是针对HVAC暖通空调设备的控制而设计的,内部已经固化了较多的专家级的控制策略,能做到较好的性能价格比(和当时的PLC价格比较),还降低了对编程者和操作工的应用要求。对其软件和控制器的操作易学好懂,应用程序修改和维护相对PLC以及DCS等更方便。早期的PLC和DCS在暖通空调控制上应用不是很多,其主要原因除了价格较高的因素之外,早期的PLC和DCS在逻辑、计数和计时方面有优势,但在以模拟量为主要处理对象的空调系统中,缺乏足够的计算和分析能力。近年来,随着新型PLC以及DCS等工业级别控制器在存储容量和运算能力方面的迅速发展,这一缺陷已经得到弥补,许多生产厂家在硬件水平大幅提升的同时, 又开发出适于运算和分析的指令集系统, 并制造了一系列运算和通讯等专用模块来强化这方面的性能,从发展趋势来看,PLC控制器以及DCS控制器在运算能力上已经与PC控制系统没有多少差别,通讯能力也大为提高,加上其固有的可靠性、扩展性、开放性,已完全可以胜任以模拟量为主要处理对象的空调系统中的控制任务,并在其他性能上更体现出DDC无法实现的优越性。

性能比较:

CPU与扩展模块之间的通讯方式比较:

DDC控制器与扩展模块之间采用LON协议通讯或采用I/O连接:

◆DDC控制器自身不带实际物理点或带的实际物理点数量较少,扩展后最多只宜带128实际物理点,因为LON通讯需要LON授权点(需要收费),一个LON授权点只能扩展64个实际物理点,而ECHELON公司一般只免费提供1~2个LON授权点。

◆CPU与现场模块通过LON-BUS总线通信,速率78K bit/s,C-BUS总线最大通信速率为1M bit/s。

◆LONWORKS主要用于解决较小控制器之间的集成,优点在于方便现场仪器,如智能电表、传感器与执行器的联网,数据传输的实时性差,数据量大时容易造成系统死机等故障,因此将会给监控系统的正常运行带来极大的隐患。

◆LON通讯的设备都有一个全球唯一的LON ID,第一次使用时必须用LON通讯卡把LON ID读取到DDC控制器上,才能实现数据传输。当LON通讯设备出现故障需更换新设备时,必须把新设备的LON ID读取到DDC控制器上且需要重新下载程序,才能实现数据传输,否则DDC与新换LON设备无法实现正常的数据传输。业主的维护人员基本上不能完成以上工作,维护工作比较麻烦。

◆扩展模块不支持带电热插拔,需要断电插拔

PLC控制器与扩展模块之间的通讯:

◆PLC CPU控制器自身不带实际物理点或带的实际物理点数量较少,但扩展后可带2000点(中低档)。

◆CPU通过通讯模块与IO模块连接,通讯速率可以达到12M bit/s。

◆IO模块支持带电热插拔,如果IO模块故障,可以直接更换在程序上不需要任何改动。

上位组态软件比较:

◆国际主流工业级组态软件基本不能与DDC控制器组态,如IFIX、INTOUCH、WINCC等。DDC厂家的组态软件比较不开放,基本上只能集成LONWORKS、BACNET通讯协议的设备,而LONWORKS、BACNET通讯协议只适用于楼控(民用)设备,而工业控制设备基本上不支持这些协议。

◆数据采集及刷新能力较差,大多数DDC组态软件刷时间在1~5秒,如果模拟量数据较多,经常出现几个小时数据没有变化等现象。各控制点的刷新时间无法自由设定,只能设定整个系统的刷新时间。

◆DDC厂家的组态软件自身基本没有强大的数据报表功能,需开发第三方报表软件,但无法达到无缝连接且运行很不稳定。

◆DDC组态软件的二次开发能力较差。

◆DDC通讯总线(与上位机)如果是C-BUS协议通讯通讯速率一般9.6kbit/s,最大为1M bit/s。

◆语言通用性差,对中文不支持或者支持不好。

PLC组态软件:

◆国际主流组态软件支持PLC控制器组态,如IFIX、INTOUCH、WINCC等。这些组态软件的开放性较高,与第三主设备的集成很容易实现,且运行比较稳定;

◆数据采集及刷新能力较强,所有控制点的刷新时间可以根据实际需要自由设定(10ms~1s);

◆IFIX、INTOUCH 、WINCC等国际主流组态软件支持VB等汇编语言,具有很强的二次开发能力;

◆ IFIX、INTOUCH 、WINCC等国际主流组态软件具有强大的数据报表功能,可以通过二次开发来实现数据分析等功能。

5.1.4.现场操作屏(HMI)组态比较

◆由于LONWORKS、BACNET等协议比较不开放或使用范围较小,市场上的触摸屏基本都不支持与DDC直接组态。

◆PLC控制器在工业上应用比较广泛,富士、西门子、欧姆龙、三菱、LG、施耐德等的触摸屏都支持直接与PLC通讯,一台触摸屏可以同时和多个PLC控制器通讯。PLC与屏的间距在100米范围内,通讯速可以达到12M。

I/O模块性能比较:

DDC I/O模块:

◆AI(模拟量输入模块,各类温湿度传感器等)

a:只支持0-10V电压信号输入、NTC等,很少支持4-20mA信号输入;

b:分辨率:《=10位,信号采集精度较低误差较大,每隔1秒刷新1次;

c:AI模块不带信号隔离,抗干忧能力很差,导致数据波动很大;

d:不能给传感器提供电源,传感器供电需通过外部电源。

◆AO(模拟量输出模块,用于调节水阀等)

a:基本只支持0-10V电压信号输出,不支持4-20mA信号输出。

b:分辨率:《=8位,信号输出精度较低误差较大;

c:扩展模块不支持带电热插拔,需要断电插拔。

PLC I/O模块:

◆AI(模拟量输入模块,各类温湿度传感器等)

A:支持0-10V、4-20mA等各类热电阻信号输入;

b:分辨率:12/13/14/15/16位定货时可以选择, 刷新时间可以自由选择2.5ms/16ms/20ms/100ms;

c:AI模块带信号隔离,抗干忧能力强,采集精度高,可以带电热插拔。

d:能给传感器提供DC24电源;

◆AO(模拟量输出模块,用于调节水阀、蒸汽阀、凤阀等)

a:支持0-10V、4-20mA信号输出;

b:分辨率:》=12位,信号输出精度较高,输出误差±0.5%,,可以带电热插拔。

编程软件比较:

◆DDC控制器编程:编程简单,但是不支持自由编程,很多逻辑/功能无法实现;原程序不能上载,要修改程序必须要有原程序才能修改;不能进行二次开发,灵活性较差。

PLC控制器编程:编程比DDC稍难,支持自由编程,逻辑和运算能力较强;原程序能上载,可在线修改程序;可以进行二次开发,且灵活性较好。

本文来源于互联网。

PLC与DDC控制器的比较

PLC与DDC控制器的比较,一直以来是一个比较热门的话题,每个人站在不同的角度分析,都会有不同的结论,我们今天聊聊这个话题:

1:PLC和DDC 的发展来源

PLC是可编程逻辑控制器,最初是代替继电器、接触器进行电气逻辑控制,而演变过来的可以自由编程控制器,以逻辑控制见长,并以集中控制为主。

DDC是直接数字控制器,最初以单回路PID控制演变而来,以模拟量控制见长,以分布式控制为主。

2:PLC与DDC的优劣势

集中控制、逻辑控制,逻辑编程和二次编程开发是PLC的优势;就地响应时间快、运动控制、工业控制是PLC的优势;

分布式、多站点、空调控制是DDC的优势;多厂家通讯统一是DDC的优势;编程简单、使用方便是DDC的优势;

编程复杂,有一定的编程基础才可以应用;小点数、多站点通讯是PLC的劣势,通讯协议不统一是PLC的劣势;

就地快速响应、二次编程开发是DDC的劣势;

3:结论:

主要的工业DSC系统就是利用了PLC逻辑控制优势、DDC系统模拟量控制以及分布式控制优势,发展出现代化工业集散控制系统。霍尼韦尔的PlantScape 与罗克韦尔公司的ControlLogix是2家公司共同开发就是一个比较明显的例子。

举一个比较简单的例子:西门子、霍尼韦尔都有自己的PLC系统、DCS系统,为什么他们还在开发DDC控制器,发展DDC业务!

现在PLC和DDC都是可编程控制器,只不过这两种控制器的起源不同,适用的环境不同,使用的范围不同,没有哪一种控制器好坏,适用就好。

广告

相关问答

PLC和DDC有什么区别?麻烦说的详细点,谢谢?

1.PLC是可编程控制器DDC是直接数字控制器2.DDC其实是PLC的一种,但是DDC更专业一些,好多程序都是固化在DDC里面的,选择的时候要根据DDC的固有的程序模式来...

DDC和PLC的区别是什么呢?

1.结构差别:DDC是一种“分散式控制系统”,组成的系统是分层的结构,可以实现点对点的通讯,而PLC只是一种控制“装置”,常用于生产线上某个部位的控制,组成...

ddc与plc有什么区别?

区别主要有以下几个方面:1.结构差别:DDC是一种“分散式控制系统”,组成的系统是分层的结构,可以实现点对点的通讯,而PLC只是一种控制“装置”,常用于生产...

DDC和PLC区别?

1.结构差别:DDC是一种“分散式控制系统”,组成的系统是分层的结构,可以实现点对点的通讯,而PLC只是一种控制“装置”,常用于生产线上某个部位的控制,组成...

探讨:在楼宇自控系统中,PLC与DDC谁更有优势?

相对dcs来说是plc,但楼宇自控有自己控制系统叫ddc,西门子,abb都有!相对dcs来说是plc,但楼宇自控有自己控制系统叫ddc,西门子,abb都有!

楼宇自控与plc的区别?

DDC是直接数字控制器,PLC是可编程序控制器;DDC内部固化了基本应用功能程序,无需二次开发编程即可完成基本应用功能,也能进行二次开发应用程序,PLC内部内部...

DDC控制器的示例说明?

DDC是直接数字控制器,PLC是可编程序控制器;DDC内部固化了基本应用功能程序,无需二次开发编程即可完成基本应用功能,也能进行二次开发应用程序,PLC内部...DDC...

老师们!懂行的朋友请回答,重庆市团队实力强比例液压系统,...

[回答]首先,DDC是直接数字控制器,PLC是可编程逻辑控制器,PID是PID是比例,积分,微分的缩写。.其次,他们的被控对象不同。直接数字控制系统(DirectDigitalCo...

好基友们,有谁知道在线等,湖南专业的隧道现场PLC控制器服...

[回答]一、简单的讲远程I/O就是具有通信功能的数据采集/传送模块,自身没有控制调节功能。只是将现场数据送到控制中心(比如PLC),或者接受控制中心的数据,...

win10上不能安装西门子plc编程软件怎么办?

我的电脑的操作系统一直跟不上节奏,因为工控行业把可靠性放在首位。我的电脑先现在是win7系统,很多工控软件在win10就用不了,我电脑里还装了一个虚拟的XP系统...

 7390  x4 620 
王经理: 180-0000-0000(微信同号)
10086@qq.com
北京海淀区西三旗街道国际大厦08A座
©2026  上海羊羽卓进出口贸易有限公司  版权所有.All Rights Reserved.  |  程序由Z-BlogPHP强力驱动
网站首页
电话咨询
微信号

QQ

在线咨询真诚为您提供专业解答服务

热线

188-0000-0000
专属服务热线

微信

二维码扫一扫微信交流
顶部