课程中心
HOME
课程中心
正文内容
在plc编程时plc内部触点 PLC输出的触点容量多少,一定要带继电器吗?
发布时间 : 2026-02-15
作者 : 小编
访问数量 : 23
扫码分享至微信

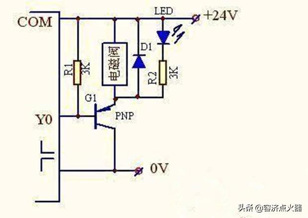
PLC输出的触点容量多少,一定要带继电器吗?

这个问题,和小继电器要先用自己的触点驱动大接触器线圈,再利用接触器的触点带动负载是一个道理的,简单来说,是PLC内部输出的触点容量太小,而工业上很多场合需要带动电压高而且电流大的负载,外置一个继电器,起到“放大容量”的作用,请关注:容济点火器

1、PLC是一个逻辑运算控制器,里边用单片机通过软件的方式模拟实现了传统的继电器电路控制,输出一般是开关量I/O端口(也有模拟量,模拟量可以视为多个连续的开关量来理解),可以扩展成小继电器输出和晶体管输出两种形式,继电器输出,里边真的是一个小继电器触点输出,容量是2A,耐压是交流250伏;而晶体管输出,比如常见的OC输出,容量才0.5安,耐压是直流30伏。

2、不管是继电器输出,还是晶体管输出,输出触点的容量都是非常小的,简单拿来控制一些电磁阀之类是可以,也可以拿来启动一些变频器之类的电路,但是如果想拿来直接控制加热回路这些大功率,当然远远是不足的。为了解决这个容量不足问题,所以需要利用一个大点的继电器或者接触器来放大输出容量使用。

3、工业上用电,一般是三相四线制,三条相线和一条零线,零线基本上都短接到大地上了,机器外壳也都接地了,所以只要有一条火线到的地方,就地取电柜或者机器外壳的地线就可以当做零线使用了,这样控制电压,基本上都是220伏的,因此220伏线圈的继电器在控制系统上使用非常广泛,这样PLC的弱电产品要驱动其他220伏或者380伏负载,往往通过这个220伏继电器来完成。

4、PLC的电源,一般都是220伏或者24伏,而即使是24伏这种类型的,也需要工厂配电柜的220伏来供给,通过开关电源之类的来完成,考虑到PLC是“弱”信号,可以理解成工业的一个小电脑,容易受到工业上强电流高电压负载的干扰,所以PLC的地和强电负载的地往往要分开,通过继电器来驱动负载,触点是无源的,能起到很好的隔离作用,这样负载这边的谐波影响不到PLC,PLC本身也不容易受到负载的伤害。

5、PLC本身体积小,不可能把大点的继电器集成到电路板上,这样对PLC厂家而言,能够把精力放到电路板和软件研发上,而不是带负载容量的考虑上,毕竟术有专攻,每个领域都有自己的长处,大容量的问题,给接触器厂家来考虑就好了,而加这个继电器,对于一般的电工而言,也是非常简单容易的,而且继电器是易损件,坏了现场也方便电工更换,如果装到里边,坏了换起来非常麻烦。

学plc编程所需要的15个基础,你知道几个?

从事电力作业的人员都知道,工业生产和科技的发展都离不开PLC的自动化控制,PLC可以广义的理解为:集中的继电器延伸控制柜,实际的生产应用中,PLC大大的节省了工业控制的成本,加强了设备的集中管理和自动控制,想要学好PLC,首先PLC的基础需要扎实。

1、从PLC 的组成来看, 除 CPU ,存储器及通信接口外,与工业现场直接有关的还有哪些接口?并说明其主要功能。 

(1)输入接口:接受被控设备的信号,并通过光电耦合器件和输入电路驱动内部电路接通或断开。

(2)输出接口:程序的执行结果通过输出接口的光电耦合器件和输出组件 (继电器、 晶闸管、晶体管)输出,控制外部负载的接通或断开。

2、 PLC 的基本单元由哪几个部份组成?各起什么作用? 

(1) CPU :PLC 的核心部件,指挥 PLC 进行各种工作。如接受用户程序和数 据、诊断、执行执行程序等;

(2)存储器:存储系统和用户的程序和数据;

(3) I / O接口:PLC 与工业生产现场被控对象之间的连接部件,用来接受被控设 备的信号和输出程序的执行结果;

(4)通信接口:通过通信接口与监视器、打印机等其他设备进行信息交换;

(5)电源。

3、 PLC 开关量输出接口有哪几种类型?各有什么特点? 

晶闸管输出型:一般情况下,只能带交流负载,响应速度快,动作频率高;

晶体管输出型:一般情况下,只能带直流负载,响应速度快,动作频率高;

继电器输出型:一般情况下,可带交、直流负载,但其响应时间长,动作频率低。

4、按结构型式分, PLC 有哪几种类型?各有什么特点? 

(1)整体式:将 CPU 、 电源、 I/O部件都集中在一个机箱内,结构紧凑、 价格低,一般小型 PLC 采用这种结构;

(2)模块式:将 PLC 的各个部分分成若干个单独的模块,可根据需要选配不同模块组成一个系统, 具有配置灵活、 方便扩展和维修的特点, 一般中、 大型 PLC 采用这种结构。模块式 PLC 由框架或基板和各种模块组成,模块装在框架或基板的插座上。

(3)叠装式:结合了整体式和模块式的特点,叠装式 PLC 的 CPU 、电源、 I/O 接口 等也是各自独立的模块,但它们之间是靠电缆连接,使得系统不仅配置灵活 而且体积小巧。

 5、什么叫 PLC 的扫描周期?它主要受什么影响? 

PLC 的扫描过程包含内部处理、通信服务、输入处理、程序执行、输出 处理 五个阶段,这五个阶段扫描一次所需的时间称为扫描周期。

扫描周期与 CPU 运行速度、 PLC 硬件配置和用户程序长短有关。

6、 PLC 采用什么方式执行用户程序?用户程序执行过程包括哪些阶段? 

PLC 采用循环扫描的方式执行用户程序,用户程序的执行过程包括输入采样阶段、程序执行阶段和输出刷新阶段。

7、 PLC 控制系统与继电器控制系统相比,具有哪些优点? 

(1) 控制方法上:PLC 采用程序方式实现控制, 容易改变或增加控制要求, 且 PLC 的触点无限;

(2)工作方式上:PLC 采用串行工作方式,提高系统的抗干扰能力;

(3)控制速度上:PLC 的触点实际上是触发器,指令执行的时间在微秒级;

(4) 定时和计数上:PLC 采用半导体集成电路作定时器, 时钟脉冲由晶振提供,延时 精度高,范围宽。 PLC 具有继电器系统不具备的计数功能;

(5)可靠性和可维护性上:PLC 采用微电子技术,可靠性高,所具有的自检功能能 及时查出

8、 PLC 为什么会产生输出响应滞后现象?如何提高 I/O响应速度?

因为 PLC 采用集中采样、集中输出的循环扫描工作方式,输入端的状态只在 每个扫描周期的输入采样阶段才能被读入, 而程序的执行结果只在输出刷新阶段才 被送出; 其次 PLC 的输入、 输出延延迟, 用户程序的长度等均能引起输出响应滞后。

要提高 I/O响入采样、输出刷新,或直接输入采样、输 出刷 新,以及中断输入输出和智能化 I/O接口等多种方式。

9、 西门子 系列 PLC 内部软继电器有哪几种? 

输入继电器、输出继电器、辅助继电器、状态寄存器、定时器、计数器、 数据 寄存器。

10、如何选择 PLC ?

1) 机型选择:应从结构形式、 安装方式、 功能要求、 响应速度、 可靠 性要求、 机型统一等几个方面考虑;

2)容量选择:应从 I/O点数、用户存储容量两个方面考虑;

3) I/O模块选择:包括开关量和模拟量 I/O模块选择, 以及特殊功能模块的 选择;

4)电源模块及编程器等其它设备的选择

11、 简单叙述 PLC 集中采样、 集中输出工作方式的特点, 采用这种工作方式具有哪些优、缺点? 

集中采样:在一个扫描周期内,对输入状态的采样只在输入采样阶段进行, 当进入程序执行阶段后输入端将被封锁。

集中输出:在一个扫描周期内, 只有在输出 刷新阶段才将输出映像寄存器中与输出有关的状态转存到输出锁存器中, 对输出接 口进行刷新,在其他阶段输出 状态一直保存在输出映像寄存器中。采用这种工作 方式可提高系统的抗干扰能力,增强系统的可靠性,但会引起 PLC 输入 /输出响应 的滞后。

12、 PLC 采用什么样的工作方式?有何特点? 

PLC 采用集中采样、集中输出、循环扫描的工作方式。

特点:集中采样是指在一个扫描周期内, PLC 对输入状态的采样只在输入采 样阶 段进行, 当进入程序执行阶段后输入端将被封锁。

集中输出是指在一个扫描周期内, PLC 只在输出刷新阶段才将输出映像寄存 器中与输出有关的状态转存到输出锁存 器中, 对输出接口进行刷新,在其他阶段 输出状态一直保存在输出映像寄存器中。

循环扫描是指 PLC 在一个扫描周期内需要执行多个操作, 它采用分时扫描的方式 按顺序逐个执行,周而复始重复运行。

13、电磁接触器主要由哪几部分组成?简述电磁接触器的工作原理。 

电磁接触器一般由电磁机构、触点、灭弧装置、释放弹簧机构、支架与底座 等几部分组成。 接触器根据电磁原理工作:当电磁线圈通电后, 线圈电流产生磁场, 使静铁心产生电磁吸力吸引衔铁, 并带动触点动作,使常闭触点断开, 常开 触点闭合, 两者是联动的。 当线圈断电时, 电磁力消失, 衔铁在释放弹簧的作用下降放,使触点复原,即常开触点断开,常闭触点闭合。

14、简述可编程序控制器(PLC )的定义。 

可编程控制器(PLC )是一种专门为在工业环境下应用而设计的数字运算操 作的电子装置。 它采用可以编制程序的存储器, 用来在其内部存储执行逻辑运算、 顺序运算、 计时、 计数和算术运算等操作的指令, 并能通过数字式或模拟式的输 入和输出, 控制各种类型的机械或生产过过程。

PLC 及其有关的外围设备都应按照易于与工业控制系统形成一个整体,易于扩展其功能的原则而设计。

15、简答 PLC 系统与继电接触器系统工作原理的差别。 

组成器件不同;

触点数量不同;

实施控制的方法不同;

相关问答

PLC编程时什么时候使用常开触点什么时候使用常闭触点?

PLC编程时的常开触点---表示外界的某种条件或内部联锁的一种手段常开用的越多,表示需要满足的条件越多。常闭点:表示原来已经满足的条件,由于故障、报警...

plc输入继电器的状态取决于?

输入继电器(X)在PLC内部,有许多继电器。与输入端子相连的输入继电器是光电隔离的电子继电器。它存放输入信号的状态,输入开关元件闭合,输入继电器线圈通电,它...

三菱PLC中数据寄存器作触点怎么使用?

触点比较的指令格式为:LD<>D0D2这条指令的指令的含义是当数据寄存器D0里面的值不等于数据寄存器D2里值的时候导通。LD<=D0D2这条指令的含义是数据寄...

在PLC梯形图编程中,触点应画在什么上?-ZOL问答

触点是PLC梯形图中常用的概念,它用于表示电路中的开断或者闭合状态。在梯形图中,触点通常会被画在适当位置上,以便于程序设计者对电路进行控制。触点的类型很...

PLC编程软件中内部继电器是怎么回事,怎么用合适?哪位高手知道谢谢了?

PLC内有很多辅助继电器。辅助继电器的线圈与输出继电器一样,由PLC内各软元件的触点驱动。辅助继电器的动合和动断触点使用次数不限,在PLC内可以自由使用。...

plc梯形图怎么加触点?

1,打开plc编程软件,在左母线右侧双击鼠标,在“梯形图输入”对话框中输入“ldx0”,x0作为控制指令的输入点,当X0为ON时才能执行该指令内的软元件。2,在X0软...

plc中有多少个常开常闭触点?

PLC定时器是软件触点,每个定时器可以有无限个常开触点和常闭触点,你可以任意使用常开触点常闭触点。常开触点:——||——常闭触点:——|/|——常开:平常是...

plc中常闭触点怎么表示?

常开:平常是断开的,通电后变成闭合。常闭:平常是闭合的,通电后变成断开。常开指的是在电力系统里面,标准规定,所有触点应该在自然、未通电状态下。如果两...

plc的q点和指示灯是怎么连接的?

没法连接,plc的q点和指示灯本身不具备连接的功能需要注意以下几个方面:1.确认PLC输出电压值:在进行接线前,需要明确PLC输出电路的电压值,以便正确选择指...

PLC的内部继电器是怎样划分的?

内部继电器实质上是一些存储器单元,它们不能直接控制外部负载,只能在PLC内部起各种控制作用,或直接受外部信号控制。在梯形图中它们也可用线圈和触点来表示,...

 煤炭化验设备  赵本山的妻子马丽娟 
王经理: 180-0000-0000(微信同号)
10086@qq.com
北京海淀区西三旗街道国际大厦08A座
©2026  上海羊羽卓进出口贸易有限公司  版权所有.All Rights Reserved.  |  程序由Z-BlogPHP强力驱动
网站首页
电话咨询
微信号

QQ

在线咨询真诚为您提供专业解答服务

热线

188-0000-0000
专属服务热线

微信

二维码扫一扫微信交流
顶部