课程中心
HOME
课程中心
正文内容
ABB施耐德PLC编程 施耐德PLC通过EtherNETIP协议和ABB机械手通讯设置
发布时间 : 2026-01-02
作者 : 小编
访问数量 : 23
扫码分享至微信

施耐德PLC通过EtherNETIP协议和ABB机械手通讯设置

自动化项目中电气经常会和机械手通讯,一起配合完成相应的动作。以前通常走IO通讯,现在总线的发展,两者之间通讯越来越方便,下面以施耐德M262 和ABB机械手通讯为例:

配置:施耐德PLC M262+ABB IRB6700机械手

设置步骤:

1:打开施耐德软件Machine Expert, 新建项目选择M262,打开设备树,点击以太网的后面+号添加设备,弹出选框

添加设备

2:添加EIP协议

添加EIP协议

3:在设备库里,安装ABB 机械手EIP 的EDS 文件

添加设备EDS文件

4:右击EIP协议添加机械手设备组态,或者从右边的设备树中拖拽进行组态

组态机械手

5:配置IP地址及通讯数据字节数,这里要和机械手设置一致

配置IP

配置通讯字节数

配置字节数

6:地址映射,这里也可以直接映射变量,编写程序

地址映射

变量关联

总结:PLC和机械手总线通讯运用越来越多,同时也越来越方便。两者之间交互支持多种协议,如ECAT/MODBUS TCP/EIP/CCLINK/PN等协议。欢迎大家私信或留言交流谢谢!

PLC编程入门,先来认识6种编程语言~附赠详细解读!

传统的PLC编程语言只有两种,指令表(IL)及梯形图(LD),有的称梯形逻辑图(LLD)。而今为便于各类型的工程技术人员都能使用PLC,PLC厂商都增加了它的编程语言。

我国在1995年11月发布了GB/T 15969-1/2/3/4标准,与IEC 61131-1/2/3/4等同。该标准推荐了6种编程语言,除了指令表及结构化文本(ST)为文字语言,还有梯形图、功能块图(FBD)、连续功能图(CFC)及顺序功能图(SFC)等图形语言。

目前,IEC 61131-3编程语言不仅用于PLC,而且还用于集散型控制系统、工业控制计算机、数控系统和远程终端单元。

由于这个标准的建立是在PLC已广泛使用之后,加上它不是强制性标准,所以,有些老的PLC厂商还是在原来语言的基础上做了扩展,并没有完全采用这个标准。再就是,即使语言相同,但细节还是有不少差异。

倒是国产PLC,如和利时公司的LM、LK系列机,是在有了标准之后才开发的,能全面采用这个标准。再就是ABB公司的PLC也使用标准规定的6中语言编程。

下面就给大家简要介绍一番:

指令表(IL)

指令表语言是PLC编程最基本的语言。但是,用它编的程序,可读性较差,目前已不常用。故不在此做介绍。

结构化文本语言(ST)

ST语言与BASIC语言、PASCAL语言或C语言等类似。它没有单一的指令,只有由一组指令构成的含义完整的各种语句。具体语句有赋值语句、条件语句、选择语句、循环语句及其他语句(EXIT语句、RETURN语句、功能块调用语句等)。

不同品牌PLC的ST语言所提供的函数、运算符可能略有不同。

ST语言功能比图形语言强,但不如图形语言直观,目前用的还不大普及。如欧姆龙PLC只是在自编功能块的程序中才可使用它。

同样为ST语言,各PLC厂商的细节不完全一样。

梯形图(LD)

梯形图来源于美国,是一种基于梯级的图形符号布尔语言。

梯形图语言与电气原理图相对应,与原有继电器逻辑控制技术相一致。与原有的继电器逻辑控制技术不同的是,梯形图中的功率流不是实际意义的电流,内部的继电器也不是实际存在的继电器。

梯形图的左母线好像电气原理图的电源线一样,一般不直接与输出类指令(相当于电气原理图的负载)相连,中间总要有能建立逻辑条件的一些指令(相当于电气原理图的控制元件)。但有的PLC也允许这么做。

用梯形图符号编的PLC程序,很像电气原理图。如上图所示。图b为施耐德公司Naza PLC用的梯形图。

下图所示为与IL语言程序对应的梯形图程序

关于梯形图的文章有很多,在此不再赘述,本公众号以前也发过几篇文章,大家可以去看一看:

功能块图(FBD)

FBD语言(一种对应于逻辑电路的图形语言),与电子线路图中的信号流图非常相似。FBD广泛地用于过程控制。

FBD语言是以功能模块为单位,描述控制功能。特别是控制规模较大、控制关系较复杂的系统,用它表达将更为方便。

目前,PLC厂商推出一些高功能及高性能的硬件模块的同时,多提供与其有关的功能块图程序,这为用户使用这些硬件及进行编程提供了很大方便。

FBD语言占用内存较大,执行时间较长,因此,这种语言多只在大、中型可编程序控制器和集散控制系统的编程和组态中采用。

连续功能图(CFC)

CFC与FBD类似,也是按需要选用种种功能块。所不同的是,它更灵活,块的位置可任意摆放,特别有信号反馈时,画起来更方便。

为了块的执行有明确的顺序,它的每个块的右上角都标有序号。但在实际表达时,这个标号也可选择不显示。

FBD及CFC语言在DCS系统编程中用得较多。此外,由于这两种语言差别不大,有时,仅使用FBD语言。因而,有的也把IEC 61131-3自动化编程语言说成5种。

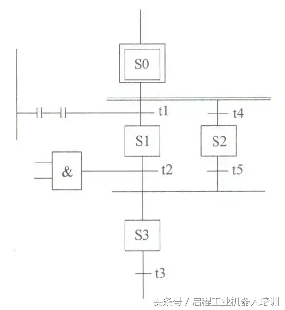
顺序功能图(SFC)

SFC语言以描述控制程序的顺序为特征,以图形方式,简单、清楚地描述系统的所有现象,并能对系统中存有的像死锁、不安全等反常现象进行分析和建模,并可在此基础上编程。所以,得到了广泛的应用。

其实,SFC语言仅仅是一种组织程序的图形化方式。其实际使用要与其它语言配合,否则无法实现其功能。所以,严格地讲,它不能算是完整的编程语言。

1、组成

步(Step)

用方框表示,分有初始步、活动步、不活动(休止)步三种。一个步是否为活动步,即是否处于激活状态,则取决于上一步及与其相应的转移。

动作(Action)

动作是步的组成部分,一个步含有一个或多个动作,用一个附加在步上的矩形框来表示。每一动作中的程序代码都可以用IEC的任一语言如ST、FBD、LD或IL来编写。每一动作还有一个修饰词(Qualifier),用来确定步激活时其动作什么时候执行或终止。

有向连线

从上到下、从左到右的步间连线。也可用加箭头做非上下、左右的步间连线。

转移

在有向连线上的垂直短线。与转移相关的逻辑条件,用文字、布尔代数表达式、图形符号标注在转移短线旁。

2、SFC转移规则

步的转移指的是有向连线相连的前后步激活状态的转换。

步间转移的规则是:

①步间的转移逻辑条件为真;

②被转移步的前一步是活动的。

不满足此两条件,将不转移。

为了启动顺序功能流程图程序的执行,总是要指定一个初始步,其标志为S0,是程序运行开始时被激活的那个步。有个这个初始步,则随着相应转移逻辑条件满足,流程图中步的激活状态将逐步转换,直至最后一步被激活,或根据有向线指定路线不停地循环转换。

3、SFC主要形式

根据结构的不同,可分为以下几种形式:单序列控制、并行序列控制、分支结构序列、转移序列等。

下图所示为一段SFC语言编写的程序。

同样称SFC语言,但有的是合乎标准的,如欧姆龙CJ2所用的,其Action有以上修饰词。有的没有,使用时要看具体软件的说明。

-------End-------

来源:机械工业出版社E视界,节选自《PLC实用编程指南 第3版》

相关问答

abb西门子施耐德分别是哪个国家的?

施耐德(法国),西门子(德国),ABB(瑞士)。ABB集团位列全球500强企业,集团总部位于瑞士苏黎世。ABB由两个历史100多年的国际性企业瑞典的阿西亚公司(ASEA...施...

plc面试常问的问题?

问题1。有哪种基本类型的PLC?小型PLC模块化PLC问题2。目前流行的PLC品牌有哪些?ABB公司AB(Rockwell)PLC西门子PLC/德尔塔PLC/三菱PLC霍尼韦尔PLC...

ABB,施耐德,西门子及三菱等日本变频器,PLC产品他们相对的各自优势都有什么(请教各位大虾)?

让我来告诉你吧,我是亿维德机电设备有限公司的,我是我这些设备的经销商。对ABB而言比较有优势的是VSD软启动器和变频器对施耐德而言更有优势的是微短等开关...

正泰德力西abb施耐德哪个好?

生产的"正泰"牌万能式断路器、塑料外壳式断路器系列产品荣获"中国名牌产品"称号。公司荣获中国质量管理领域的最高奖—全国质量管理奖,并被授予“全国...公司.....

搞PLC要什么条件?

无需要条件,就是一个熟能生巧机遇很重要,如果能得到一个好的工程师指点。先搞清楚自己想搞按什么牌子的,常规三菱,西门子,欧姆龙,AB,ABB,施耐德,国产(...无...

欧洲plc主要品牌?

SIMATICS7-1500CPU西门子作为欧洲最大的工程公司,总部位于德国慕尼黑和柏林,市值超过930亿美元,年收入870亿美元。据数据估计,西门子是PLC领域的明显领...

施耐德和abb开关哪个好-一起装修网

[回答]ABB和施耐德都是外国的知名大品牌,都是世界有名的电气公司。我国有很多大工程都选用了这两家的产品。施耐德主要侧重于低压配电产品,ABB主要侧重于...

ABB开关和施耐德开关是几线品牌?

ABB、施耐德都是一线品牌,产品品质同样有保障,应用上基本没差别,够用就好。相同价位的话质量也是差不多的,主要就是看你喜不喜欢那个造型了。ABB开关和施耐德...

作为一个电气工程师,无法说清ABB,施耐德,西门子和正泰德力西为何在价格上存在巨大差异是不是很丢人?

再接着讲讲国际品牌吧,以施耐德为例吧,拿施耐德的EA9系列来讲吧,虽然施耐德开关基本上也是国内工厂生产的但质量真心好!一般一个工程下来基本上没有什么售后...

怎么把电气中断路器跳闸故障做到PLC中?

想要把断路器跳闸的信号送到PLC中,需要在断路器选型的时候有所注意,选型正确那么就可以实现将断路器更加细分的故障信号输出到PLC中去!我简单的展开来说一下...

 万梓良电视剧  郭小川简介 
王经理: 180-0000-0000(微信同号)
10086@qq.com
北京海淀区西三旗街道国际大厦08A座
©2026  上海羊羽卓进出口贸易有限公司  版权所有.All Rights Reserved.  |  程序由Z-BlogPHP强力驱动
网站首页
电话咨询
微信号

QQ

在线咨询真诚为您提供专业解答服务

热线

188-0000-0000
专属服务热线

微信

二维码扫一扫微信交流
顶部