课程中心
HOME
课程中心
正文内容
台达plc编程通信 S7-200SMART PLC与台达变频器MODBUS通信
发布时间 : 2026-02-24
作者 : 小编
访问数量 : 23
扫码分享至微信

S7-200SMART PLC与台达变频器MODBUS通信

控制要求

I0.0启动变频器正转,I0.1启动变频器反转,I0.2停止变频器,PLC通过MODBUS通讯读取台达变频器当前电流和当前电压。

变频器参数

变频器参数的通信地址是2000H,Modbus通信功能码是0(离散量输出)1(离散量输入)、3(输入寄存器)、4(保持寄存器)。而这里的2000H指的就是4(保持寄存器)同时这个2000H是十六进制数2000,在软件中输入的是十进制数,故需要将十六制数2000 转换为十进制数,得到8192。另外Modbus 的通信地址都是从1开始的。故还要将8192加上1为8193,最终得到的变频器地址为“48193”。

在控制命令2000H 的地址中,每个位置的含义已经定义好了,Bit2-3和Bit6-15保留,即为0,Bit0-1和Bit4-5表示启动及运行方向,若电动机以反向点动运行,则Bit0-1设置为11,1, Bit4-5设置为10,最终得到2#10011。将2#10011 通过通信传输到变频器的2000H中,变频器将会按照设定的方式工作。

上表中的2102H频率指令(F)( 小数2位)中,小数2位的含义是指:频率范围是00.00 -50.00Hz, 频率是一个实数,但是一个实数占用32位,Modbus通信的保持寄存器区每次通信的单位是字,并不能直接传输小数。因此在通信过程中我们读到的频率信息是放在两个字里边的,第一个字中存储的是一个 4位十进制数,例如0612,但是我们都知道,频率并没有0612Hz,我们还要读取第二个字中的值,第二个字中的值表示小数点的位数,例如2,表示小数的位数为2位,,因此当前的运行频率表示为06.12Hz,这才是我们真正读到的频率值。

PLC程序I/0分配表

程序编写

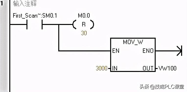
第一步:(上电初始化将完成标志位M点全部复位,同时将运行频率30HZ传送给VW100)

第二步:(按下I0.0命令值写入VW200变频器电机正转、按下I0.1命令值写入VW200变频器电机反转、按下I0.2命令值写入VW200变频器电机停止)

第三步:(通信初始化指令,设置通信波特率9600,偶校验,通信端口0,通信超时100MS)

第四步:(SM0.1首次接通写入变频器频率指令,M0.4用轮询方式循环写入频率,VW100的频率值写入变频器当中,写入完成后M0.1接通)

第五步:(M0.1接通后,复位M0.4断开写入频率指令)

第六步:(M0.1接通写入变频器运行指令,VW200中频率值写入变频器当中,写入完成后M0.2接通)

第七步:(M0.2接通后,复位M0.1断开写入运行指令)

第八步:(M0.2接通读取变频器频率指令,读取变频器频率值存放在VW300当中,读取完成后M0.3接通)

第九步:(M0.3接通后,复位M0.2断开读取频率指令)

第十步:(M0.3接通读取变频器电流指令,读取变频器电流值存放在VW400当中,读取完成后M0.4接通)

第十一步:(M0.4接通后,复位M0.3断开读取电流指令)

(来源:技成培训网原创。作者:徐成爽,未经授权不得转载,违者必究!)

台达PLC,通过简单配置实现多从站485通讯之PLClink

想一想:现场有多台变频器要求实现运行控制、频率写入和设定、运行频率、电压、电流等参数读出,应该怎么做?使用RS、MODRD、MODRW、MODWR等指令编写程序?

NONONO! 今天们来看一下如何使用台达PLC,通过简单配置来实现多从站485通讯!

这么多从站,如果使用PLC的轮询功能需要做好多程序,真是令人头大!

但是通过PLClink功能就可以非常轻松的实现多从站的485通讯

那么PLClink的工作原理是什么呢?我们先来了解一下!

对,就是在PLC中由系统开辟出来一块空间,用于存储与从站之间交换的数据。PLC与下位设备交换的数据是在内部自动进行的,我们只需要做一些简单设置,就可以完成对多从站的通讯。

那么就有人问了,具体应该怎么多呢?各位看官且不要着急,听我慢慢讲来!

请系好安全带,老司机马上带你起飞了!

建立PLClink的操作步骤如下:

哎呀,有同学又说了,你放这么个图片太复杂了,能不能直观一点,搞个案例来看看呢?

没问题,你们想要的统统满足!

一、配置主、从通讯端口

PLC-Link是建立在RS485的基础上,因此主站欲使用此功能必须配置PLC COM端口,与其相关的软元件有:

D1120(D1109):通讯格式设定

D1121(D1255):通讯站号设定

M1120( M1136 ):通讯格式保持 ON:保持 OFF:非保持

M1143( M1320)通讯资料格式设定 OFF:ASCII ON:RTU

M1161:8位\16位模式切换OFF:16位元ON:8位元

D1129(D1252)通讯超时时间设定

这么多寄存器,我们记不住该怎么办呢?

简单,使用软件内置的向导工具,轻松完成配置。

二、配置主站PLC-Link参数

以主站EH3 从站ES2 链接方式32站内及读写长度超16Words为例

配置主站PLC-Link的特殊软元件有:

M1353 :链接数量32台及超16Words读写 ON:开 OFF:关

D1480~D1495:

D1576~D1591:主站读取1~32#站,用于存储数据的D寄存器起始地址

D1496~D1511:

D1592~D1607:主站写入1~32#站,用于存储数据的D寄存器起始地址

注意事项:

M1353必须在PLC-Link启动之前置ON

M1353=OFF时 数据长度0~16Words

M1353=ON 时数据长度0~100Words

主站PLC映射D寄存器数值范围不能超过D9900,超过将会自动修正至D9900

三、启动主站手动\自动功能

配置启动主站手动\自动功能的特殊软元件有:

M1351:自动

M1352:手动

D1431:启动手动PLC-Link时通讯链接次数

注意:

M1351 M1352不同同时ON

四、启动手动指定连接从站功能

配置启动手动指定连接从站功能的特殊软元件有:

M1355=ON 启动手动指定联机从站

M1355=ON时,M1360~M1375(M1440~M1455)为指定要联机的标志,因此不管实际有接几台,PLC LINK功能都会按指定标志一直轮训发送读写命令。

M1355=OFF 关闭手动指定联机从站

当M1355=OFF 时,自动侦测从站 1~32台是否连线( 监控标志 M1360~ M1375、M1440~M1455)

这么多特殊地址?我记不住啊~惭愧

不要着急继续向下看,马上来介绍一下我们的PLClink精灵配置工具。

举例:手动指定联机从站功能(M1355=ON)

1.开启PLC精灵

注意,这里需要点击返回上一步操作。

设置详细参数

双击进入具体设置

设置交换数据地址

状态设置为启动

设置完毕,进行通讯测试

然后进入程序, 启动M1350(启动PLC-Link和M1351自动模式)

检查从站PLC中的端口配置程序是否已ok

就这么简单?当然!

今天,你学到了吗?小伙伴们,赶紧拿起你们手中的PLC进行实验吧,简化工作内容,提高工作效率。

如果通讯不上,那就反复看一下文章, 看看自己是不是那里操作的不对,波特率,校验位等设置是否正确?失败是成功之母,希望各位同学不要轻言放弃,多多尝试,肯定可以成功。

最最后,感谢大家花了这么长的时间来阅读,作者不胜感激。

创作不易,作者会继续努力,给大家带来更多的知识和干货,希望各位看官同学,动动手指丢点个关注给个鼓励!

本文章系作者原创,转载请注明出处!谢谢!

相关问答

台达plc跟台达plc通讯怎么做?

谢邀,这个问题分几个方向进行问题的解决吧。首先是不涉及到底层语言的,普通的PLC和其他内置好modbus协议的设备,只需要确认好通讯的起始地址和读取个数,很容...

台达PLC和触摸屏如何进行485通讯?

首先是确定通讯方式,采用485通讯,触摸屏同时读取两台PLC的数据.1,PLC设置通讯协议和通讯地址.PLC站点1采用的是串口3,站点2采用的是串口2,没别的只是为了一...

三菱PLC与台达触摸屏通讯线怎么制作-ZOL问答

从台达官网上下载这个文件,DOP-HMI_connection_sc.pdf和各种PLC的通讯线管脚连接方式都有。利用台达触摸屏编程软件DOPSoft1.01.10的在线模拟功能先做计划吧.....

台达触摸屏和西门子200plc通讯线怎么联接-ZOL问答

台达触摸屏一般是COM2口的1脚和6脚接西门子200的3脚和8脚1--3为RS485通信的正3--8为RS485通信的负。西门PLC编程可以找我EM235是一个独立的模块,通过数据...

请问台达PLC通信设置如何设置,包括传输方式。数据长,校验位,停止位,通讯站号,波特率同步依据等?

这些都不用管的,用默认就可,一般都是ASII传输,数据7,偶效验,停止位1,站号1,波特率9600这些都不用管的,用默认就可,一般都是ASII传输,数据7,偶效验,停止位1,站...

台达PLC用485和称重仪表通讯?

把软件的通信站号设成“1”就能用了,前提是PLC的通信站号也得是1.把软件的通信站号设成“1”就能用了,前提是PLC的通信站号也得是1.

谁知道台达PLC与PC通讯的连接设置?

1、确认编程电缆和驱动正常2、PC和PLC连接上后,将PLC的拨码开关拨至STOP(ES2等系列)3、在WPLSoft软件中选择正确的通讯端口,然后点击自动侦测1、确认编程电...

台达DVP20EX2通讯设置?

设置没有问题。下载程序后,PLC重新由OFF->ON,那么各个通信口站号就按照你设置的了。此时需要变更PLC编程软件的通信设置,当然,PLC编程软件的通信设计为0(广...

模拟量模块和台达plc连接,用485通讯时,请问要先如何设置,而且要设置哪些参数?

1.通过Modbus指令设置模拟量模块的通讯参数(通讯地址、通讯速率、通讯格式)2.设置台达PLC主机的通讯参数(通讯地址、通讯速率、通讯个数)3.通讯地址不能...

请问,台达触摸屏和西门子PLC是自由口通讯,用的232还是485,PLC中需要编写读和写的程序吗?

可以用其他的,用485通信吧。速度比232快。但是不知道你用的触摸屏型号是什么?485通信西门子是3+,8—。你还可以在没有屏的情况下做在线仿真。祝你成功。可以...

 陈实功  任意球大师 
王经理: 180-0000-0000(微信同号)
10086@qq.com
北京海淀区西三旗街道国际大厦08A座
©2026  上海羊羽卓进出口贸易有限公司  版权所有.All Rights Reserved.  |  程序由Z-BlogPHP强力驱动
网站首页
电话咨询
微信号

QQ

在线咨询真诚为您提供专业解答服务

热线

188-0000-0000
专属服务热线

微信

二维码扫一扫微信交流
顶部